首页
排行榜
发现
云游戏
PC 游戏
动态
发布
论坛
TapTap 制造
聚光灯 GameJam
开发者中心
创作者中心
下载手机 APP
扫码下载
Android APK 下载
版本:v
App Store 下载
版本:v
下载 PC 版
Windows 版下载
版本:v
下载 TapTap
TapTap 手机 APP
扫码下载手机App
Android APK 下载
版本:v
App Store 下载
版本:v
TapTap PC 版
Windows 客户端下载
版本:v
任公子
关注
任公子
关注
符文&词缀合集
精华
修改于
2023/05/30
2.2 万浏览
攻略
自己查找实在太麻烦了,为了方便做BD选择,就自己整理了一上午的结果,有的词缀其实我还没发现,网上资料可能和实际有偏差。---后面随缘更新
修正了一点点信息 ,发现有其他错误可以告诉我。
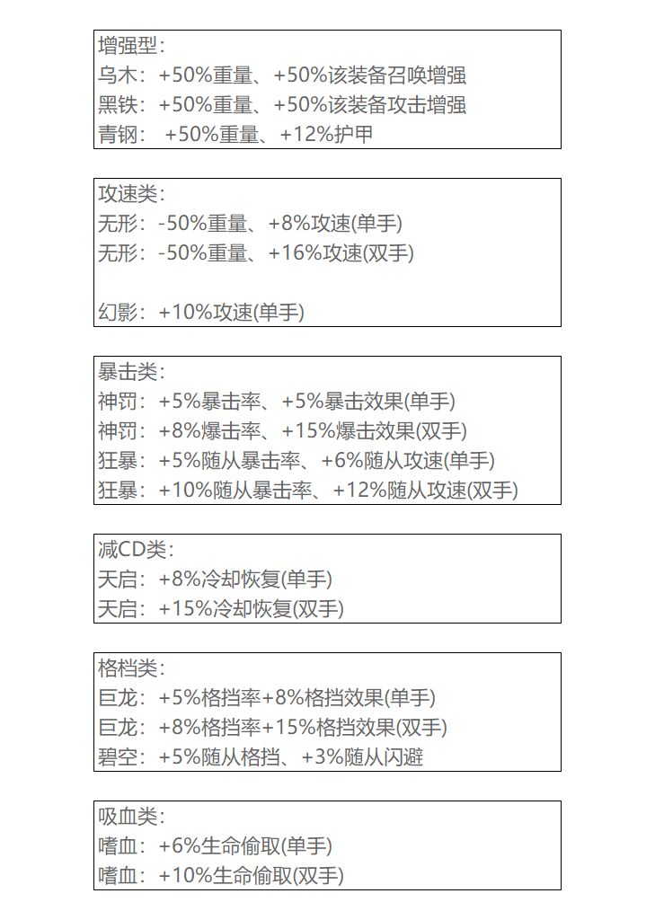
符文:
没有按系统顺序来,按拼音排序,方便自己查找,后同,数字是宝石号
防具词缀:
黄色的是套装
猜你想搜
不朽之旅 bd选择
255
939
74