【各类资源获取、使用合集】从新手到咸鱼,各类资源获取指南
精华修改于2024/09/132501 浏览小白攻略【新手速成】
首先来个传送门,新手零氪和氪佬都可以按这攻略开局,可以省不少事,快速拿资源https://www.taptap.cn/moment/526144872348910839?share_id=04ed6021da2d&utm_medium=share&utm_source=mobile_qq
另外附上周年庆的周练试炼阵容:
由于事件获取资源有不稳定性,所以具体哪个事件获取就不在统计图里,事件奖励上面传送门里面有,然后是各类资源获取方式如图:
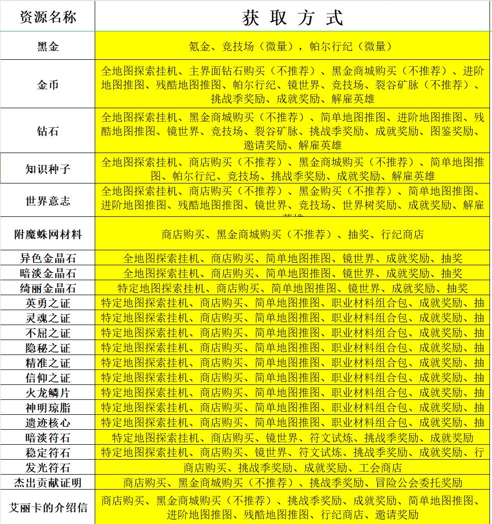
资源类


各个挂机地图特产资源明细







各个挂机地图可捕捉英雄明细






最后体力比较特殊,就单独拎出来说,体力德获取方式是正常六分钟回一点,然后钻石购买每天十点重置,第一次买200钻,之后每次购买加50钻,还有就是在商场用黑金购买,30黑金60体力,所以换算下来就是相当于200钻20体力最划算,之后除非急用体力,不然还是最好不要买,毕竟这游戏钻石用的地方太多了,不可能不缺钻石的,不缺钻石就证明你没用对地方,前中期零氪微氪玩家资源利用越高,越能快速开图开副本积累资源,当然,利用率低顶多是起来慢些,毕竟这是挂机类游戏,也没必要玩的跟打仗似的,自己玩的舒服就行。之后就是关于各个资源和获取方式介绍
资源类:
黑金:为什么先介绍它呢?因为有它你可以快速变强,没它你也不会落于人后,它可以买到几乎一切,但一切又不完全需要它才可以购买,好了,废话说完了,关于它的获取方式就是去“爱发电”(应用商店搜索)里购买,然后激活码兑换。PS:兑换完了记得领对应奖励


金币:来得很快,去的也很快,前中期基本都在挂金币图(矮人矿洞),毕竟能用到金币的地方太多,而且及其容易提升战力,比如符文、商店买东西、招募英雄,但是注意,即使再缺金币也不要钻石买或者黑金买,贼亏。
钻石:来得慢,去的快,堪称稀缺资源,固定的获取方式就是每天商店六广告和挂机探索地图,微氪玩家可以买商城的外卖增加收入,其他方式获取都是和石油一样不可再生,所以如何花钻石也是门学问,首先用不到的英雄不要随便钻石招,能金币招募就金币招募,你挂金币图的花留个100K左右金币足够招你捕捉的SSR了,其次,刚需的英雄尽量招便宜的,这个游戏开图到后面有洗练可以洗属性,不用担心属性低问题,大佬们都巴不得属性低,因为可以省不少钻,具体换算方式为平均价格SR=对应人口*500钻,SSR=对应人口*1000钻,最低价格为平均价格的五分之四,最后,不得不用的地方比如洗练天赋要撤回的时候,那没办法,只能多攒一些钻石了。
知识种子:英雄升级材料,没什么好说的,基本不缺,但是注意,在英雄50以前,重置英雄是免费的,但是50以后就要花钻石了,所以大多是能卡49换主力阵容就卡。
世界意志:英雄升级材料,同上。
附魔蛛网材料:重头戏来了,这是这个游戏的核心,有了它,你可以捕捉你想要的SSR英雄,有了它,你可以捕捉你想要的天赋,没了它,你睡觉挂机都不安心,这游戏虽然有招募,但是随机性太强,所以这个捕捉就是亮点,可以在探索地图抓你想要的英雄,注意,其稳定来源是商店,商店看到了金币购买必买,不然等你缺了又看到好天赋或者想要的英雄买不到又留不住就尴尬了。
异色金晶石:英雄升星材料,注意目前只能刷图、商店买和挂特定地图来获取,其他图有少量,但是是真的少),前中期基本不可能挂特定地图(缺钱缺符石),所以只能刷图获取,但是刷图获得的量是有限的,所以注意省着用
暗淡金晶石:英雄升星材料,同上
绮丽金晶石:英雄升星材料,同上
职业材料组合包:打开可以获取六种职业证明各一个,目前除开行纪商店和商城的外卖礼包,其他几乎没有方式获取,但是六种职业证明基本都可以挂机刷,而且基本不缺,所以略显鸡肋。
六种职业证明:英雄升级技能的材料,每种证明对应一个职业
技能材料组合包:打开可以获取三个技能的对应材料各一个,其他同上面的职业材料组合包
火龙鳞片:升级英雄一技能也就是普攻的材料,基本不用可以去挂机刷。
神明琼脂:升级英雄二技能也就是主动技能的材料,基本不用可以去挂机刷。
遗迹核心:升级英雄三技能也就是被动的材料,基本不用可以去挂机刷。
暗淡符石:核心之一,为什么这么说能,因为前期开了炼金之后,缺符文靠开它,符文升级也靠它,符文精通升级也需要它,而且大量需要,开的话满50个一开。
稳定符石:过渡用,毕竟后期主要还是五星符文,食之无味,弃之可惜,但是前中期还是不错的,建议满30个一开,可能会有额外符文。
发光符石:稀缺资源,获取方式基本都是要花大价钱的,但是但凡开出需要的五星符文就是血赚,建议满20个一开,可能会有额外符文。
杰出贡献证明:获取方式不多,但是也不是刚需,布鲁兰人才市场招募用

艾丽卡的介绍信:核心之一,不要乱用,获取方式困难,刷图在10-3之前最后一关三星才有(三种难度都是),有就攒着,等欢乐时光里的黑翼卡池出来了立马搞个黑翼,然后就可以起飞了,直接带你打穿镜世界、帕尔行纪和主线。
各种灵魂:英雄升星替代,但紫色的基本用土之诺姆身上,毕竟版本T0,金色的基本用在黑翼上面,毕竟难刷。
各种卷轴:核心之一,获取方式不多,但是商店看到了最好买,作为洗练材料尽量合成最高的神圣卷轴再洗练,毕竟不是主力不会去洗练,但是没保底是真的难受,注意洗练时准备大量金币。
各种书卷:半核心材料,获取方式不多,但是商店看到了最好买,和卷轴相反,书卷基本不用合成,因为大多都是用最低级的书卷去洗练,赌一个SSS属性,然后再用卷轴单洗,注意洗练时准备大量金币。
各种雪荆花:核心材料之一,获取方式极少,但是需求巨大,有花就合,尽量合成红花,因为这游戏就是看红天赋的,黄天赋迟早要换,除非对应红天赋,
竞技场入场卷:获取方式不多,但是对于前中期的人来说基本意义不大,没个几千万战力基本不要去碰竞技场,就是给别人送分。
各具象能量:中后期材料,用来给装备充能用,对应稀有度装备用对应的能量充能

打造装备的材料:顾名思义,用来在装备合成里面合成装备的材料,但是因为分解有损耗,所以尽量选SSR装备打造吧。
悬赏令:获取方式单一,用以挑战工会BOOS用。
工会积分:获取方式单一,用以在工会商店换UR英雄和装备图纸等,也是稀缺资源。
奥数结晶:获取方式单一,用以在行纪商店换图纸(不会真的有人没换完需要的就去升级除开扫荡外的其他技能吧)。
符文:核心之一,有符文和没符文的英雄就是天地之别,前期优先成套,然后优先升级需要的主属性,再慢慢换,当然,氪佬除外,起步毕业装。
英雄:这个不用多说了,核心之一,主要靠挂图抓,招募只是添头(欧皇除外)。
获取方式类:探索地图挂机:本游戏的核心玩法之一,大多数资源都是靠挂机获取,此外,微氪玩家建议买商城里的凭证,双倍资源的,这样可以挂机更舒服。

捕捉英雄:核心玩法之一,大多数英雄都是靠捕捉获取,注意捕捉时设置捕捉条件
商店:前中期商店是让人又爱又恨的地方,希望刷出自己想要的,但是又没钱买,另外看广告奖励在商店里

抽奖:怎么说呢,算个添头吧,每天有十多次广告抽奖,基本可以抽两轮,注意,尽量刷出有至少一个一等奖再抽奖。
商城:对于有黑金的人来说,这就是让你起飞的地方,平时难以获取的材料在这,基本不成问题,另外,注意氪金了有积分要及时领奖

简单地图推图:主线地图推图,因为不要体力,所以碰到卡图了就多调整阵容试几次,毕竟推的越后,越早开副本,越早获取资源和开探索地图
进阶地图推图:拿钻石和暗淡金晶石的地方,可以不用急着开,但是缺资源的时候可以刷下
残酷地图推图:拿钻石和绮丽金晶石的地方,同上
洗练:核心玩法之一,不论是刷属性还是上天赋都是必须的,这个越早开越好。
炼金:用以合成各种资源,其中如何合成最划算上面基本都讲了,这就不多概述了。
天赋:用来提取你需要的天赋,注意,后期英雄过多可以用筛选的方式快速找到对应天赋的英雄。
装备:中后期玩法之一,用来合成装备和分解装备。
帕尔行纪:主要获取资源的地方之一,前期能开了不要立马去打,因为是每天十点刷新,所以尽量提升不下去了再去刷,前期一共有20大关,每个大关十小关,打到打不下去了注意结算资源

通关二十关后开启无尽模式,可以大量获取装备材料和奥数结晶

另外开了无尽之后,奥数结晶优先把奥数载录里面的机制的刮野扫地点出来,解放你的双手。
镜世界:前中期玩法之一,后期基本都打通了,具体玩法上面传送门里有说明,注意镜世界的进度关系到你挂机的资源获取多寡,所以尽量优先通关地图,之后可以回头刷怪的。
竞技场:中后期获取资源的地方,基本都是后期大佬聚集地,在这里你可以看到明面上只有几百万战力但实际开打立马飙升到两亿的老六,也可能碰到明面上两亿但开打一碰就碎的玻璃人,结论,没黑翼就少碰吧,注意奖励每周都领,不然被覆盖就亏了。

符文试炼:获取符文和符石的地方,但是由于前中期体力用在事件和裂谷雪域比较划算,所以一般都不刷,但是后期来奖励也一般,所以也是鸡肋,注意,试炼每刷四次就可以去下一层,所以要及时换层



另外也可以选择多倍奖励,同样也是花费多倍体力。
裂谷矿脉:获取钻石和装备材料的地方,每个地层是十层,钻石每次最高可以获取两千,每周最多获取一万,装备材料最多进三次,所以装备材料的尽量在周末进,因为打完一次就可以扫荡到你打的最高层,所以尽量打最高再扫荡。
雪域边缘:稳定获取天赋和雪荆花的地方,也是尽量往高的打,上面传送门有对应攻略,可以参考。
世界树:稳定获取世界意志的地方,但是由于要分成三队打,所以对前中期的人不太友好,注意,这边三队打是各打各的,并不像竞技场那样可以一穿三。
冒险家公会:中后期玩法之一,每次可以做六个委托,最高24小时,注意委托尽量不要一键选择,不然其优先用你高星高等级的英雄填充,这会导致前面委托做了,后面委托没人上的尴尬局面。
挑战季:氪佬可以大量获取资源的地方,同时注意每天任务也要尽量完成

图鉴奖励:这个懂得都懂,没事看看把,记得领奖励就行

成就奖励:同上
邀请奖励:东西不错,能搞满就搞满。
英雄招募:基本只要是游戏都有的玩法之一,目前主要期待黑翼池,注意攒的艾丽卡的介绍信要勾选才可以使用

解雇英雄:解雇你多的英雄,注意,有多的不要的英雄先当升星材料攒着,具体为先升星再重置,攒满九个之后不要的可以解雇,另外,解雇属性为SSS的英雄有概率出神圣卷轴/书卷。

事件:具体事件对应奖励上面传送门有,不过也不全,不过基本够用,建议大家都去看看,毕竟事件是主要获取钻石的渠道之一。
大事件:当对应阵容的关系到正/负一千的时候就可以触发大事件,具体可以在里面外交看,之后对应大事件选择基本就是能上去就不要选走开之类的,每个势力的大事件每天只能触发一次,触发之后再刷就只能等过了晚上十二点。
外交:用来看势力关系的地方,完成对应势力的大事件后,每天可以领一定的奖励,注意及时去点信件领取

不知不觉就写了这么多了,最后,附上我的邀请码,让各位领奖励,并且预祝诸位招募次次出黑翼

邀请码:2:aVX124082180

