首页
排行榜
发现
云游戏
PC 游戏
动态
发布
论坛
TapTap 制造
聚光灯 GameJam
开发者中心
创作者中心
下载手机 APP
扫码下载
Android APK 下载
版本:v
App Store 下载
版本:v
下载 PC 版
Windows 版下载
版本:v
下载 TapTap
TapTap 手机 APP
扫码下载手机App
Android APK 下载
版本:v
App Store 下载
版本:v
TapTap PC 版
Windows 客户端下载
版本:v
lin235
关注
lin235
关注
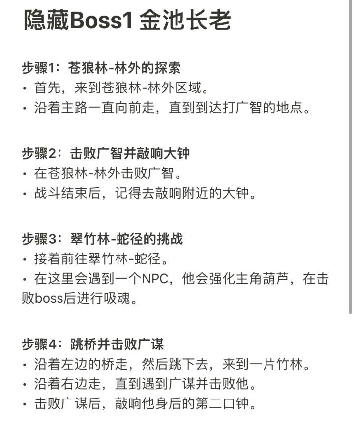
黑神话悟空第一章:隐藏boss解锁攻略
2024/09/03
58 浏览
综合
黑神话悟空第一章:隐藏boss解锁攻略
#黑神话悟空
#黑神话悟空创作激励计划
猜你想搜
黑神话 悟空 第一章隐藏boss
8
5