首页
排行榜
发现
云游戏
PC 游戏
动态
发布
论坛
TapTap 制造
聚光灯 GameJam
开发者中心
创作者中心
下载手机 APP
扫码下载
Android APK 下载
版本:v
App Store 下载
版本:v
下载 PC 版
Windows 版下载
版本:v
下载 TapTap
TapTap 手机 APP
扫码下载手机App
Android APK 下载
版本:v
App Store 下载
版本:v
TapTap PC 版
Windows 客户端下载
版本:v
潋滟
关注
潋滟
关注
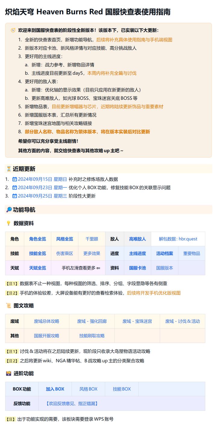
国服快查表同步大更新!
2024/09/25
645 浏览
攻略
访问网址:炽焰天穹_国服快查表_数据表
https://kdocs.cn/l/cvdGm5gwG4Jq
#炽焰天穹
2
1