【变身卡】图鉴及各职业选择推荐
修改于2024/11/27811 浏览游戏攻略

变身卡也上线有一段时间了,今天来带大家一起了解一下变身卡系统
结尾有各职业变身卡推荐,可以直接跳转查看
———————— ฅ՞•ﻌ•՞ฅ︎ ————————
首先,我们来认识一下变身系统
入口:目前可以在技能-变身,找到相关的操作,可以提升变身卡的等阶,设置需要使用的场景,查看所有的卡牌效果等等
作用:每张变身卡使用变身后,不仅可以给我们带来一定的基础属性变化,同时会附带一些强力技能,升星变身卡还能解锁更多固定属性加成
※注意:不是所有的基础属性都是正收益的,有些变身卡的属性是减属性的

等阶:
变身技能等阶:最高是6阶(69最多可以到4阶,79最多可以到5阶,人物达到80级可以解锁升级满阶)
※注意:升阶需要道具“变身卷轴”可以在铜币市场购买或者打竞技场获得,每个可以增加50点变身经验,铜币市场15w铜币/个,没有购买上限。

变身卡等级:最多可以升级到5星,成功升1星都可以增加属性数值,增加变身点数,升级到3星可以解锁2条属性,升级到5星可以解锁3条属性
※注意:升星需要消耗其他变身卡,消耗的卡片等级,次数都没有限制,等级越高剩余的变身次数越高,升星的概率就越大,注意不是100%升星的!!

获取:1-4阶的普通卡,可以直接在铜币商城购买;每日的竞技场赠送变身卡;元宝市场有特殊变身卡可以购买

消耗:竞技场景使用每场战斗消耗10点,挑战场景使用每场战斗消耗1点,消耗完卡片消失
※具体哪些是竞技场景,哪些是挑战场景可以在变身卡设置中查看

———————— ฅ՞•ﻌ•՞ฅ︎ ————————
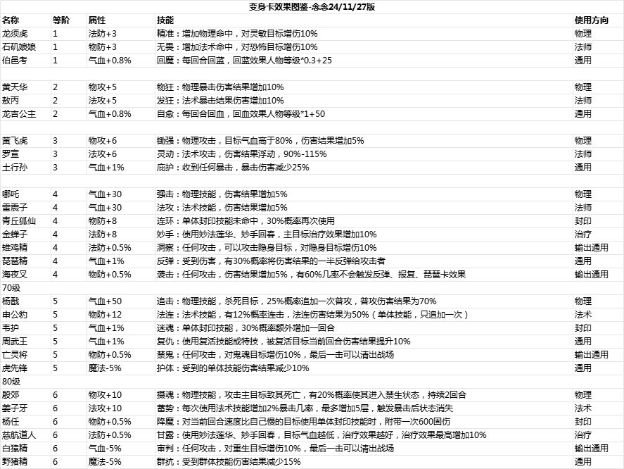
各等阶变身卡的效果:
1阶:

2阶:

3阶:

4阶:


24/11/27更新补充新卡
5阶:

6阶:

所有卡片属性技能图鉴:更新到24/11/27版本

———————— ฅ՞•ﻌ•՞ฅ︎ ————————
各职业使用推荐:
正常非升星卡片,属性的部分基本上加减都没有特别多,这边主要根据技能给大家推荐一些合适和常用的
卡片没有一定谁要用什么卡,输出职业在一些特定场景也可以搭配一些合适的防御卡来增加生存能力,根据场上的形式及时调整才是王道哦
物理:日常推荐:平民推荐哪吒,土豪推荐海夜叉,增伤效果一样,夜叉多了袭击的效果,哪吒是铜币比较省钱
PK推荐:建议海夜叉,现在环境反击、反弹包括琵琶卡很多,海夜叉比较实用,70级之后可以考虑杨戬,如果有队伍,根据队伍需求选择卡片,功能类:龙须虎加命中,雉鸡精带洞察,白猿精带审判清宝宝都是非常好用的,殷郊卡的禁生效果相信有大型的比赛也会是常客,如果感觉生存能力不够或者玩的耐物理也可以变琵琶精,虎先锋,野猪精增加生存能力。
特殊推荐:封神之路第七关可以变亡灵将,禁鬼技能非常好用!
法师:日常推荐:平民推荐雷震子卡,土豪推荐申公豹卡
pk推荐:正常还是建议雷震子和申公豹,功能卡看情况使用,常见功能用卡:雉鸡精(洞察),白猿精(审判),生存类卡牌推荐:琵琶精,虎先锋,野猪精。
特殊推荐:封神之路第七关可以变亡灵将。
封印:日常推荐:青丘狐仙,增加命中为主。
PK推荐:首推还是青丘,韦护技能也很强力但是额外的一次封印可能打乱整体控场的节奏,慎重选择,当然生存类卡同样适配封系:琵琶精,虎先锋,野猪精。
特殊推荐:封神之路,蚩尤之战,可以变伯邑考,回蓝可以省心,也很省药钱。
治疗:日常推荐:金蝉子,增加治疗,低级卡没有太多选择。
PK推荐:首推还是金蝉子,等级上来可以换慈航,增加奶量为主。前期如果没有特别好的选择生存类卡同样适配:琵琶精,虎先锋,野猪精。
特殊推荐:封神之路,蚩尤之战,变伯邑考,回蓝神器。
目前一些功能类的卡还是比较好用的,很多卡牌都能通用,大家酌情选择,以上仅为个人意见,大家可以酌情参考选择!
———————— ฅ՞•ﻌ•՞ฅ︎ ————————
近期攻略汇总:
各种攻略看主页,有帮助的话还请三连支持一下!

