12月24日更新公告:夺命女枪火爆来袭,PVP、PVE玩法大更新

亲爱的冒险家:
为优化游戏功能,提升游戏体验,我们将对所有区服进行停服更新。更新期间将会无法登录,开服时间会根据实际情况有所提前或延后。
【更新时间】2024年12月24日(周二)04:00-08:00
【更新时长】约4小时
请冒险家彻底关闭游戏并在WeGame中点击“更新”,合理安排游戏时间以避免不必要的损失,感谢您的支持与理解。
本次停服更新的内容如下:
【新增职业】

夺命女枪:
加那利帮首领'夺命女枪'正式登场!
角色说明:
● 夺命女枪在达到56级以上后,可以从黑精灵处接取'[夺命女枪释放]世界的异乡人'任务,进行进化委托;
● 完成进化委托后,可以在觉醒武器选项中学习所有剩余的技能;
● 夺命女枪在使用主武器/觉醒武器技能时,各自适用以下攻击力比例:
○ 主武器技能:适用主武器攻击力的100%
○ 觉醒武器(进化)技能:适用觉醒武器攻击力的70%,主武器攻击力的30%
● 夺命女枪职业的技能深化和深渊遗产技能后续会新增
角色故事:
● <夺命女枪剧情1>回不去的未来:
● <夺命女枪剧情2>某人遗失的日志:
● <夺命女枪剧情3>意外的发现:
● 夺命女枪开发者评论:
● 夺命女枪实机演示:
● 夺命女枪主题曲 'Dusty Light' :
● 夺命女枪GM笔记:
角色栏位扩张
● 随着全新职业'夺命女枪'的更新,可扩张的角色栏位从最多35格增加至38格
【新增坐骑】

梦境幻想马
坐骑说明:
● 幻想马可通过梦境诞生,变为梦境幻想马 “梦境阿图阿纳特”、“梦境迪纳”、“梦境杜姆”。
● 梦境幻想马在获得新外观的同时,也能够学习梦境专用的先天技能。例如,梦境阿图阿纳特可凭借先天技能飞向空中,或是在滑行降落过程中快速落地。而梦境迪纳则能够在水面上奔跑,或是跳到极高的地方。
获得方式:通过梦境能够将两只幻想马合成为一只梦境幻想马。
● 可以通过石尾丘陵马牧场或格拉纳的 <马厩管理人> 来开启梦境。
● 在进行梦境操作时,需要同种类的 30 级公、母幻想马各一只,并且要消耗 “召唤梦境的薰炉” 道具。*其中,残月香炉的制作方法中魔力的光明石结晶将在后续维护中进行更新
● 梦境的初始成功率为 3%,倘若梦境成功,那么两只幻想马将会合成为一只 “梦境幻想马”。要是梦境失败了,幻想马则会被保留下来,每失败一次,后续的成功率就会增加 0.2%。
国服福利:所有冒险家在更新维护后,将收到:梦境幻想马自选箱

※ 通过梦境幻想马自选箱获得的梦境幻想马的皇室交货以及骑乘物出售金非常低
【全新赛季】
冬日赛季:于2024年12月24日维护后正式开启,一个能够帮助冒险家们踏上旅程的全新赛季。
赛季频道:能够通过赛季专用装备,获得角色快速成长的频道。
国服福利:
● 在2024年12月24号维护后,全体冒险家可获得1个新的赛季角色生成栏位,最多可同时持有5个赛季角色栏位。

● 同时也能在该挑战课题获得晶莹的妖精之翼:冷漠的蕾拉。
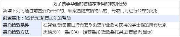
● 随着全新的赛季频道开始,新增了特别委托:

● 完成该冒险支援委托时的奖励如下:

【新增玩法:索拉雷竞技场】

索拉雷竞技场
随着公会联赛的结束,索拉雷竞技场练习赛拉开序幕。
玩法说明:2025年12月24日,冒险家暂时只能进行练习赛,可以匹配与冒险家实力更相近的对手。冒险家可以先通练习赛熟悉索拉雷3v3玩法。
我们也计划在2025年1月16日更新后开启索拉雷排位赛模式,届时冒险家可以通过排位赛争夺排名,获得更强的对抗体验。
时间表:

战场:索拉雷竞技场练习对战,会在下列6个战场中随机选定战场进行:索尔的遗迹、奥伦的峡谷、蔓沙乌姆森林、葛伊品拉西亚寺庙
活动奖励:
● 参加练习对战时可获得一定奖励的「索拉雷的证物」道具

● 索拉雷的证物可以在小地图右侧的综合货币中交换成各式各样的道具。
※ 详细玩法说明请见:
【新增玩法:阿图塞勒】

阿图塞勒 : 巴尔玛奇亚
● 合作型地下城,阿图塞勒的第一个堡垒。
● 巴尔玛奇亚分别为「巴尔的苍空 」、「巴尔的疑问 」、「巴尔的暴风」、「巴尔的心脏」、「巴尔的头部」、「巴尔的庭院」、「巴尔的摇篮」。
● 可通过位于古代人的石室的【索玛吉亚】入场,分别为赛季服务器/一般服务器/艾尔比亚服务器难度。
● 进行到最终区域巴尔的摇篮击杀最终头目《决战的乌尔齐奥斯》可获得奖励。(限制为各角色每周获得1次 / 每家门每周获得2次)
※ 详细玩法说明请见:

阿图塞勒 : 希卡拉奇亚
● 合作型地下城,阿图塞勒的第二个堡叠。
● 希卡拉奇亚分别为「希卡的鳞片」、「希卡的坟墓」、「希卡的注视」、「希卡的庭院」、「希卡的摇篮」5个区域,需要搜集各区域的道具后挑战最终头目。
● 可通过位在古代人的石室的【索玛吉亚】入场,分别为季节伺服器/一般伺服器/艾尔比亚伺服器难度。
● 进行到最终区域希卡的摇篮击杀最终头目《怨恨的圣帝卢托斯》可获得奖励。 (限制为各角色每周获得1次 / 每家门每周获得2次)
※ 详细玩法说明请见:

阿图塞勒 : 约鲁纳克
● 协同型地下城,阿图塞勒的第三个堡垒。
● 可通过位在古代人的石室的【索玛吉亚】入场,或是与位在阿图塞勒 : 巴尔玛奇亚或希卡拉奇亚之最后的堡垒的【艾利布莱之门】互动后可入场。
● 进行到最终地区的约路的摇篮后击杀最终头目《热情的阿马丽伦斯》的话可获得奖励。(每个角色每周1次/每个家门最多可获得2次)
● 难度分成一般/艾尔比亚难度。
【新增玩法:噩梦头目】

噩梦柯扎卡:
● 柯扎卡出现时间时,机率性的改为出现「噩梦柯扎卡」,他的一击伤害很高,同时拥有多样的攻击模式。
● 出现位置:柯扎卡会出现在赛林迪亚神殿最深处的巨大祭坛中。
● 击杀噩梦柯扎卡时,可以获得柯扎卡主武器最大肆(IV) 等级的武器箱子...等更有价值的战利品。
※ 需要使噩梦柯扎卡受到全服务器共享的体力基准0.01%以上的伤害,才可以获得战利品。

掀起腥风血雨的罗裴勒
● 罗裴勒出没时,有机会出现「掀起腥风血雨的罗裴勒」,比起一般的罗裴勒更加猛烈暴戾,会引起大范围的暴风或产生出幻影等等,并使出全新招式。
● 出现位置: 位于瓦伦西亚大沙漠南部的「暴君的丘陵」。
● 击退掀起腥风血雨的罗裴勒,战利品为价值不凡的武器箱子,最高可获得最高到肆(IV)等级的的罗裴勒辅助武器。
※ 要获得战利品,造成掀起腥风血雨的罗裴勒的伤害量,必须达到全服务器共通的体力基准0.01%以上。

歌颂着暴风的卡岚达
● 卡岚达出没时,有机会出现「歌颂着暴风的卡岚达」,一登场就会掀起强烈的暴风,所以在战斗开始的同时就要绷紧神经。
● 具备强化后的战斗方式,有一招能把冒险家击飞到远方,而其又正好在严峻的山岳地形,若中招后坠落山谷底,可能造成极大的伤害,务必要小心。
● 出现位置:戴尔佩前哨站西北部的「卡岚达山脊」
● 击退歌颂着暴风的卡岚达,依机率可获得「卡岚达的心脏」,可以赋予觉醒武器水晶栏位1个、暴击+3%效果,依机率也可以获得丹堤利恩觉醒武器最大肆(IV)等级的武器箱子等更有价值的战利品。
※ 对歌颂着暴风的卡岚达造成全服务器共享的体力基准0.01%以上的伤害才可以获得战利品。

吐着乌云的库屯
● 库屯出现时,会机率性的改为出现「吐着乌云的库屯」,不仅使用强烈的攻击和多样的攻击模式,而且每隔一段时间就会产生强烈的乌云。另外降低到一定体力以下时,会以召唤古代兵器等武装自己。
● 为了净化乌云,需要从与乌云一样颜色的石室进场,是个需要用拼图形式攻略的世界王。
● 出现位置:位于瓦伦西亚入口部分的「红沙石室」
● 击杀吐着乌云的库屯时,依机率可以获得鍊金石道具「库屯的动力石」。装备该道具并使用的话,可以获得「使周围产生一定量的伤害、及周围怪物防御力减少」的效果。依机率还可以获得库屯辅助武器最大琉等级(IV)的武器箱子等,更有价值的战利品。
※ 必须对吐着乌云的库屯造成全服务器共享的体力基准0.01%以上的伤害才可以获得战利品。
【玩法优化】

【角色优化】
兰:共同
锤刀 I~真、强:锤刀
● 新增在冲刺中可通过W+鼠标右键发动锤刀技能
● 因此,在冲刺中通过该操作发动的石谷 I~真技能,变更为不需在冲刺后输入W键也可发动
武士:共同
横斩 I~IV
● 修正武士之魂增益效果适用期间,使用特定技能后快速连接横斩 I~IV技能时,未适用攻击速度增加效果的现象
【道具优化】
● 新增了克罗格达鲁马具:

● 克罗格达鲁马具套装的制作难度较高,但是也有相应的高性能。
● 该马具能够施放坐骑的潜力,从而强化特定的技能。
● 克罗格达鲁的马具包含大地、风、大海3种。
● 该道具可在石尾马牧场的马具制作厂3阶段中制作,并在佩戴3种相同类型的马具时,会适用强化部分技能的套装效果。



● 新增可以一次制作100个卡普拉斯之石的简易炼金式:
若将原本简易炼金式的材料与1个纯粹的粉试药一起进行简易炼金,可以一次简易炼金制作100个卡普拉斯之石

● 新增加工鲸鱼筋恢复剂、鲸鱼筋秘药10次的简易炼金式
将现有简易炼金式的材料跟伊培拉的净水1个一起简易炼金的话,可以一次简易炼金10次

● 变更以下道具的图标
○ 伍(V)黑冥星主武器箱
○ 伍(V)黑冥星觉醒武器箱
● 新增及改善以下道具的说明内容
○ 学士帽
○ 奥基鲁阿残月碎片
○ 奥基鲁阿苍空结晶
○ 奥基鲁阿大地结晶
● 添加了能够用[赛季] 旅程的印章兑换的道具。


● 添加了能够用金色回报印章-皇室驯养印章兑换的道具。

【坐骑优化】
幻想马觉醒,梦境幻想马梦境
● 幻想马觉醒及梦境幻想马梦境中新增’古代铁砧’系统
● 如果挑战幻想马觉醒及梦境幻想马梦境达到30次,之后的成功概率将100%确定成功
● 2024年12月24日定期维护后,叠加于八代骏马及幻想马的概率增加数值将依据如下范例适用
○ 范例 ①. 如果持有觉醒概率增加数值为25
→ 概率增加数值25将维持不变。之后透过觉醒追加累积概率增加数值5,将启用古代铁砧
→ 当追加累积概率增加数值5并启用古代铁砧时,下一次尝试觉醒时将100%确定成功
○ 范例 ②. 如果持有觉醒概率增加数值为30
→ 概率增加数值30将维持不变,因为达成古代铁砧启用数值30,从而启用古代铁砧
→ 在古代铁砧启用的状态下,下一次尝试觉醒时将100%确定成功
○ 范例 ③. 如果持有觉醒概率增加数值为35
→ 概率增加数值35将维持不变,因为超过且达到古代铁砧启用数值30,从而启用古代铁砧
→ 在古代铁砧启用的状态下,下一次尝试觉醒时将100%确定成功
通过古代铁砧系统,确定成功幻想马觉醒的秘诀
● 通过古代铁砧系统,下一次尝试时能以100%的概率确定成功幻想马觉醒。
● 因此,根据冒险家使用的训练材料(技能/气质/体力)的比例,可以以稍微更高的概率获得冒险家想要的幻想马。
通过古代铁砧系统,确定成功梦境幻想马梦境的秘诀
● 通过古代铁砧系统,下一次尝试时能以100%的概率确定成功梦境幻想马梦境。
● 因此,根据冒险家尝试梦境的幻想马种类(阿图阿纳特、杜姆、迪纳),可以确定获得冒险家想要的梦境幻想马
【其他优化】
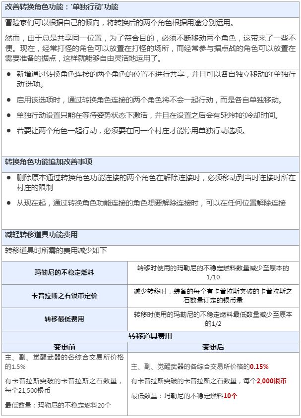
变更角色顺序功能
● 随着冒险家们与黑色沙漠一起走过的时间,冒险的重要夥伴——家门内的角色们也逐渐增多。在结束游戏画面中看到家门内的角色时,心中既踏实又满意,但有时却因找不到想要变更的角色而感到慌张。现在,可以在结束游戏画面中自由变更角色的位置,更加轻松便捷地管理您的家门内角色!
● 在游戏结束画面的’简化角色信息’状态下,新增可以变更角色配置顺序的功能。
● 点击配置图标的话,会转换为变更顺序模式。
● 在变更顺序模式中,点击两个要变更位置的角色,位置就会互换。
游戏结束画面中配置的角色顺序改善为也会同时保存于游戏设置预设库中
● 现在,在其他电脑环境下登入时,可以直接下载并使用游戏设置预设库中的角色配置顺序
● 游戏设置会在以下情况上传至游戏设置预设库
○ 切换频道
○ 切换角色
○ 退出至角色选择画面时
○ 正常结束游戏
○ 通过游戏设置预设库菜单手动上传
新增在游戏结束画面的「简化角色信息」状态下,当角色栏位超过35格时,会生成滚动条至角色栏位
● 改善为在创建角色及外型(F4)窗口中设置角色外型时,头盔及脸部装饰不会自动消失,并可设定启用/禁用状态
● 当变更头部、脸部、身体外型时,头盔及脸部装饰与原本相同,会自动消失
全体佣工目录UI的’按村庄查看’过滤器中,一次显示的目录数量新增至12个
【修复内容】
● 删除卡玛希比亚南部区域中配置不自然的建筑物
● 修正部分UI随着电脑环境偶尔显示不自然的现象
● 修正在音乐专辑的拿出乐谱窗口中输入搜索词后,关闭再打开窗口时,输入内容仍然存在的现象
● 修正首次雇用的佣工往耕种生产据点开始作业时,目的地信息显示不自然的现象
● 修正在特定情况下偶尔以位于庄园内的角色登入时,游戏会结束的现象
● 修正使用游戏手柄专用UI时,按下暗之裂隙UI中的查看详情按钮时,没有显示战利品图标的现象
● 修正肯恩特丘陵地区特定位置的岩石位置不自然的现象
● 修正NPC图兰的知识图片与实际不符的现象
● 修正塔拉穆拉岛部分NPC动作不自然的现象
● 修正重力术士进行进化委托中使用技能时,武器不显示的问题
● [称号]悬赏令的道具等级从橙色等级变更为黄色等级
○ 使用时获得的悬赏令称号颜色为黄色,没有变动
● 改善[魔女]卡勒堤安铠甲的说明文字
● 修正进行以物易物后,世界地图(M)上显示的交换信息中剩余交换次数未减少的问题
● 修正在进行[大洋时代] 船员在酒馆和旅馆的委托时,船员雇用不自然导致无法进行委托的现象
● 修正12月12日(周四)常规维护后,适用与知识获取相关的增益效果时,知识获取频率较低的现象
○ 因此,12月12日维护后已使用的消耗型道具中包含知识获取相关增益效果的道具已返还到了邮箱中
○ 同时直到1月9日(周四)常规维护前,新增了可从黑精灵(/)获得知识几率+50%、高级知识获得几率+10%的增益效果的功能
● 修正家门内若有角色完成了‘[瓦伦西亚]振奋精神的秘药(?)’委托时,其他角色无法正常完成该委托的现象
● 修正[阿比斯·元:玛格努斯]主线委托进行中,若背包中持有‘残月最上级咒文书’或‘阿戈里斯的黄金祝福’,则无法完成‘[玛格努斯:特别礼物]萨拉纳尔池塘的旅行者’委托的现象
● 改善了卓越/强韧的鲸鱼筋恢复剂的说明文字
● 改善为进入过场动画时,不显示在背部佩戴的道具外形
《黑色沙漠》将不断优化游戏品质,也欢迎各位在体验过程中向我们提出宝贵的意见和建议,帮助我们和您一起成长!

