2024/12/241056 浏览攻略
#打个破石头就修成天道攻略
①仙🍑篇
⒈每人仙🍑上限值:30+[15(购买月卡可激活)]+[25(购买至尊月卡可激活)]+[20(购买永久卡可激活)]
⒉仙🍑值低于次大值时每15分钟恢复一个仙🍑
⒊仙🍑收益最大化方法:尽可能的消耗掉所有仙🍑,然后商店每天可以购买的投资,不要一口气购买完先购买5个,然后打完了然后再买,这样的话可以不影响正常仙🍑恢复所获得的量从而达到利益最大化!!!
②天榜挑战篇
⒈天榜挑战目前机制:天榜现在是失败加5点,成功的话分几种,打的是比自己名次前的加20 ,第一名打后面的加15 ,第二名打后面的加12,第三名和之后的排名打印统一加10
⒉天榜挑战利益最大化:每周一零点刷新时,及时把当天可获得的所有挑战次数使用完[温馨提示,退出游戏,然后再右下角有一个任务,每日挑战一次天榜,可领取一次挑战机会]
③挂机篇
⒈游戏支持离线自动挂机
⒉挂机的收益与月卡,至尊月卡,永久卡,等级,境界挂钩。
⒊温馨提示:挂机期间无法进行其他挑战活动,只有结束挂机状态才能进行闯塔和挑战天榜!!
④闯塔篇
⒈闯塔的收益与月卡,至尊卡,永久卡,塔的等级挂钩。
⒉每十层会有一个大boss[普通层 层数*18
的经验;boss层 层数*35的经验](温馨提示,大boss的战斗力与其他闯塔层数最终boss的战斗力相比难度较大,推进挑战时,可先去商店里面购买复活石)
⑤鸿蒙石篇
⒈鸿蒙气是由分解装备获得该目前版本,所有品质分解获得值均为1
⒉鸿蒙气数量达到可以提高鸿蒙石等级,提高等级的过程中需要时间等待(该时间可使用时粒进行跳过)
⑥装备篇
⒈装备的品质与鸿蒙石挂钩。
⒉装备的属性与玩家操控单位等级和鸿蒙石可开出装备品质属性挂钩。
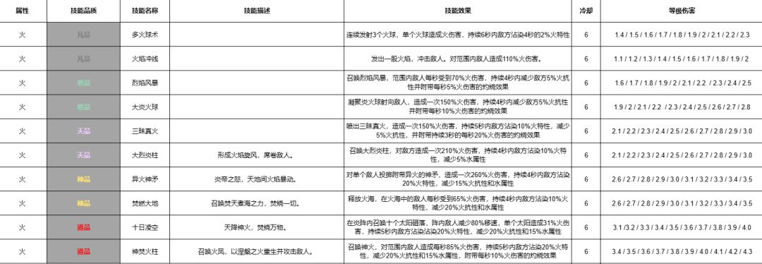
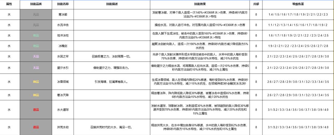
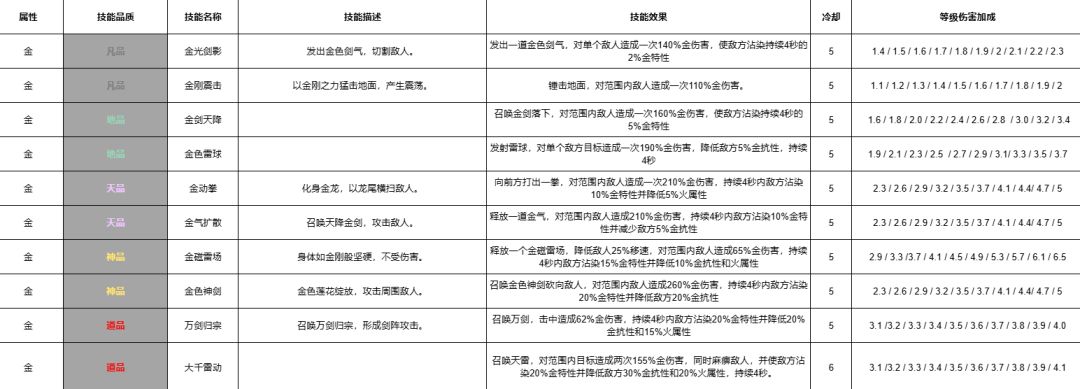
⑦功法/宠物篇
⒈功法品质:凡品→地品→天品→神品→道品
宠物品质:凡品,灵品,玄品,圣品,神品[宠物等级一共是100级,后面会不会增加还没定]
⒉功法/宠物品质越高,提升玩家战斗力数值越大!!!
⒊宠物每提升一级增加的战斗力与宠物自身的资质[资质可以通过吞噬同样品质类型的宠物进行提升]和宠物品质。提升资质和等级会提高战力和玩家以及宠物的属性
⒋功法等级提升只增加功法伤害,不增加战斗力。
⑧渡劫篇
⒈普通渡劫不加,除了特殊属性,都加
(特殊属性和五行属性和抗性不加)
⒉渡劫成功后可获得大量资源










