首页
排行榜
发现
云游戏
PC 游戏
动态
发布
论坛
TapTap 制造
聚光灯 GameJam
开发者中心
创作者中心
营业执照
|
沪 ICP 备 16012525 号
|
沪网文(2025)0236-071 号
|
增值电信业务经营许可证:沪 B2-20170322 B1-20204119
|
广播电视节目制作经营许可证:(沪)字第04651号
|
内容安全算法 网信算备310112119986605230015号
|
个性化推送算法 网信算备310112119986602230017号
|
TapSight 智能问答助手算法 网信算备310112119986601240015号
易玩(上海)网络科技有限公司
公司地址:上海市静安区灵石路 718 号 B1 北楼
注册地址:上海市闵行区紫星路 588 号 2 幢 2122 室
投诉举报邮箱:kefu@taptap.com
沪公网安备 31010602009551 号
违法信息举报电话:021-60727072 转 3003
网上有害信息举报专区
上海辟谣专栏
下载手机 APP
扫码下载
Android APK 下载
版本:v
App Store 下载
版本:v
下载 PC 版
Windows 版下载
版本:v
下载 TapTap
TapTap 手机 APP
扫码下载手机App
Android APK 下载
版本:v
App Store 下载
版本:v
TapTap PC 版
Windows 客户端下载
版本:v
苹果鸭梨糖
关注
苹果鸭梨糖
关注
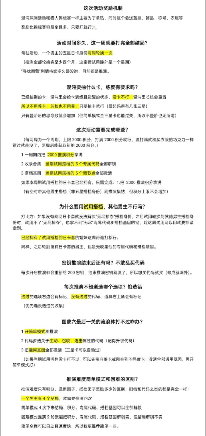
【全男主】混沌深网100%剧情解锁攻略
修改于
2025/01/26
8218 浏览
攻略
⚠️目前按这个选项是没有问题的,没有提出来的选项选哪个都行,不会影响结局!
⭕️推演结束时显示的结局名字和收录合集里的名字不一样,但解锁的都是同一个结局,也不影响拿钻
☝有些姐妹说一直刷不到新代码,都是重复的,是因为有些紫色代码收集有前提条件:
在一局推演里需要先获取金色代码才能够刷出相对应的这两个紫色的代码
✨50级获得自己的衣服,90级获得男主通用衣服
猎人小姐们加油!还有很多天完全能打完
#恋与深空攻略
#恋与深空
猜你想搜
恋与深空 混沌深网剧情解锁
187
260
1