《代号杀》武将技能背后的历史典故(一)
大家好,我是策划烙饼;
在《代号杀》里,每一位武将都不再是简单的数值与卡牌符号,而是鲜活的历史人物,他们背后蕴藏着无数引人入胜的典故与传奇。
今天,就让我们先一同了解下部分武将技能背后的故事,品味那份沉淀在岁月长河中的智慧与英勇吧!

典韦
东汉末年曹操部将。早年,典韦挟私杀人,后在张邈与曹操的反董联盟军中做军士。此后不久,张邈与曹操决裂,典韦转投曹操,隶属夏侯惇,数次杀敌有功,拜为司马。曹操和吕布在濮阳作战,相持之际典韦应募破陷敌阵吕布军队撤去。曹操引兵而还,任命典韦为都尉,后迁校尉,率亲兵护卫。典韦饮食惊人,好大双戟和长刀,以豪壮著称。曹操南征宛城,张绣反叛,夜袭曹营。曹操率轻骑逃走,典韦带领十余人殊死恶战,重伤数十处,瞠目怒骂而死。最后从祀于曹操庙庭。


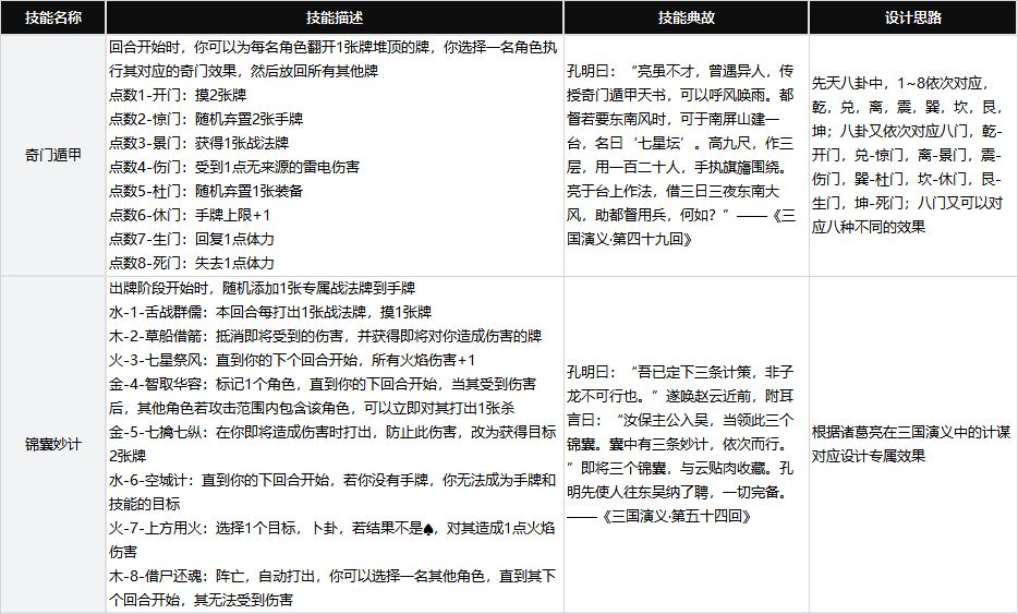
诸葛亮
三国蜀汉丞相,杰出的政治家、军事家、文学家。诸葛亮早年在南阳隐居躬耕,刘备三顾茅庐请其出山得《隆中对》。刘备据此占领荆、益,与曹操、孙权形成三足鼎立之势。刘备称帝后,任命诸葛亮为丞相,临终前于永安托孤。刘禅即位后,封诸葛亮为武乡候,领益州牧。诸葛亮勤勉治国,对内兴修水利、发展生产、制定法律;对外联合东吴,修好西南各民族,先后进行五次北伐。第五次北伐途中,诸葛亮病重去世,享年五十四岁,刘禅追谥其为忠武侯。


周瑜
三国时期东吴名将。周瑜出身世家大族,早年在舒县与孙策交好,助孙策于曲阿之战中击败刘繇。建安三年起,随孙策平定江东,攻破皖城得小乔。两年后,孙策遇刺身亡。周瑜带兵奔丧,留吴都辅佐孙权,任中护军,与长史张昭同掌军政大事。官渡之战后,曹操责权送质,被周瑜劝阻。曹军兵临江东,周瑜力主抗曹,火攻曹军于赤壁。其后周瑜又在南郡之战中击败曹仁、徐晃联军,任偏将军,领南郡太守。周瑜审时度势,提出征伐益州、以图北方的计策。周瑜在返回驻地途中染疾而亡,时年三十六岁。


张角
自号大贤良师、天公将军,东汉末年黄巾起义的首领。张角信奉黄老学说,创立太平道。他传授弟子术法,以咒语和符水为人治病,十余年间收获数十万信众。随后张角将信众编为三十六方,以“苍天已死,黄天当立,岁在甲子,天下大吉”为口号预谋起事。中平元年,马元义事泄被杀,黄巾起义被迫提前发动。汉灵帝先后派出卢植、董卓、皇甫嵩诛杀张角及其起义徒众,张角因病去世,不久黄巾军兵败。而后张角被开棺戮尸,传首京都。


蔡文姬
东汉末年女性文学家。蔡文姬博学多才,擅长文学、音乐、书法。早期嫁给卫仲道,夫亡后归宁。东汉末年,南匈奴叛乱,蔡文姬为左贤王所掳,在匈奴生育两个孩子。曹操统一北方后,念及蔡邕没有子嗣,花费重金赎回蔡文姬,嫁给董祀。而后董祀犯死罪,蔡文姬去找曹操给董祀求情,使夫君被赦免。又将自己所记古籍写下来送给曹操。


刘邦
西汉开国皇帝。出身平民家庭,早年任泗水亭长。秦末之乱,刘邦在沛县起兵,自称沛公,与项梁共同拥立楚怀王。而后进军灞上,受降秦王子婴。鸿门宴后项羽自立分封,刘邦封汉王,不久即整合势力与项羽争权天下,迫使项羽乌江自刎。最终建立汉朝,定都长安,为巩固统治陆续剪灭异姓诸侯,同时建章立制,休养生息。六十二岁时,刘邦驾崩,尊号高皇帝。


看完部分武将技能,我这边还想和大家唠一唠我们在武将技能设计上的一些思路和原则:
在设计之初,我们压力其实非常大,因为我们知道大家非常想看到新的、有趣的设计,同时还要规则严谨、结算清楚、描述规范。
于是,对于武将的技能设计,我们先确定了我们自己的3个平级原则:有趣,契合,相对平衡。
关于有趣
我们的理解是尽量有新的机制,因为我们暂时不考虑线下实现(如果以后有机会我们可能会出线下实体特别版……但是现在还没到那一步),所以很多线下不能实现但是线上很容易实现的机制我们都会尝试,比如在游戏过程中改变牌堆结构,添加新牌,或者永久转化牌的属性等等。
关于契合
我们会优先选择著名的、有历史典故的角色,并选用相应典故作为角色技能,因此,我们的技能设计大部分情况下其实有点“身不由己”。
我们非常喜欢中国的五行八卦元素,且我们也把这些元素加到了卡牌中。所以,我们的武将技能设计也会在典故适合的情况下,融入这些元素。比如:点数5会代表风有关的效果,点数4代表雷有关的效果等等。
还有,关于换座位的效果,因为行动顺序是一个非常重要的规则,同时也可以更好的还原战争中的一些战略(排兵布阵)。所以,我们曾经尝试过加入一些换座位的技能效果,然而,在测试中发现这种效果强度过高,容易导致某些角色被无限跳过回合。因此,我们调整了规则,改为“改变座位不影响当前轮次的行动顺序”,这样既保留了策略性,又避免了不公平的体验。
关于相对平衡
我们的理解是,游戏很难有绝对的平衡,一定会有武将强一些武将弱,但是我们不会进行无限膨胀,而且我们会持续关注武将的胜率情况,和玩家一起交流讨论,不断的调整武将的强度,保持一个相对平衡。我们有信心做到这一点,是因为我们打算尽可能降低全图鉴的难度,武将保持良心价。
另外,我们还给自己定了两个小目标。
一是技能长度不要“小作文”,尽量简短,能够快速看出技能是做什么的。为了实现这个目标,我们在设计技能的时候会想尽办法保持简洁,实在太长的效果,用“中文压缩包”来实现(比如诸葛亮的锦囊妙计),或者试着加入“关键字”(比如出杀=打出杀时),但是“关键字”的引入可能会带来额外的理解成本,所以我们也希望在测试后,收集大家的反馈,如果大家不喜欢“关键字”的描述,我们就全部改掉。(说到这里顺便提一下,游戏中只存在“打出”牌,所有打出牌都是打出,所以赵云的出杀摸牌的效果,在响应烽火狼烟或者阵前对决时,都会触发,等等类似的结算都进行了统一,这也是一个小尝试。)
二是技能描述要通俗,少用术语(说人话)。其实这里的矛盾逻辑是,通俗的描述可能会产生歧义,导致只看技能描述无法彻底理解清楚结算过程;但是严谨的描述又会导致很多不是特别关心结算逻辑的玩家和新玩家很难理解。我们现在是这么理解这个问题的,“只通过看技能描述就能自行结算”,其实是桌游的需要,桌游的时候因为没有系统辅助结算,所以必须让玩家能够只看描述就能玩。但是线上游戏,我们可以有更多的方式帮助玩家理解技能,比如我们把详细的技能结算直接写在游戏里,想要了解详细结算的玩家多看几句通俗的说明,或者在技能发动时做好系统提示和引导,避免因为误解产生的问题(不过这个系统提示和引导现在的测试版本可能还有不完善的地方...)。
总之,我们想尝试一下为了让更多玩家能够简单的理解技能效果,我们的技能描述尽量通俗(宁可看起来不那么“专业”),当然这个尝试可能会很困难,但是我们相信,随着大家一起参与到游戏中,我们可以不断的对我们的文本描述进行调整优化,最终实现大家都可以接受的一套新的规范。
目前即将测试的这个版本的武将技能,我们已经内部和线下测试了一段时间,目前还没有发现强度特别离谱的。之所以会这样是因为牌堆的效果增强了,所以技能强度在游戏胜负中的占比下降了。即使没有技能的角色,也有可能获得爆发。不过我们之前的测试范围比较小,也许大家来体验之后会发现问题,还请大家多多理解,毕竟这是我们第一次大范围测试我们的技能平衡。所有问题我们都会尽快调整,并且和大家同步进展。
——————————————————————————
代号杀官方玩家QQ一群:1018331759;或点击链接加入群聊 (已满)
代号杀官方玩家QQ二群:643706935;或点击链接加入群聊
代号杀官方玩家QQ三群:739305728;或点击链接加入群聊 (已满)
微信公众号/官方微博/官方抖音:搜索“代号杀”即可关注


