2月26日版本更新划重点
2025/02/26110 浏览综合

大家好哇~本月最后一次更新将迎来超丰富内容,不仅有新特殊属性词条的增加、全新功能锻造石合成装备、新道具潜能果实解锁宠物技能栏+1,还有【风魔】和【犀牛】的满级科研卡可体验、刺激的白虎珍品时装限量竞拍活动,除此之外,还有尼斯大擂台5v5模式和竞技场的调整等都是值得关注的内容。
接下来我们一起来看下更新重点的详细解读吧。
新 功 能
全新功能【锻造石合成装备】来袭!可使用初级锻造石、高级锻造石合成+15红色品质装备。锻造石可以通过装备分解获得,合成后的红色装备可进行交易:
1. +15的橙色装备可以分解获得初级锻造石,10个初级锻造石可以合成1件15红色装备
2. +15的红色装备可以分解获得高级锻造石,5个高级锻造石可以合成1件15红色装备
3. 使用锻造石合成的红色装备附加属性为1条,装备类型,精灵随机
4. 合成出的+15红色装备小概率带有特殊属性(详细见新属性内容)
5. 初级/高级锻造石无法交易,但是通过锻造石合成的+15红色装备可以进行交易

(锻造石)
新特殊属性
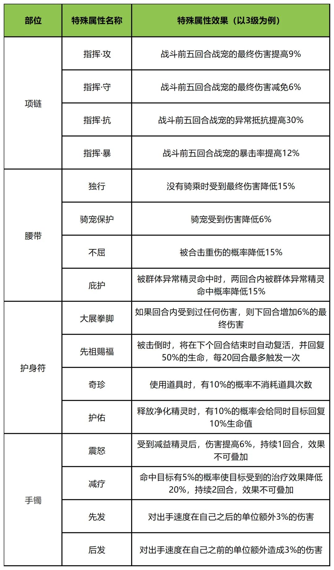
+13~+15等级的合成项链、合成手镯、合成护身符、合成腰带部位装备新增独行、先发、护佑等特殊属性,可通过精灵王试炼掉落、锻造石合成等途径获得。




(图仅为示例 实际以游戏内为准)
新 道 具
全新道具【潜能果实】登场!使用后即可解锁1个额外的宠物技能栏,增加技能的宠物实力将突破限制获得较大提升,开启战斗新纪元!

(潜能果实)
而潜能果实目前的获取方式有3种:
①竞技场兑换商店中将限时5折上架潜能果实,可消耗4500荣誉勋章兑换,当前赛季竞技场段位达到王者45星后可兑换,月限购1;
②尼斯大擂台兑换商店将限时5折上架潜能果实,可消耗1000尼斯金币兑换,当前赛季尼斯大擂台5v5模式达到王者40星以上段位后可兑换,月限购1;
③每日优惠积分兑换商城将上架潜能果实,可消耗480积分(限时30天/终生限购1)、2400积分(限时5折/月限购1)兑换。
后续逆境迷宫中还将增加【潜能果实】掉落,敬请期待吧!
其中,竞技场的兑换要求相比一开始的方案有所下调,同时竞技场的王者35星以上段位的积分要求下调,降低了获取潜能果实的条件。
昨天我们通过特邀策划问答的形式,与大家深度沟通了本次版本更新公告中针对尼斯大擂台5v5模式和竞技场先后调整的一些思考,详细可戳↓
新 外 观
佩露夏全新限定外观【苍墨】携水墨之力破空降临,2月26日20:00和2月28日20:00即将开启两场限时限量竞拍,单场拍卖5个,总计10个珍稀外观。
其蕴含帝王之威的专属攻击动作和天赋特效实机,以及详细的获取规则,此前我们已经进行过展示,点击下面传送门可查看:
【佩露夏·苍墨】将赋予珍品序号,展示在新增的【宠物时装排行榜】中,后续所有通过限时拍卖所获得的珍稀宠物时装,都会依照竞拍成交价格从高到低在排行榜上进行展示,展露时装拥有者的不俗品味和王者风范。


(图仅为示例 实际以游戏内为准)
宠物科研卡
2月26日0:00~3月5日24:00期间,可通过口令码【新宠科研卡体验】兑换获得红色品质的满技能【魔兽系·风魔兽缪那】【犀牛系·玻洛布斯】【犀牛系·迪米布斯】【犀牛系·麦丁布斯】【犀牛系·加耶布斯】与对应的限时骑证,体验宠物不可交易、不可重生、不可放生、不可突破或作为突破材料、不可拆卸或改变技能,仅限尼斯大擂台5v5与切磋可用,可用时间为2月26日0:00~3月5日24:00。

平衡性调整
暴龙系天赋调整
暴龙系【撕裂伤口】天赋调整(以3级为例):造成伤害时会削减目标生命上限,削减量为本次伤害的30%,可叠加多次,目标生命上限最低可降低到原上限的50%,复活后依然保留,可以使用青鱼子解除。骑乘时依然生效,武器为弓时削减量为本次伤害的6%(仅对针对暴龙宠物,怪物技能效果不变)。
※此次调整带来的主要变化是造成的锁血效果在对方复活后依然保留,即死亡不再自动解除,只能通过青鱼子解除,让伊甸暴龙进一步增强,同时削弱了单次造成的撕裂伤口比重(仅对针对暴龙宠物,怪物技能效果不变,因此深渊难度不会受到影响)

(天赋-撕裂伤口)
合击重伤效果
合击重伤效果的触发概率调整为2个单位合击时5%概率触发,3个单位合击时35%概率触发,4个单位合击时55%概率触发,≥5个单位合击时90%概率触发。
※该调整降低了2人合击造成绿火的概率,更加符合合击重伤效果的初衷,将绿火定位为多个单位参与合击溢出伤害带来的附加效果
突袭技能喊话
突袭技能喊话调整为下一回合行动时触发。
※技能喊话从下达指令的回合调整为实施行动的回合,避免被集火死亡,增强隐蔽性与变化乐趣
军团优化
1、军团申请流程优化:军团申请界面新增收藏功能,军团管理可以将有意向的玩家进行收藏,以便后续优先安排;
2、军团管理优化:军团新增【队伍功能】,军团长可对团内成员进行编队并以队伍为单位进行管理;

(图仅为示例 实际以游戏内为准)
军团系统的优化是我们一直在重点关注的部分,此次新增的两个功能能够帮助军团管理更高效地进行团队人员的安排配置,也是后续我们持续优化、拓展军团的整体功能的关键环节。

