首页
排行榜
发现
云游戏
PC 游戏
动态
发布
论坛
TapTap 制造
聚光灯 GameJam
开发者中心
创作者中心
营业执照
|
沪 ICP 备 16012525 号
|
沪网文(2025)0236-071 号
|
增值电信业务经营许可证:沪 B2-20170322 B1-20204119
|
广播电视节目制作经营许可证:(沪)字第04651号
|
内容安全算法 网信算备310112119986605230015号
|
个性化推送算法 网信算备310112119986602230017号
|
TapSight 智能问答助手算法 网信算备310112119986601240015号
易玩(上海)网络科技有限公司
公司地址:上海市静安区灵石路 718 号 B1 北楼
注册地址:上海市闵行区紫星路 588 号 2 幢 2122 室
投诉举报邮箱:kefu@taptap.com
沪公网安备 31010602009551 号
违法信息举报电话:021-60727072 转 3003
网上有害信息举报专区
上海辟谣专栏
下载手机 APP
扫码下载
Android APK 下载
版本:v
App Store 下载
版本:v
下载 PC 版
Windows 版下载
版本:v
下载 TapTap
TapTap 手机 APP
扫码下载手机App
Android APK 下载
版本:v
App Store 下载
版本:v
TapTap PC 版
Windows 客户端下载
版本:v
呜呼呼呼
关注
呜呼呼呼
关注
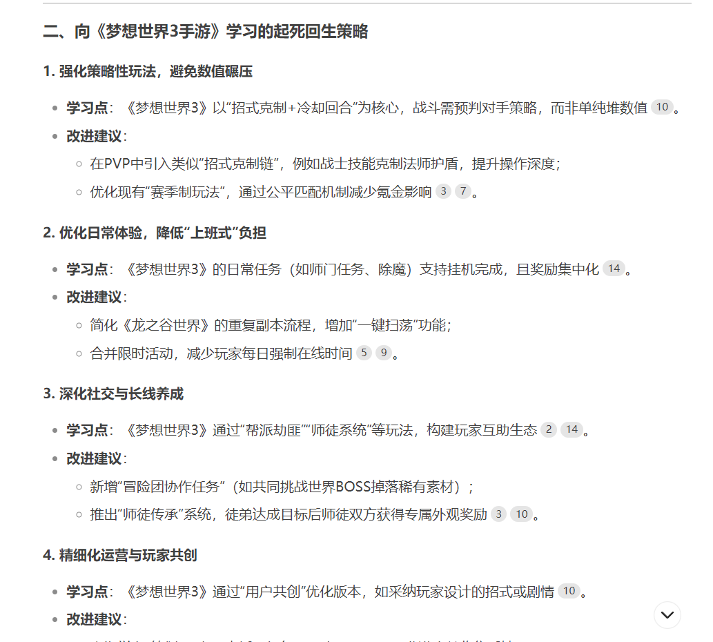
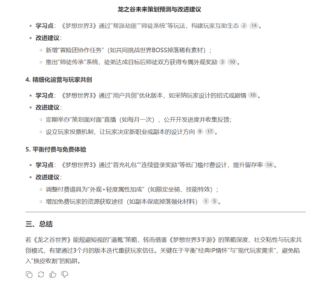
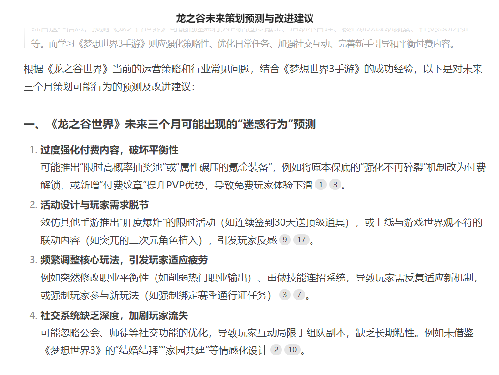
当我让最强AI预测一下龙之谷世界未来三个月还会有什么谜之操作
投票
2025/02/28
624 浏览
综合
大家觉得AI分析的如何?
是否有参考性呢?
AI分析的靠谱吗? (单选)
还是挺靠谱的吧
55.6%
啥也不是
44.4%
我感觉还是很有道理的,就目前的形式来看,未来三个月确实应该还会有很多迷惑操作
梦想世界3
7.9
策略
宠物
回合制
#发现好游戏
#游戏杂谈
#浅评一下
#今天游戏圈发生了啥
#龙之谷世界
#梦想世界3
1
33