#橡子屋 #橡子屋攻略 阿黄出现的规律总结及攻略
投票修改于2025/06/178010 浏览橡子屋大宝典
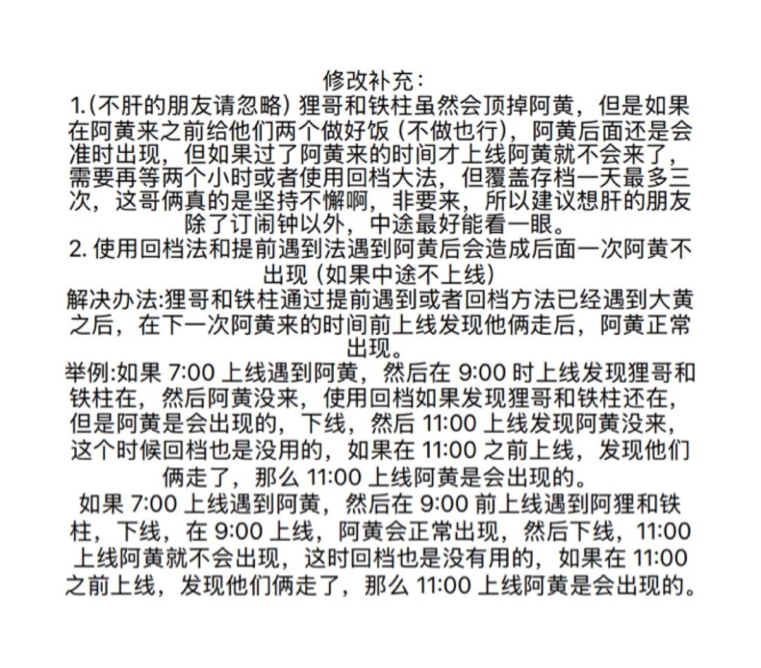
修改补充:
1.本文第五点的第二小点小松外出游玩回到橡子屋后说要等两个小时阿黄才会出现,这个说法有误,现更正为一小时。
2.(不肝的朋友请忽略)狸哥和铁柱虽然会顶掉阿黄,但是如果在阿黄来之前给他们两个做好饭(不做也行),阿黄后面还是会准时出现,但如果过了阿黄来的时间才上线阿黄就不会来了,需要再等两个小时或者使用回档大法,但覆盖存档一天最多三次,这哥俩真的是坚持不懈啊,非要来,所以建议想肝的朋友除了订闹钟以外,中途最好能看一眼。
2. 使用回档法和提前遇到法遇到阿黄后会造成后面一次阿黄不出现(如果中途不上线)
解决办法:狸哥和铁柱通过提前遇到或者回档方法已经遇到大黄之后,在下一次阿黄来的时间前上线发现他俩走后,阿黄正常出现。
举例:如果 7:00 上线遇到阿黄,然后在 9:00 时上线发现狸哥和铁柱在,然后阿黄没来,使用回档如果发现狸哥和铁柱还在,但是阿黄是会出现的,下线,然后 11:00 上线发现阿黄没来,这个时候回档也是没用的,如果在 11:00 之前上线,发现他们俩走了,那么 11:00 上线阿黄是会出现的。
如果 7:00 上线遇到阿黄,然后在 9:00 前上线遇到阿狸和铁柱,下线,在 9:00 上线,阿黄会正常出现,然后下线,11:00 上线阿黄就不会出现,这时回档也是没有用的,如果在 11:00 之前上线,发现他们俩走了,那么 11:00 上线阿黄是会出现的。






