首页
排行榜
发现
云游戏
PC 游戏
动态
发布
论坛
TapTap 制造
聚光灯 GameJam
开发者中心
创作者中心
下载手机 APP
扫码下载
Android APK 下载
版本:v
App Store 下载
版本:v
下载 PC 版
Windows 版下载
版本:v
下载 TapTap
TapTap 手机 APP
扫码下载手机App
Android APK 下载
版本:v
App Store 下载
版本:v
TapTap PC 版
Windows 客户端下载
版本:v
oquhe
关注
oquhe
关注
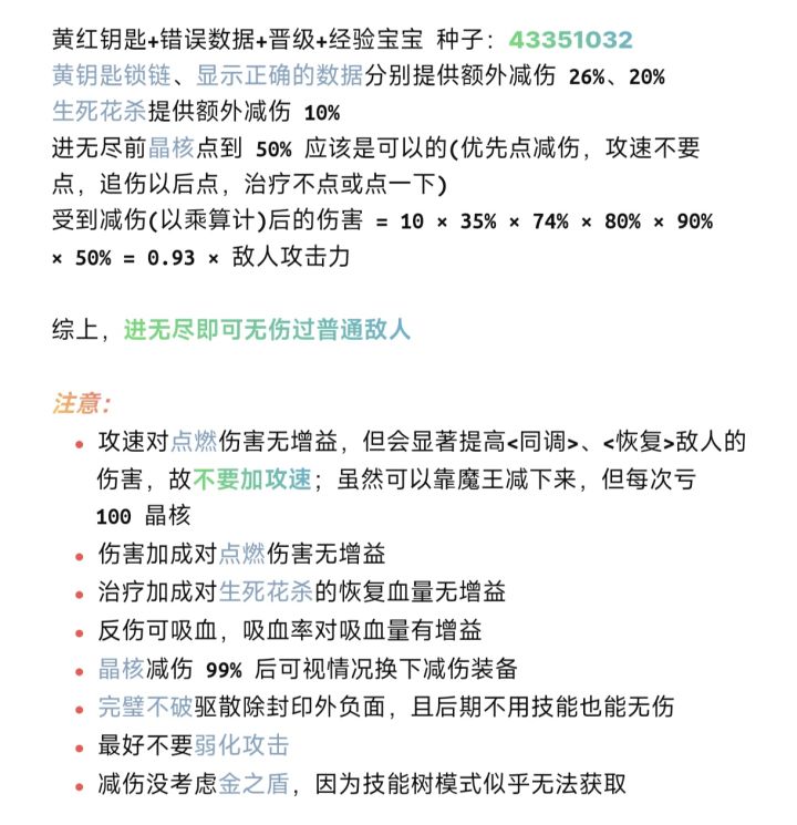
【百花谷主】无尽思路
修改于
2025/04/09
1274 浏览
攻略
猜你想搜
魔塔地牢c 占卜师与塔罗牌 百花谷主无尽思路
7
4
3