区域攻略 | 通关北部雪原重点事项,全都在这一篇啦~

探险家们大家好!这里是鱼丸~
鱼丸掐指一算,各位探险家即将进入北部雪原探索了。
鱼丸特意和资深探险家们一起准备了一份北部雪原攻略!
本篇攻略将从四个部分来为大家讲解,分别是地区特点、措施、可采集&狩猎的资源、推荐挑战。话不多说,我们进入正题吧!

北部雪原:
一、地区特点:
北部雪原主要分为普通雪原区和霜雾之境两个区域,区域内被冰雪覆盖,常年低温,体温会持续下降;在寒冷的环境下,角色饱食度消耗速度也会增加(更容易饿)

二、求生难点
普通雪原:在缺乏保暖措施的情况下,会因为失温而持续损失生命值,失温程度会随着时间而加重。
霜雾之境:会快速失温,失温程度也会快速上升。冻伤将会极快地扣除角色生命值。
三、求生建议
食物:辛辣根茎、火辣羹汤、火辣烹肉、火辣炖虾
御寒衣物:风雪衣
其他:利用火把、篝火御寒,注意当雪原出现暴风雪时,无法正常生火,建议搭建简易遮雪鹏来生火保暖

注意点:低温区域内燃料的消耗速度会大幅加快,燃料在雪原地区较难获取,取暖后记得熄灭篝火哦!
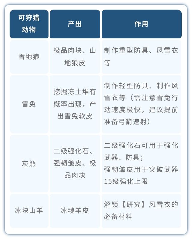
四、采集&狩猎资源
1、采集

2、狩猎

五、推荐挑战挑战
雪原银髦(建议组队前往):弱火属性伤害。击败后可以吸纳【暗夜之影】,在领地成功放置后可以提升冰霜属性伤害。掉落的银色鬃毛为突破强化的必须材料。
六、资深探险家经验分享
本次北部雪原就介绍到这里!
鱼丸特意邀请了几位资深探险家,来分享自己的探索小tips!欢迎━(*`∀´*)ノ亻!
@何明:随身携带1-2组燃料和2-3个篝火。便于失温的时候放下篝火快速取暖以及临时营地的搭建。足够”肝“的话,可以用”5步1篝火“ 。第一次探索雪原建议组队前往,能有个照应。
@逆风乄空青:雪原的话,我建议则是采取“步步为营”的战略,通过提前先准备大量的篝火和木头(最好是直接准备原材料),一步步的向雪原深处,甚至是暴风雪地带进发,因为在这个区域内火的燃烧时间会少很多。建议优先采取把家园搬到北岸靠近雪原一代,或者是直接一步到位搬到雪原里边,在采集抗寒的食物和装备材料的同时来保证复活点的距离不会太远。
@百花一梦:北部雪原不建议前期就过去探索,要去的话就是带足够篝火和木头,走一段路烤一会火,带木头主要是要是下雨篝火会熄灭,给篝火加个盖子挡雨;顺便加篝火燃料,后期解锁了抗寒料理和装备能更方便探索;可以把领地带上雪山,找温泉池(地图上有水塘的形状)。在领地内就不需要时刻注意体温了在防风壁炉做出来后,基本能覆盖整个领地的温度是正常状态。

