【全面战场】M7战斗步枪强势改装!中近距离一波流神器!
2025/07/242891 浏览攻略
Hello,各位三角洲的干员大家好!三角洲行动全面战场模式,由于地图大并且地形复杂,然后地形复杂,我们都渴望越多的弹匣以及超级稳定伤害,或者非常的轻便,但是有舍就有得,今天这把 改装版M7战斗步枪弹匣容量很小,但是依旧厉害,让我们往下看看吧~

【改装版M7战斗步枪基础介绍】
外观方面:这把M7战斗步枪,主体为黑色,设计简洁而富有力量感。枪身修长,配备有实用的枪托,提供射击稳定性。导轨系统让战术配件安装更便捷,细长枪口与贴合手感的握把,凸显其战斗实用性与人体工程学设计,整体散发着冷峻且专业的气息。

武器代码:M7战斗步枪-全面战场-6GQ4TQK09Q34170U2BIMC
内含配件:AR MOE后握把、M7堤风超长枪管组合、实用消焰器、D416轻型枪托、CR棱镜阻手器、DD蟒蛇护木片*4、灰熊全威力口径快拔套(黑)、战斗红点瞄准镜。
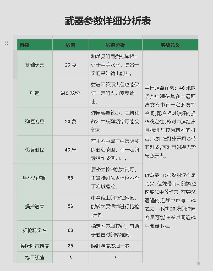
【武器数据】

弹道:在弹道变化特点方面,调整后的M7战斗步枪全自动及单点/多连发的垂直、水平后坐力倍率均从1×降低至0.6×,开火时武器稳定性从1×提升至0.73×,这使得弹道更加集中可控,后坐力对弹道的影响减小。
操作性:后坐力控制属性增强据枪稳定性也有提升。具体表现为呼吸晃动范围缩小,屏息时长延长,屏息状态后坐力减免提升,受击上抬倍率降低,移动稳定性和开火时镜头稳定性增强,使枪械在射击时更稳定,操作手感更佳,射击精度更高。

从数据种可以得出:改装版M7战斗步枪是一把具有中远距离作战能力的武器。它在中远距离凭借射程和稳定性有一定优势,但近战能力和持续火力因弹匣容量受限。适合喜欢中距离精准打击、团队支援的玩家。在团队作战体系中可作为中远距离火力输出点,是一把在特定距离作战能有不错表现的武器,但其弹匣容量小的缺点也需要玩家在战斗中注意弹药管理和战斗节奏把控。

适合玩家:中距离精准射击爱好者:有一定的射程和稳定性,适合喜欢在中距离进行精确点射或短连发的玩家,通过精准射击淘汰敌人。
团队支援型玩家:在团队作战中,可利用中远距离射程为队友提供火力支援,压制敌方中远距离有生力量。
不适合玩家:纯近战突击玩家:20发的弹匣容量在近战持续交火中换弹频繁,可能会错失一些战斗时机;射速也不是冲锋枪那种极快的水平,近战火力压制力稍弱。
追求超高射速倾泻火力玩家:其射速无法满足这类玩家在短时间内大量倾泻子弹压制敌人的需求。
【弹道体现】

从图中可以看出,视野更加好了配备红点开镜也很快,同时后坐力有所降低,但是不要忽略这把枪的操纵性,这把枪很好压的,或者稍微调高垂直灵敏度就是很强的存在,但是只是一波流。

手感与总结:这把改装的M7战斗步枪手感方面,据枪稳定性较好,能提供一定的射击稳定性基础;后坐力控制尚可,不会过于难以操控;操控速度中等偏上,持枪操作有一定灵活性;但20发的弹匣容量较小,换弹频率可能影响持续战斗手感,整体在中远距离射击手感相对舒适,近战因弹匣容量等因素手感会受一定影响。
以上就是改装版M7战斗步枪强横改装全部内容!如果大家有想法,欢迎去评论区留言,轩辕也会跟大家一起交流互动的!点赞关注,咱们下期见~



