【全面战场】改装版AKM突击步枪强势改装! 高伤稳定有好压!
08/17617 浏览攻略
Hello,各位三角洲的干员大家好!三角洲行动全面战场模式,由于地图大并且地形复杂,然后地形复杂,有人问:我想玩AK,以前再好多游戏都喜欢用AKM,有没有AKM好用的改枪码你。有的有的兄弟,今天这把改装版AKM突击步枪将会实现你的梦!

【改装版AKM突击步枪基础介绍】
外观方面: AKM突击步枪的武器,现代化的军事装备。它具有黑色的枪身,配有多个可更换和升级的部件,比如枪管、拉机柄、瞄准镜、侧导轨、后握把和弹匣等。整体设计显得结实且具有战术感,适用于多种作战环境。

武器代码:AKM突击步枪-全面战场-6H500VS09Q34170U2BIMC内含配件:AK重塔握把、稳固握把底座、AKM海狸长枪管组合、沙暴垂直补偿器、MRGS镂空枪托、RK-O前握把、游侠护木片*3、DBAL-X2紫色激光镭指、AKM30发聚合物弹匣、郊狼中间威力快拔套(沙)、微型瞄具增高架、战斗红点瞄准镜、泽宁特拉机柄帽。
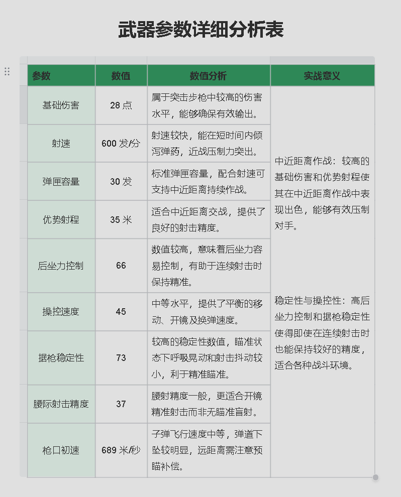
【武器数据】

后坐力与稳定:改装后,总体而言,改装后的AKM突击步枪在连续射击时更加稳定,减少了后坐力的影响,提升了射击精度和操作舒适性。这些改进使得武器在实战中更容易控制,提高了射击的精准度和效率。

从数据种可以得出:AKM突击步枪是一把性能均衡的武器,特别适合中距离作战。它的高伤害和良好的后坐力控制使其在中近距离交战中非常有效。通过改装,可以进一步提升其适应不同战术环境的能力。虽然在远距离作战和近战中可能不是最佳选择,但在中距离,它是一把可靠的武器,适合多种战术需求,是团队作战中的重要火力支援。

适合玩家:中距离作战玩家:适合喜欢在中距离交战的玩家,利用其高伤害和稳定性进行精准射击。
战术多变玩家:适合能够根据战局变化调整战术的玩家,通过改装来适应不同的战斗环境。
不适合玩家远距离狙击玩家:对于追求远距离精确射击的玩家,AKM突击步枪可能不是最佳选择,因为它的优势射程较短。
近战玩家:虽然AKM突击步枪可以近战使用,但其设计和属性更偏向于中距离作战。
【弹道体现】

从图中可以看出,在没任何压枪的情况下后坐力降低些许,不过实战体验下来这把枪的操控性良好,稍一压就能很好定位。

手感与总结:改装版AKM突击步枪手感较为扎实,具有较高的基础伤害和良好的后坐力控制,使其在中近距离作战时既稳定又有力。其优势射程为35米,加上73点的据枪稳定性,能够在连续射击时保持较好的精准度。45点的操控速度让玩家可以较为灵活地进行瞄准和射击,整体上是一把适合多种战斗场景的可靠武器。
以上就是改装版AKM突击步枪强横改装全部内容!如果大家有想法,欢迎去评论区留言,轩辕也会跟大家一起交流互动的!点赞关注,咱们下期见~