首页
排行榜
发现
云游戏
PC 游戏
动态
发布
论坛
TapTap 制造
聚光灯 GameJam
开发者中心
创作者中心
下载手机 APP
扫码下载
Android APK 下载
版本:v
App Store 下载
版本:v
下载 PC 版
Windows 版下载
版本:v
下载 TapTap
TapTap 手机 APP
扫码下载手机App
Android APK 下载
版本:v
App Store 下载
版本:v
TapTap PC 版
Windows 客户端下载
版本:v
天德
关注
天德
关注
2025/08/19
476 浏览
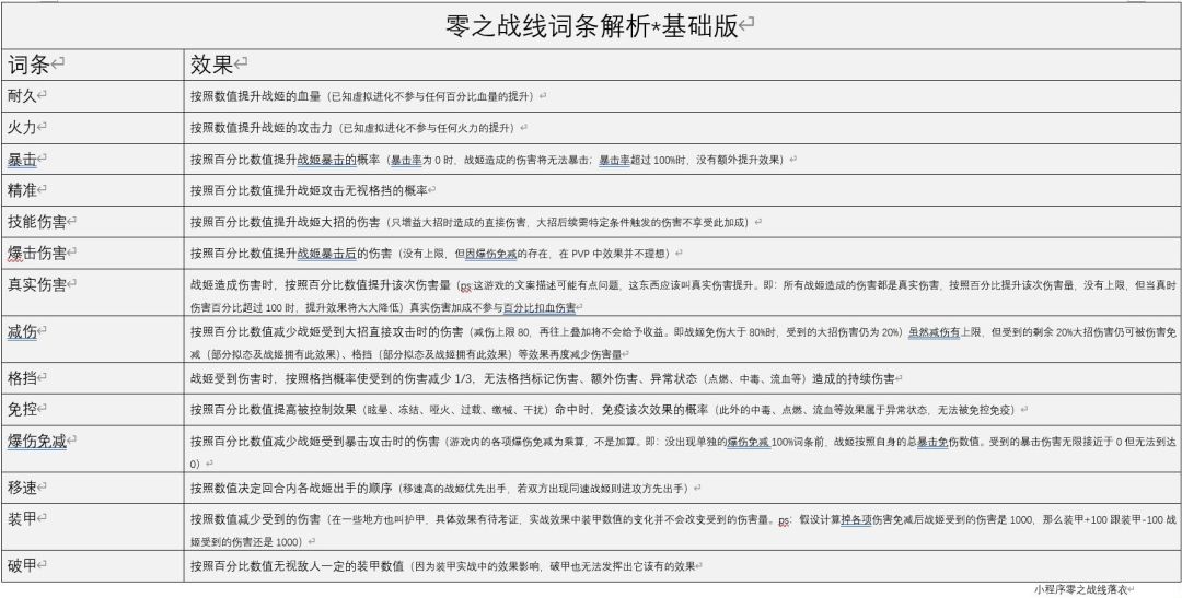
攻略
一些老的攻略(我不是原创)
可以帮新手解决大部分问题
((这游戏有新手吗?)
猜你想搜
零之战线 新手攻略
8
7
8