【无悔攻略】轻松获得隋末乱世全结局(大唐篇)
2025/09/265261 浏览攻略集合
写在前面:各位王上好呀,我是子在川上曰。今天带来的是隋末乱世剧本大唐的开荒指南,希望能够帮助各位王上轻松获得全部结局。
一、剧本新玩法与目标讲解
本次剧本新引入了武将单挑、武将战功玩法,并保留延续了国家使命任务的玩法,我们将进行简单说明,方便王上尽快上手剧本。
武将单挑玩法:在战场中,当两个军团交战时,有概率触发单挑对决,并在地图右侧显示,一段时间内玩家可主动选择是否进行单挑。一场战斗中,只会触发两次单挑对决哟~

单挑的玩法类似音游玩法,当左右两侧的兵器到达中间的判定区时,点击屏幕任意位置就可以进行一次单挑。(当然,也有点类似之前龙舟活动的小游戏~)

单挑采用五局三胜制,胜利方会获得战功,失败方则会损失一定的军心与军规。
武将战功玩法:武将在征战的过程中,会根据自身的胜利场数、单挑克敌数、攻占城池以及消灭军团人数,获得一定的战功。战功达到60后,可通过结义征辟来招募新的武将,同时如果满足前置条件后,还可以获得特定的战功称号,从而获得一定的卡牌或者兵法效果。
具体战功称号效果可见下表:

国家使命玩法:本次游戏目标依旧是通过完成对应国家使命任务,推进游戏剧情发展,从而进入特定的结局。
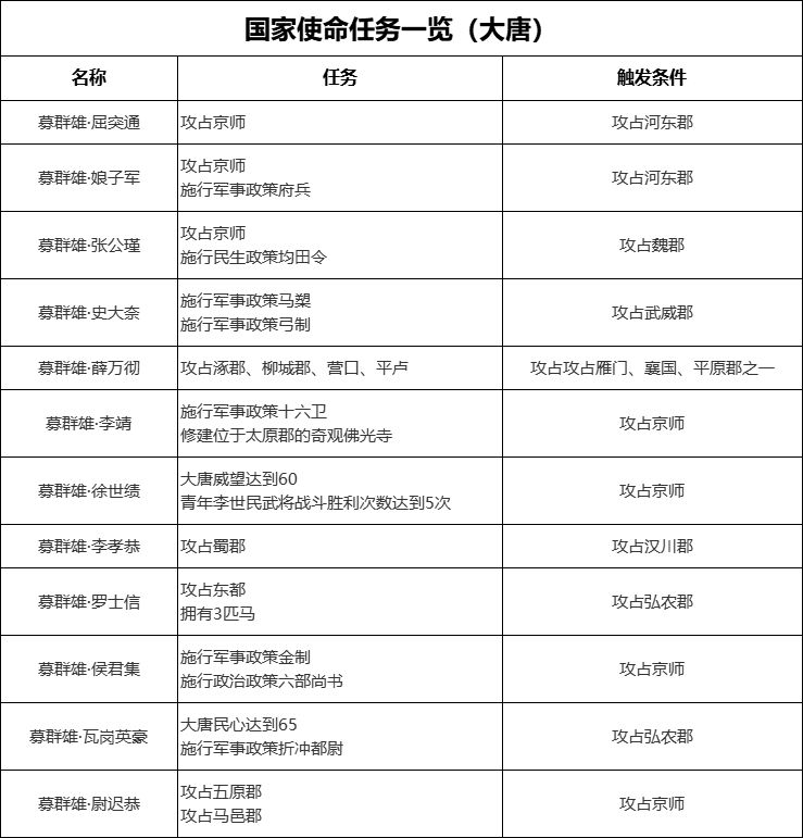
大唐的具体国家使命任务可见下表:

二、开荒流程演示
本次大唐剧本,大唐可获得的结局为【拨乱反正】与【威凤高翔】
我们依旧分阶段完成终局国家使命任务,本次将国家使命任务分为三个阶段进行讲解。由于大唐结局分为普通结局【拨乱反正】与高级结局【威凤高翔】,完成高级结局后可自动解锁普通结局,因此本次演示以【威凤高翔】为主。
注:本次剧本中由于回归了军团与武将的玩法,加之有全新的战功系统,因此剧本中战斗难度相对来说都偏低,可以自由搭配各种各样的名臣、武将、家仆,组建特色军团获得战功称号,故本攻略多为任务流程的介绍。
第一阶段:
本阶段以完成【荡天下】系列使命为主,详细使命任务可见下表:

由于终局使命任务要求我们分别完成【荡天下】与【募群雄】的使命任务,因此我们也分阶段讲解具体任务如何触发。
开局我们会自动获得系列初始任务【秦川立业】,要求攻占河东郡、京师、汉川郡、蜀郡。在攻占一定数量的治所后,便会触发后续的使命任务。
这边推荐玩家跟着使命任务推进,一方面可以顺带完成一些【募群雄】的使命任务,另一方面也可以完成剧情事件获得事件成就等~
开局攻占京都后,剧本中可以招募李靖、李绩等名臣武将,搭配上军团玩法以及隋唐剧本政策,战斗方面还是比较轻松的,也推荐大家活用军团,玩出各式各样的配合~
第二阶段:
本阶段以完成【募群雄】系列使命为主,详细使命任务可见下表:

由于【募群雄】任务除了对招募武将有数量需求外,还对青年李世民战斗胜利次数有一定要求,推荐大家将李世民带入军团,方便完成使命任务需求。而武将的招募,既可以依靠【募群雄】系列任务,也可以通过【武将流离】或者军功达到60的【结义招募】来满足需求。
第三阶段:
完成了【募群雄】与【荡天下】后,便可以完成终局国家使命任务。
大唐在达成【威凤高翔】高级结局后,也可同步解锁【拨乱反正】普通结局。

三、结束语
感谢各位的观看,希望我的攻略能给带来一定的帮助,同时也祝无悔华夏越来越好。


