【无悔攻略】浅谈袁天罡李淳风是否值得抽取
2025/09/303963 浏览攻略集合
写在前面:各位王上们好呀,我是子在川上曰。依照惯例,根据名臣的实机政策做一个简单分析,一切效果以正式服为主,有独特的想法和见解也欢迎留言探讨呀~
一、剧本政策

①推背图
名臣核心政策,施行不需要特资
获得10点威望,并开启【推背衍事】玩法,会给予自身与随机4个势力各1个放置好的星象,并给出2个可以自由安排的星象。

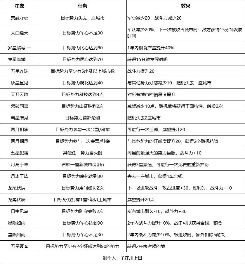
接下来会从三个角度来详细讲解【推背衍事】玩法,分别是星象效果、操控星象、重新推演,以便于大家能够上手这个名臣~
星象效果:星象可以简单的看成使命任务,通过达成星象的任务,从而激活对应的效果。
例如:五星连珠的任务要求是目标势力拥有5座以上的城池,效果则是提升20点战斗力。
具体效果可见下表:

操控星象:操控星象,可以通过消耗1星象值来移动1个未完成的星象,将当前星象按自身需求排布。比如把对自身不利的星象移到其他势力头上。
重新推演:完成部分星象后,可通过消耗5星象值来重新获得新的星象,当然,如果完成了所有的星象任务或者完成特定的星象任务(如上面的月离于毕),也可以获得免费推演次数。
政策的优点在于:提供了一个类似使命任务的小游戏,可以灵活调整星象任务,从而给予自身一定增益,又或者给予敌方减益。由于星象效果覆盖还是比较全面的,因此运气好或者SL的情况下有不错的发挥。
政策的缺点在于:由于星象池比较大,随机性也较高,有时候可能没办法遇到自身所需的星象,并且部分星象不太容易完成,导致重新推演并不容易。
②占星
名臣重要政策,施行不需要特资。
使用后获得1次采闻次数,且巡访若有采闻次数,则能够获得3点星象值,算是星象值的一种中洋补充手段。
同时,在【推背衍事】中完成一次推演的7个的星象任务后,可以获得10分钟发展时间。
政策的优点在于:补充星象值的重要手段,且部分情况下可补充一定的发展时间。
政策的缺点在于:采闻玩法相对来说有些繁琐,补充发展时间的前置也比较难触发。
③注算经
名臣重要政策,施行不需要特资。
会获得1点科技值,并根据当前科技值,获得其7倍的战斗力。
注:该政策与常规科技名臣不同,获得的战斗力不会随着科技点动态变化。
政策的优点在于:能够补充一定的科技,并转化为一定的战斗力。
政策的缺点在于:获得战斗力有限,较难融入传统科技流派。
二、战役政策

仅展示,不评价
三、太守效果

初始效果:山地产业达到3级:军规+1%
每级装备额外增加0.5%军规
满级效果:山地产业达到3级:军规+4.5%
比较一般的太守效果,前置相对来说也比较简单,但是没有负面效果,所以加成相对来说较低。有偏爱的情况下可以适当升级太守装备。
写在最后:
针对普通收集玩家:因为袁天罡李淳风是新的秒级名臣,加之同期也有山海巡察使活动,还是非常推荐抽取的,同时也可以搭配自己缺少的其他名臣进行抽取,获得巡察使奖励。
针对萌新和强度玩家:袁天罡李淳风在我看来,目前强度一般,有一定的特色,但是刚好有山海巡察使活动,还是推荐抽个胚子的~


