共创CTY004 | 斑尼迪克&玛斯特皮肤共创优秀作品赏析(中奖名单)
11/0532 浏览综合
在本期共创活动中,我们不仅看到了进入终极票选环节作品的卓越表现,更欣喜地发现了一批闪耀着创意光芒的优秀投稿。这些作品以完整的设计创意和流畅的表达,生动诠释了斑尼迪克和玛斯特的特质,成为项目组汲取灵感的重要源泉,也为后续游戏皮肤创作注入了不可或缺的养分。
优秀作品:整体设计印象深刻!
有一批灵感与设计高度统一的投稿,不仅完整呈现了斑尼迪克和玛斯特的特点,更通过独特的概念、色彩搭配和细节刻画,展现了创作者对宠物的深刻理解。这些作品虽然未进入最终投票,但其用心细致的表达让人印象深刻!恭喜以下作品将获得“优秀创意奖”:
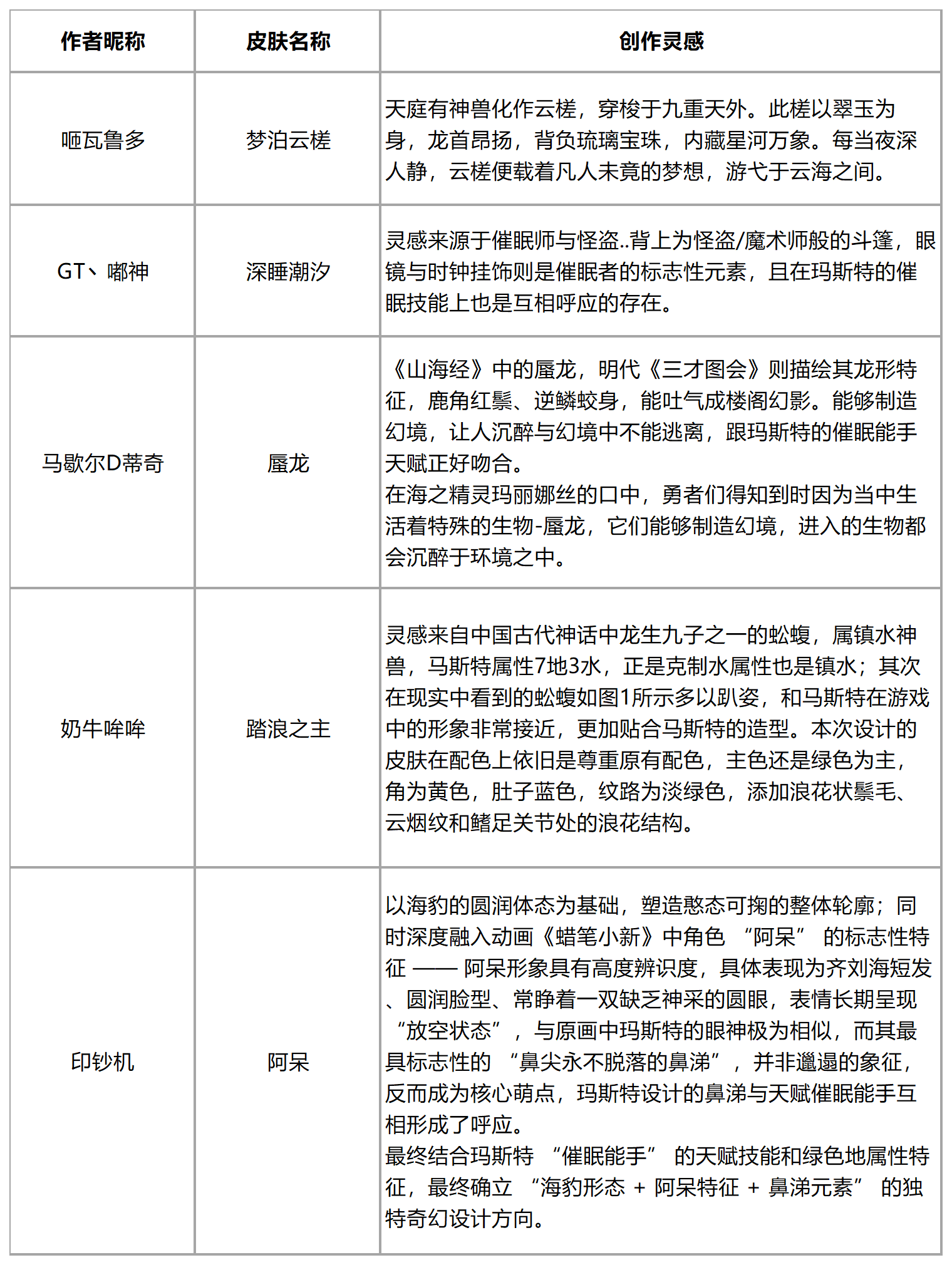
玛斯特皮肤共创优秀
斑尼迪克皮肤共创优秀
新增灵感创意奖:小灵感,大闪光!
本次活动中,我们特别关注到许多作品在细节处的巧思——例如独特的纹理设计、宠物配饰的象征性、或对背景故事的微观呈现。这些看似微小的创意亮点,却可能成为推动整体设计进阶的关键。这些“灵光一现”的脑洞甚至启发了美术团队的后续设计方向。
正是这些灵感创新,共同构筑了项目创新的土壤。为此,我们新增了“灵感创意奖”,以下玩家作品将获得绑定金贝×188,888、石币×188,888的奖励!
未来,我们期待更多玩家持续投身创作活动,用你们的独特视角与无限想象力,共同丰富石器世界。请相信,你的每一次投稿都是与项目组的深度对话,而每一个灵感都可能点亮新的可能性!
所有投稿玩家都在本次活动中贡献了自己闪光的能量,他们都将获得参与奖,我们将在近期尽快发放到游戏内的邮箱中,敬请关注。
(参与奖、创意奖、优秀作品奖将于30个工作日内发放到指定角色邮箱,请注意查收,如因角色ID错误导致未收到奖励将取消中奖)

