【沉船大冒险】“天使与恶魔”赛季来袭!全新机制11.12重磅开启
2025/11/0724 浏览综合
【沉船大冒险】第五期将以“天使与恶魔”赛季主题,全新引入的光明与黑暗符文的对立融合,为所有玩家带来升级体验。
开启时间:11月12日更新后-11月26日5点
新赛季即将更新符文系统,全新的符文机制将焕新沉船大冒险的战斗策略维度,将成为重构战斗策略的核心引擎;新增天使与恶魔两大阵营的10费顶级图腾,赋予玩家“光明增益”与“黑暗风险”的路线抉择;而全新的“碎魂共鸣”羁绊实现战场控制的链式反应,配合符文与图腾体系的深度调整,将大幅提升战斗的策略博弈。
符文系统
光明与黑暗的双生博弈
全新引入充满策略与惊喜的符文机制——在刷新符文时,有概率刷新出光明强化或黑暗强化的符文效果。

(右1为黑暗类符文效果举例)
这意味着根据当前的战局,需要思考选择光明或黑暗符文,这对后续的形势走向至关重要。光明符文的稳定增益是一种相对稳健的选择,而黑暗符文的强大潜力有时也值得去选择。
游戏内实际还有大量未在此列出的光/暗符文组合,等待大家去发掘和体验!
(光明/黑暗符文的出现概率和具体效果请以游戏内实际表现为准)
✧光明符文会稳定增强原符文属性;
✧黑暗符文将有更强大的效果,但是存在一定风险;
举例:
得与失(原版):有50%几率立即获得50个银色徽章
得与失(光明):有60%的几率立即获得50个银色徽章
得与失(黑暗):有40%的几率立即获得75个银色徽章※目前只有部分符文有黑暗和光明效果,后续会逐步完善
新增10费顶级图腾
阵营效果增益
新增天使威威和无魔两大图腾,他们分别隶属于天使阵营和恶魔阵营,二者相互制约克制,颠覆战术环境格局。
获取方式:天使威威和无魔图腾需要消耗10个银色徽章可以购买
刷新概率:商店刷新概率等同于5费图腾
天使威威(天使阵营)
✧种族羁绊(天使):无法刷新到黑暗符文,但是大幅度提升你获得光明符文的概率。选择天使威威后无法再选择无魔图腾。
✧3星效果:天使降临每回合会使除自身的所有友方单位获得光或守的效果。

(沉船大冒险-天使威威)
无魔(恶魔阵营)
✧种族羁绊(恶魔):无法刷新到光明符文,但是大幅度提升你获得黑暗符文的概率。选择无魔后无法再选择天使威威图腾。
✧3星效果:战斗开始时,所有友方单位获得无魔被动效果:自身属性转为无属性;当前无场地效果时获得50%无属性增伤。

(沉船大冒险-无魔)
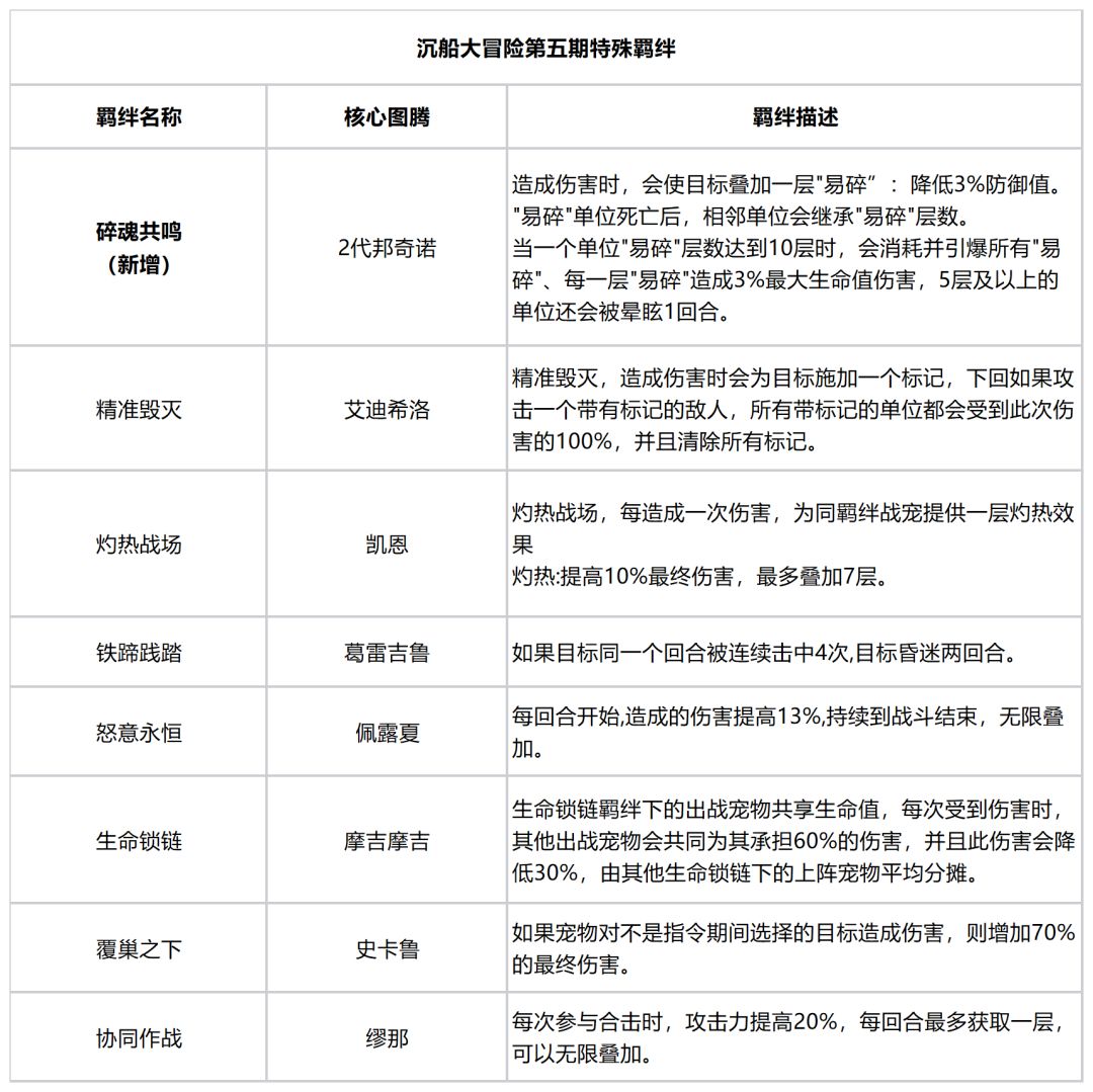
碎魂共鸣
链式控制与群体爆发
新增的特殊羁绊“碎魂共鸣”通过“承继-连锁-爆发”三步,实现战场控场与群体收割,全新的羁绊效果将为第五期沉船大冒险带来革新策略体验。

全新5费图腾
2代邦奇诺登场
2代邦奇诺(5费卡)
3星效果:强化暴走状态时,对目标相邻单位造成40%溅射伤害,强化范围输出能力。

(沉船大冒险-2代邦奇诺)
其他图腾体系调整
下架:邦诺斯娜,邦浦洛斯,扬奇洛斯,利则诺顿,杨格斯,布鲁顿
新增:2代邦奇诺、2代利则诺顿、2代邦浦洛斯、2代扬奇洛斯、2代布鲁顿
调整:尤里蛙改为3费

