更新公告|主线第六章登场!追忆的霸者复刻!“宿敌觉醒”上线!
亲爱的旅人们:
为了给各位旅人带来更好的游戏体验,我们将在2025年11月20日9点-12点进行更新维护, 维护过程中无法进入游戏。
更新内容:
1、主线剧情更新:“索里斯帝亚篇”第六章 阋墙之争
2、新增限时引导:“追忆的霸者”6★猎人“赫尔米尼亚”、6★剑士“泰塔斯”、6★游侠“亚久斯特”,活动期间每次引导可得“霸者的导片(2025/11)”



3、新增限时引导:“追忆的霸者”6★舞者“塔图洛克”,活动期间每次引导可得“霸者的导片(2025/11)”

4、新增限时阶梯引导:“追忆的霸者”,阶段5必定获得1个5★以上旅人,50%的概率获得6★猎人“赫尔米尼亚”,阶梯引导中可获得赫尔米尼亚的导石和霸者的导片(2025/11)。
5、新增限时阶梯引导:“追忆的霸者”,阶段5必定获得1个5★以上旅人,50%的概率获得6★剑士“泰塔斯”,阶梯引导中可获得泰塔斯的导石和霸者的导片(2025/11)。
6、新增限时阶梯引导:“追忆的霸者”,阶段5必定获得1个5★以上旅人,50%的概率获得6★游侠“亚久斯特”,阶梯引导中可获得亚久斯特的导石和霸者的导片(2025/11)。
7、新增限时阶梯引导:“追忆的霸者”,阶段5必定获得1个5★以上旅人,50%的概率获得6★舞者“塔图洛克”,阶梯引导中可获得塔图洛克的导石和霸者的导片(2025/11)。
“霸者的导片(2025/11)”×150可兑换“赫尔米尼亚的大霸导印(★6)”“泰塔斯的大霸导印(★6)”“亚久斯特的大霸导印(★6)”“塔图洛克的大霸导印(★6)”中的任意1个
8、角色调整:
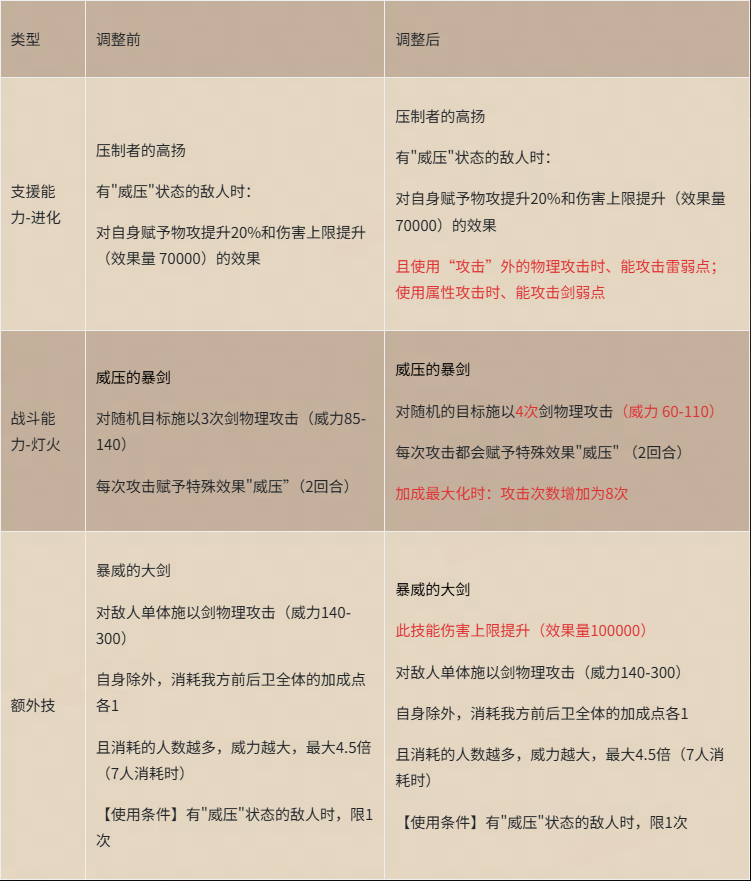
对本期追忆的霸者“赫尔米尼亚”进行了性能调整,详情如下:

对本期追忆的霸者“泰塔斯”进行了性能调整,详情如下:

对本期追忆的霸者“亚久斯特”进行了性能调整,详情如下:

9、旅人札记开启
第7期旅人札记活动时间:2025年11月20日维护后~2026年1月1日9:00
活动期间,旅人们可以通过完成功绩中的日常任务、札记任务提升札记等级,获取更多奖励。
解锁进阶奖励后,除直接获得相应的付费红宝石外,旅人们还可以获取更加丰厚的奖励。
本期旅人札记的奖励包括:免费红宝石、命定的圣导印、金之灯火结晶、五星的英杰印等。
解锁进阶奖励且札记等级提升至10级时,可领取“杰因的大圣导印(★6)”×1;将札记等级提升至50级,可领取稀有饰品“锋利菜刀”(物攻+60,暴击+50,自身使敌人破防时,对破防的敌人赋予物防、斧耐性下降10%的效果(2回合)(支援能力和装备性能带来的效果上限:30%))
更多详细规则及奖励内容,旅人们可在更新维护后在“奥鲁斯特拉大陆”→“活动中心”→“旅人札记”查看。
10、新增限时引导:“双世的旅人”6★药师“杰因”,活动期间每次引导可获得“双世的导片”

11、新增限时阶梯引导:“双世的旅人”6★药师“杰因”,阶段5必定获得1个5★及以上旅人,50%的概率获得6★药师“杰因”,阶梯引导中可获得杰因的导石和双世的导片。
“双世的导片”×100可兑换“杰因的大圣导印(★6)”×1,兑换时间:2025年11月20日维护后~2025年12月18日9:00,兑换时间结束后,可兑换的商品将变更为“杰因的圣导印”
“双世的导片”不会过期,可以在后续双世的旅人引导兑换中继续使用
12、新玩法“宿敌觉醒”上线!
活动时间:2025年11月20日维护后~2025年12月4日9:00
参与玩法可获得红宝石x60、旅人的圣导印x3、觉醒石碎片x600
活动结束时,按照活动排名有机会额外获取以下奖励:
第1名:1位定制言之叶“穷极的特里斯坦征服者”、旅人的圣导印x10、红宝石x600
第2名:2位定制言之叶“特里斯坦征服者”、旅人的圣导印x7、红宝石x500
第3名:3位定制言之叶“特里斯坦征服者”、旅人的圣导印x5、红宝石x400
第4~10名:4~10位定制言之叶“特里斯坦征服者”、旅人的圣导印x3、红宝石x300
第11~100名:11~100位定制言之叶“特里斯坦征服者”、红宝石x200
第101~1000名:红宝石x100
第1000名~:红宝石x60
活动排名将按照难度积分-击杀回合数-最高伤害-回合最高伤害-战斗结束时间的优先级依次进行结算
难度词条将在2025年11月27日维护后追加更新
13、限时开启联动的追忆之书:
异界之书/异界之书:终结
活动时间:2025年11月20日维护后~2025年12月11日9:00
14、限时开启“NieR:Replicant联动讨伐委托”的第4个难度的讨伐。
活动时间:2025年11月20日维护后~2025年12月11日9:00
15、新增特别任务
新增NieR:Replicant联动限时-第2期特别任务
完成任务可获得:免费红宝石×150、旅人的圣导印×21、极品经验值坚果(大)等奖励。
活动时间:2025年11月20日维护后~2025年12月11日9:00
新增1.5周年特别任务·下篇,
完成任务可获得:1.5周年特别圣导印×15
16、支线任务更新:
开放索里斯帝亚篇第六章的支线任务
17、本期开放的宿敌:
凯妮?
18、本期开放灯火的加护的角色
赫尔米尼亚、泰塔斯、亚久斯特、杰因、戈洛萨姆
19、本期开放突破位阶的角色
赫尔米尼亚、泰塔斯、亚久斯特、杰因、戈洛萨姆、卢米斯、穆露、爱丽莎
20、试炼之塔更新:
开放职业塔“舞者的试炼”的额外2层挑战
开放职业塔“舞者的试炼”,仅可使用职业为舞者的旅人进行挑战。
开放职业塔“星官的试炼”,仅可使用职业为星官的旅人进行挑战。
21、讨伐委托更新:
讨伐委托活动更新:杰因加入全角色导石UP,活动时间:2025年11月20日维护后~2025年11月27日9:00
22、灵魂碎片更新:
可在兑换所中兑换杰因的战技之魂和妙技之魂。
注意事项:
1、服务器维护状态时,游戏内所有功能将无法使用。
2、如果游戏运行时服务器开始维护,游戏进度将不会保存。请注意维护时间开始前尽量避免在线。
3、维护完成后会产生资料下载,请确认手机剩余容量确保下载空间充足。

