《九牧之野》「千人撞州测试」武将平衡性调整说明
11月29日「千人撞州测试」开启,今天分享本次测试的武将平衡性调整,让你提前了解武将信息,进行备战!

《九牧之野》公测定档12月18日,即将与你正式相见
历经「煮酒测试」、「东风测试」两轮大型测试,以及多场线下试玩,让我们更清晰地听见你的声音:期待一个公平、透明、不玩套路的SLG战场。
因此,在《九牧之野》中,我们坚持:绝不暗改,拒绝暗能量。这不仅是我们团队的共识,更是绝不动摇的底线。
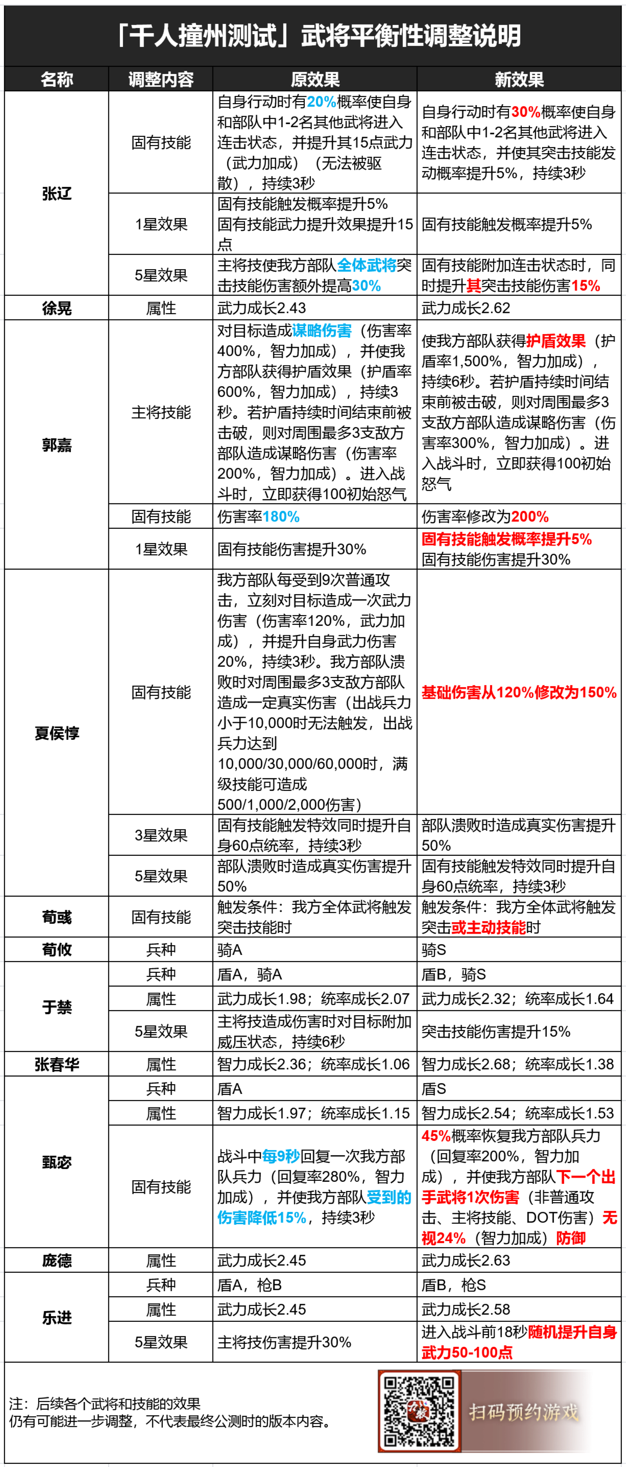
本次「千人撞州测试」中,我们将基于上次测试的玩家反馈和战报数据,对部分武将及技能进行的平衡性调整,具体如下:

魏国武将平衡性调整说明

蜀国武将平衡性调整说明

吴国武将平衡性调整说明

群雄武将平衡性调整说明

史诗紫将平衡性调整说明

技能效果平衡性调整说明
我们希望在不破坏武将特色的前提下,让战场的搭配思路更加百花齐放
后续各个武将和技能的效果仍有可能进一步调整,11月29日「千人撞州测试」版本不代表最终公测时的内容


我们会持续追踪调整后的战场公平性,也欢迎你继续提出修改意见,与我们把《九牧之野》打磨得更好
期待与你一起打造一个真正能打的三国SLG
即时战场,越打越爽!12月18日公测,我们战场见

