【官方活动】周年盛典魔曹操、环淑君登场 限时双倍重置

周年盛典活动速递
1、周年盛典限时双倍充值福利开启,指定档位最高可享三倍返利!
2、周年祈福 魔曹操、环淑君上新,指定武将限时折扣!
3、庆典祈愿 传说武将谋公孙瓒上新,五大祈愿台同步返场!
4、周年盛典预约福利 登录随机获取一位玉玺武将,解谜可得豪华夺宝券!
5、琳琅绘卷 全新谋诸葛亮、蒋琬限定动皮首发来袭!
6、周年特惠签到 环淑君传说皮肤上新!
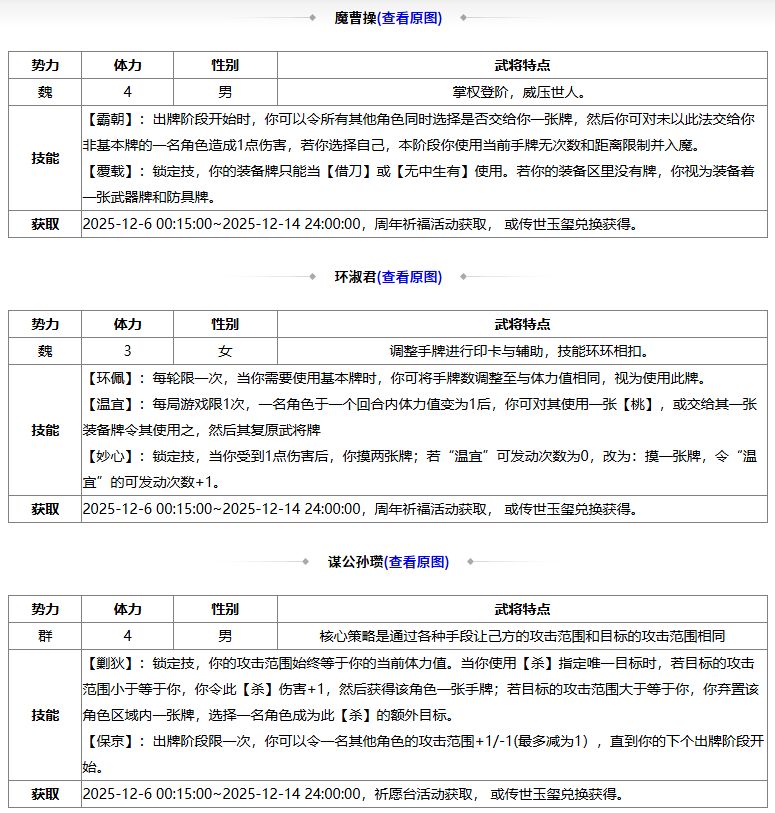
新品武将



新品皮肤

周年特惠签到

周年祈福

祈福活动

同心结兑换
活动时间:2025-12-6 00:15:00~2025-12-16 24:00:00
1、同心结可兑换奖励,若兑换奖励是在此次活动前已拥有的永久武将、皮肤、三国秀,则无法重复兑换。
2、活动期间,9个同心结可兑换传世玉玺*1,累计限完成80次。
3、后续祈福免费抽取会随限时祈福活动开启;

商城上架
活动时间:2025-12-6 00:15:00~2025-12-14 24:00:00活动礼盒打开后,部分重复道具返还周年烟花/夺宝重置券,具体概率详见概率公示。
祈福纪念礼包
售价:6500元宝(累计限购1个,不可赠送,不可使用抵价券)
购买后获得通用活动抵价券(满3000抵1000)*2、祈福灯*3、祈福卡*1
拥有祈福卡:可于活动当日开始每日于-周年祈福-领取祈福灯*1,活动最后1日入手此卡也可领取全部礼品

特惠礼包
售价:7000元宝(累计限购3个,不可赠送)
购买后获得祈福灯*10、豪华夺宝券*2、欢乐豆*1500、菜篮子*50

祈福灯*10
售价:7000元宝(每日限购1个,不可赠送)
购买后获得泡泡聊天框(1天)*10,并赠送 祈福灯*10

祈福灯*10
售价:7000元宝(累计限购10个,不可赠送)
购买后获得泡泡聊天框(1天)*10,并赠送 祈福灯*10

祈福灯*25
售价:17500元宝(累计限购10个,不可赠送)
购买后获得泡泡聊天框(1天)*25,并赠送 祈福灯*25

祈福灯*50
售价:35000元宝(累计限购15个,不可赠送)
购买后获得泡泡聊天框(1天)*50,并赠送 祈福灯*50

盲盒碎片*5售价:500元宝
购买后获得盲盒碎片*5

活跃活动

充消活动
活动时间:2025-12-6 00:00:00~2025-12-14 24:00:00单笔指定充值,大于或小于指定充值数,都无法获取奖励。


限时双倍福利
*限时双倍充值开启,12月5日20点 逐步开启 ~12月14日24点,游戏内全档位限时双倍充值活动开启,每个档位最多进行一次;
*限时双倍不会叠加 首次双倍,充值优先使用限时双倍;
*限时双倍充值 认准充值档位左上角的“限时双倍”标签,通过限时双倍标签档位进入充值方可生效;

祈愿台
活动时间:2025-12-6 00:15:00~2025-12-14 24:00:00*本期上新 庆典龙珠活动(谋公孙瓒),返场 开黑魔珠活动(魔司马懿)、假日龙珠活动(谋鲁肃)、盛典龙珠活动(谋董卓)、五一龙珠活动(族钟会)、红枫龙珠活动(族荀谌),龙珠可购买时间:2025-12-6 00:15:00~2025-12-14 24:00:00;
玩法介绍:
1、参与祈愿台活动,可点击开启1次/50次 进行祈愿,单次祈愿消耗龙珠*1。每次祈愿必定获得功勋*1,并可获得随机获得一个祈愿台奖励库中的掉落道具;
注:龙珠*1=200元宝,有效期截至首发上线日期延期一年;
周年盛典福利活动

兑换活动
1、周年烟花可兑换奖励,若兑换奖励是在此次活动前已拥有的永久武将、皮肤、三国秀,则无法重复兑换;
2、周年烟花 2025-12-17 00:00:00 到期,到期自动删除不回收。传世玉玺未消耗的可用于下期活动;
3、使用传世玉玺 或 周年烟花 兑换道具,重复不返还;
传世玉玺兑换
活动时间:2025-12-6 00:00:00~2025-12-14 24:00:00



琳琅绘卷
活动时间:2025-12-6 00:00:00~2025-12-14 24:00:00
*覆载天下*魔曹操(上新);
*山河无恙*谋诸葛亮(上新);
*乘骥御风*蒋琬(上新);
*镂舆绘策*费祎(返场);
*澹水惊涛*张华(返场);
*百战神机*蒲元(返场);
*傲睨九州*魔司马懿(返场);
*锦瑟良缘*曹宪曹华(返场);
*踞京问鼎*谋董卓(返场);
*覆载天下*魔曹操、山河无恙*谋诸葛亮、锦瑟良缘*曹宪曹华等皮肤新增可设置为皮肤牌局背景; 玩法介绍:
1、参与活动探索即可获得拼图,探索1次:毛笔*1,探索必定解锁一枚拼图,同时100%概率随机掉落游戏道具;
2、完成横、竖、斜线的连线可以获得对应的连线奖励,连线不可重复完成;
3、毛笔为时限道具,本次获得过期时间为2025-12-15 00:00:00,请玩家按需购买毛笔;
*更多详情,查看游戏内活动介绍。
*翻开所有拼图即可获得当期活动动态皮肤大奖;
注:毛笔*1=200元宝
秒杀活动
活动时间:2025-12-6 00:00:00 ~2025-12-14 24:00:00



夺宝行动

盲盒活动
活动时间:2025-12-6 00:00:00 ~2025-12-14 24:00:00
1、盲盒自动打开,开启盲盒必得普通盲盒积分*1或高级盲盒积分*1,并同时获得随机道具;
2、若兑换奖励是在此次活动前已拥有的永久武将、皮肤、三国秀,则无法重复兑换 ;
3、盲盒积分只做计数,2025-12-15 00:00:00到期,到期自动删除不回收。

至臻皮肤收藏册上新
*民俗逸趣-寸纸关河皮肤收藏册新增皮肤 乘骥御风*蒋琬,收藏册集齐奖励:战功30点 寸纸关河、皮肤包*8;
新品皮肤一览

魔曹操 经典原画

环淑君 经典原画

谋公孙瓒 经典原画

谋卢植 经典原画

山河常青*界曹操

游园戏蝶*环淑君

覆载天下*魔曹操

山河无恙*谋诸葛亮

乘骥御风*蒋琬
*更多活动详情,请以游戏内为准。

