首页
排行榜
发现
云游戏
PC 游戏
动态
发布
论坛
TapTap 制造
聚光灯 GameJam
开发者中心
创作者中心
下载手机 APP
扫码下载
Android APK 下载
版本:v
App Store 下载
版本:v
下载 PC 版
Windows 版下载
版本:v
下载 TapTap
TapTap 手机 APP
扫码下载手机App
Android APK 下载
版本:v
App Store 下载
版本:v
TapTap PC 版
Windows 客户端下载
版本:v
mint
关注
mint
关注
新幻灵创意构想 羲和·日御
修改于
2025/12/25
746 浏览
#指间寄语未来
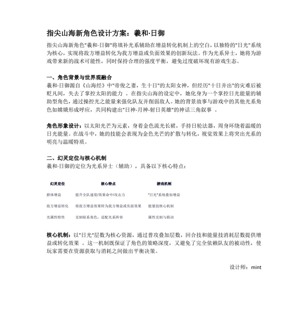
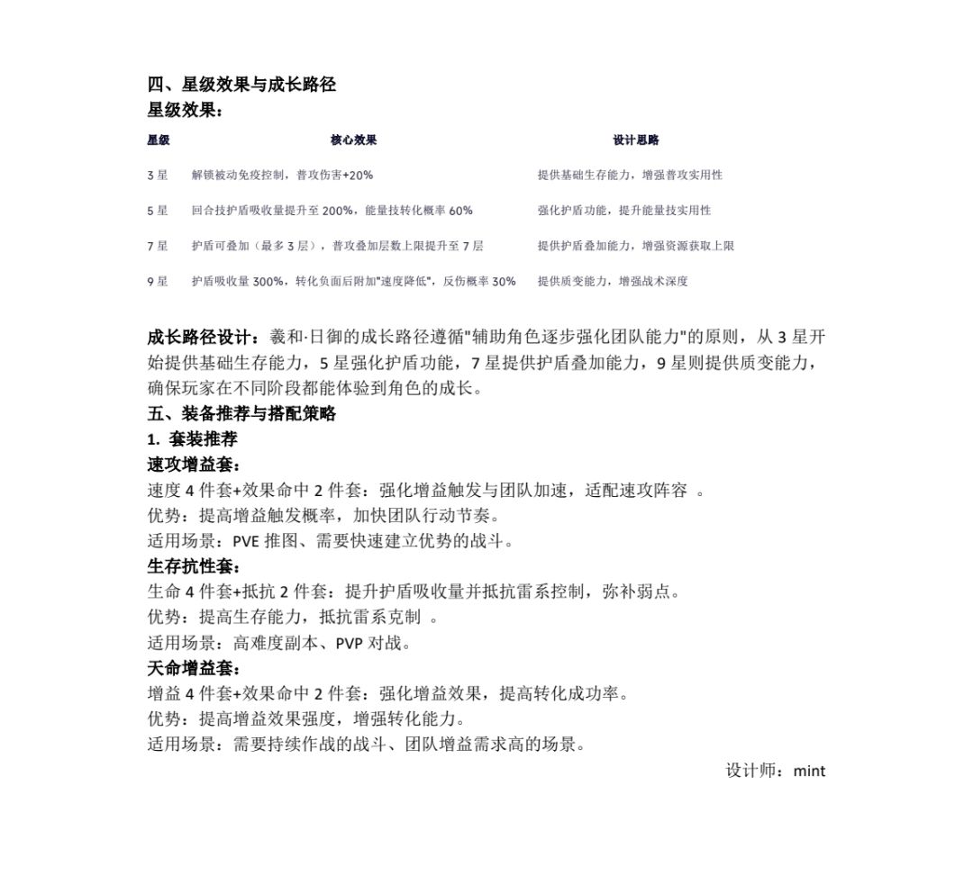
很荣幸参与《指间山海》新英雄创意征集活动!我以山海经神话为灵感,设计了光系辅助角色「羲和·日御」——她能将敌方增益转化为己方优势,用日光之力守护队友、扭转战局。期待我的创意能为游戏世界增添一抹新的光芒!英雄详情请见图片。(角色立绘用了AI辅助)
愿《指间山海》如星河长明,幻灵共舞,山海永续!祝游戏人气长虹,版本常新,玩家日日有奇遇、战战皆顺遂。也愿每一位御灵师在山海世界中,既能邂逅神话,也能书写属于自己的传奇!
猜你想搜
指间山海技能与数值
4
3
6