困难安徒恩团本流程介绍,轻松了解新团概况
精华01/09252 浏览综合
经典团本“安徒恩”困难模式即将上线,相比普通模式,它的难度非常大,对团队配合的要求也更为严格,作为春节版本的压轴副本,困难模式的安徒恩将更还原端游的感觉,本攻略将会给大家详细介绍下困难安徒恩的全部流程
【团本基础设定】

挑战人数:12人(分4队),最低3人可开团
挑战限时:40分钟
入场抗魔:72000
入场门票:魔能吸食阻断装置*2
复活次数:每人10枚复活币
参与次数:每角色每周可通关3次
奖励次数:每角色每周可获得1次
刷新时间:每周一
团本竞拍:通关后拥有奖励次数的玩家大于3个,可开启竞拍
备注:通关次数和奖励次数与普通安图恩不互通,两者相对独立
【队伍组建】
困难模式的团本总限时是40分钟,这就导致网上介绍通关门槛时差距极大,因为这个时间太长了,低打造也可以慢慢的磨过去,所以这就导致网上的困难团本通关抗魔门槛有很大的差异,经过多番尝试,笔者给大家推荐几个不同的配置
门槛通关配置:

这个配置是困难团通关的最极限配置了,需要玩家熟练掌握副本机制,各个队伍都不能偷懒,通关时间在35~40分钟
正常自强队伍:

这种队伍适用于绝大多数野团玩家,只要大家都了解过机制,可以很容易就能通关,通关时间在30分钟左右
3拖队伍:

玩家在抗魔值达到11.5的时候,伤害会有质的突破,因为普通玩家的副c是绝对达不到这个抗魔的,必定细节打造都是接近完美,且全身增幅达到6以上
在1阶段,2和3两队一起压制外围,1队打两个擎天
在2阶段,团长给2队,1队打两次能量,2和3各打一次,然后2、3队压一次孵化,正好火山要塞开门,2、3队合并,压要塞1,这里有地板娘,1个人没法通关,然后再分开打要塞2和要塞3,1队全力打火山就可以了,图快的话可以让混子上辅助职业
3拖队伍是大部分普通玩家互带最常见的形式,所以笔者讲的比较详细
【团本流程】
困难安徒恩团本相较于普通模式流程简化了很多,1阶段翻牌的流程给删掉了,然后将两个阶段糅合到了一起,直接避免了团本2阶段踢人的现象,但是大体流程与普通模式又非常相像,为避免新玩家看不懂,笔者给大家从头介绍下:
①黑雾开门

在团本开始时,还有一个副本可以挑战,那就是“黑雾之源”,需要通关4次,才会正式进入团本的1阶段,一般情况是4个队伍各通关1次黑雾之源就可以了,黑雾之源也叫1阶段的开门图
②擎天砍腿

当团队通关四次黑雾之源后,就会正式来到1阶段,与普通模式不同的是,困难模式擎天之柱1和擎天之柱2分别只需要通关1次,就可以成功通关1阶段
一般队伍的安排是,1队和2队挑战擎天,3队负责两个震颤的大地,4队负责舰炮防御战和黑雾之源,34队也很重要,其中任意一个震颤如果没在倒计时内通关,擎天内将会召唤强化后的怪物;舰炮在倒计时内,团本的其他队伍会受到陨石攻击,倒计时结束时没通关,陨石会得到大幅度增强;黑雾之源在倒计时内,其余在副本中的队伍会持续受到黑雾侵扰,且这个范围会越来越大,严重影响其他队伍的视野,当黑雾完全蔓延的时候,将会对碰到黑雾的玩家造成大量伤害,等同于炸团
③能量开门

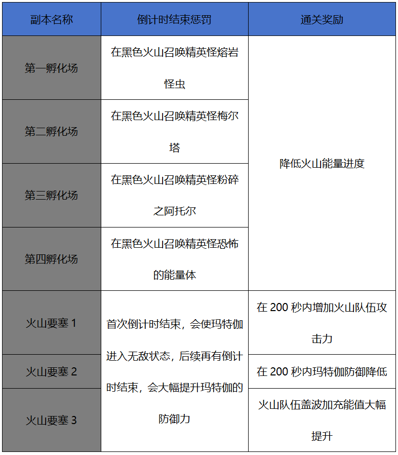
这里就是团本的2阶段了,“能量阻截战”是2阶段的开门副本,每次通关这个副本,上图中最上方的能量条就会降低30%的进度,当能量进度为0时,boss副本“黑色火山”将会开启,一般是4支队伍各通关一次能量阻截战,就可以将能量压到0,这时团本除了大家熟悉的孵化中心外,还新加入了3个火山要塞副本

另外要注意,能量进度会缓慢增长,增长速度与孵化中心有关,如玩家没在倒计时内通关孵化中心,那么能量条增加速度就会大幅提升,反之玩家通关孵化中心或者新增的火山要塞会减少能量进度,当能量进度为100%时,正在挑战“黑色火山”的队伍将被赶出来,需要重新挑战能量孵化中心开门
④主队上山,副队协助

能量开门后,1队进入“黑色火山”,2、3、4队分别进入孵化中心,因为开始时火山要塞有95秒的倒计时,在此期间没办法进入,所以只能优先进入孵化中心,孵化中心如果没能在倒计时内通关,则会在黑色火山召唤精英boss,那时候1队压力会非常大
234队在通关孵化后,就可以挑战火山要塞了,在倒计时内通关火山要塞,可以给予正在挑战黑色火山的队伍额外的增益buff,第一次倒计时内没有通关,黑色火山内的boss玛特伽会进入无敌状态,直到该要塞通关为止,从第二次开始会逐渐增加玛特伽的防御力
这阶段会在1队通关黑色火山时结束
⑤击碎心脏

通关火山后,安徒恩的心脏副本就会出现,4支队伍一起挑战,boss血量共享,清空血条就可以进入最终的团本奖励结算阶段了
【简要流程】

【部分副本特殊机制介绍】
1阶段

2阶段

【总结】
玩家只要了解普通模式下的安徒恩团本流程,那么困难模式的流程可以直接略过,因为这俩有着90%的相似度,萌新玩家也不要担心团本太过复杂,只需要记牢流程,做好自己的事,相信队友,不当队长,注意看聊天,那么团本将会非常简单

