【困难安图恩】门槛7.2、新增匹配机制、流程变简单
01/04282 浏览综合
随着 1.14 版本快要到来,策划曝光了困难安图恩的门槛、新增机制、挑战流程、新增系统以及团本重置时间,我们来一睹为快吧。
(1)门槛
首先,困难模式入场最低抗魔需要 7.2。相比于简单 / 普通模式,困难模式将阻截与攻坚这两个模式合并成了一个阶段。
按照以往罗特斯、奥兹玛团本的特性,在大家伤害足够、能轻松秒杀怪物的情况下,困难模式的通关时间会比简单 / 普通模式更短。
(2)新增机制
新增机制为自动匹配机制,好处是无需手动寻找队友,坏处是匹配到的可能是 “牛鬼蛇神”。
(3)挑战流程
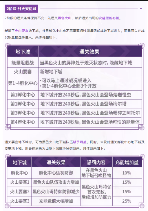
挑战流程如图所示。相比于简单 / 普通模式,流程更为简单:1 阶段的擎天之柱 1 和擎天之柱 2 副本各通关一次即可;2 阶段的孵化中心删除,大家可通过新增的火山地下城进入指定的复活地下城获得 buff。
(4)新增系统
新增系统为 “打击命令”:当玩家通关团本地下城获得 “充能值” 且充能充满后,各队队长可使用该命令。使用后会对怪物造成大量伤害,终止怪物所有机制,并让它们进入长时间的削弱状态。
(5)团本重置时间
团本将于 1.14(周三)上线,上线后会重置全部团本的奖励次数,大家记得在 1.12~1.13 这两天把团本奖励次数清完。

