【全面战场】架点精准流!60发大弹匣!AUG精改!
01/10762 浏览攻略
Hello,各位三角洲的干员大家好!三角洲行动全面战场模式,由于地图大并且地形复杂,然后地形复杂,经过反复的研究,也是改出了这款AUG突击步枪,这次的改枪我相信一定有不少干员会喜欢的!

【改装版AUG突击步枪基础介绍】
外观方面:改装版AUG突击步枪的改装外观,整体呈深色基调,枪身线条流畅。枪管前端配有消音器,前护木区域设有导轨;机匣顶部安装了组合瞄准装置,包含一个高倍瞄准镜和一个小型红点镜;枪托为可调节式设计,尾部有托腮板,弹匣为长方体造型,整体改装配件丰富,兼具战术实用性与科技感。

武器代码:AUG突击步枪-全面战场-6IL8UES0BS205M2DA91B4
内含配件:PEQ-2红色激光镭指、XRO快速反应瞄准镜、AUG晨零一体消音管、RK-0前握把、KC猎犬护木片、组合式护木片*2、AUG枪扥垫、多用途战术增高架、AUG 60发弹鼓、通用托腮板。
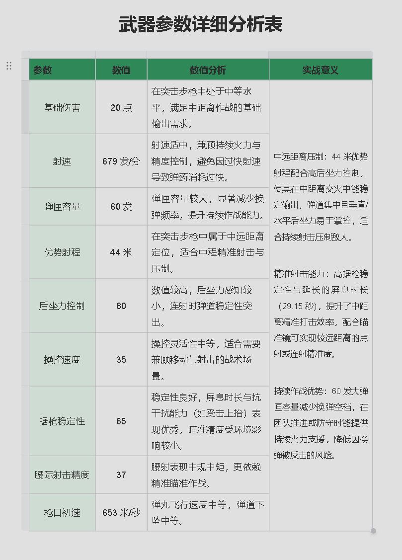
【武器数据】

后坐力与稳定性:整体改装通过降低晃动、延长屏息、优化后坐力分布,显著提升了武器的连续作战能力和中远距离命中率,兼顾了稳定性与操控性。

从数据种可以得出:改装版AUG突击步枪是一把定位中远距离、侧重稳定性与持续火力的突击步枪。其核心优势在于优秀的后坐力控制、大弹匣容量及中远距离精准度,适合中程压制、卡点架枪及团队火力支援场景。较低的后坐力门槛对新手友好,同时高稳定性也能让进阶玩家发挥精准连射技巧。虽在近距离灵活性与极致爆发上稍显不足,但在中距离作战中能凭借稳定输出与持续压制能力成为可靠的主战武器,尤其适合注重战术配合与精准控枪的玩家使用。

适合玩家:中远距离控场型玩家:擅长利用地形进行中距离架枪、卡点的玩家,可发挥其射程与稳定性优势,有效封锁敌人突进路线。
注重连**度的玩家:偏好持续射击而非爆发伤害的玩家,80点后坐力控制能让连射弹道更集中,降低压枪操作门槛。
团队战术支援角色:在团队中承担中距离火力输出、掩护队友推进或防守据点的玩家,大弹匣与稳定弹道可增强团队作战的持续性。
不适合玩家近距离突击偏好者:35点操控速度在近距离遭遇战中灵活性不足,难以快速转向或腰射制敌,相比冲锋枪缺乏近战爆发优势。
极致移动射击需求者:对奔跑、跳跃等动态射击精度要求极高的玩家,其操控速度与腰**度难以满足快速身法作战需求。
【弹道体现】

从图中可以看出,子弹量上去了,由原来的30发提升至60发,增加了续航提高了容错,非常好压,基本上压枪没有难度,枪械的精准度很高,架点基本上无敌,但是换弹速度稍慢,需要在合适的地方换弹,整体来说这把枪在全面战场模式,还是非常好用的,推荐喜欢架点的玩家游玩!

手感与总结:改装版AUG突击步枪手感偏向稳定控场,后坐力轻柔易压,连射时弹道集中不飘,配合60发大弹匣能持续输出;中远距离据枪稳、屏息时间长,瞄准不易受呼吸或移动干扰,但操控速度中等,近距离转火稍显沉稳,整体是一把强调精准连射和持续压制的中远程利器,上手门槛低,适合稳扎稳打的射击节奏。
以上就是改装版AUG突击步枪强横改装全部内容!如果大家有想法,欢迎去评论区留言,轩辕也会跟大家一起交流互动的!点赞关注,咱们下期见~



