今日重磅发布:黄一孟拿出了压箱底的大活
修改于02/05213 浏览综合

第一批专攻游戏创作的AI工具。
文/以撒
这几天以来,TapTap官方都神神秘秘的。不仅连发了几天预告,而且海报还是由TapTap创始人黄一孟亲自出镜站台,似乎是要整个什么大活。






还挺有创意的……(左右滑动查看)
其实他们想干什么,看这个标语也不难猜。葡萄君在朋友圈里就看到好几个人都在讨论,说TapTap估计是要做个集成式的AI游戏创作智能体了。
果不其然,今天黄一孟在直播中就介绍了这个工具:TapTap制造。

用官方说法来讲,TapTap制造是一款能通过文字对话,让AI帮你做游戏的产品,它的底层由AI智能体 + AI Native 引擎 + TDS(TapTap 开发者服务)三部分构成,覆盖面相当广——能写代码、生成美术素材、生成音乐音效、接入TDS功能接入,做完还能一键上架TapTap。

这么一个功能齐全、能力强大的AI产品,背靠心动游戏和星火编辑器积累的大量模型、动作与特效库,未来还会持续注入高品质素材,竟然以完全免费的方式面向玩家开启测试,甚至还是网页端的,PC、手机都能用?听起来确实有点玄乎。
为了确认实际使用效果,葡萄君向TapTap申请了提前试用资格,简单上手试了试TapTap制造。
别说,它的体验还真有点超乎我预期。
01
上手体验:
一个专攻游戏创作的AI工具
打开TapTap制造,我的第一反应是“就这?”
倒不是小看它的意思,主要是感叹这页面太干净了,比我脸都干净。没有什么复杂的教程、引导,基本就只有一个文本对话框,和一个问题:你想做一个什么样的游戏?

也确实不需要教程,因为门槛基本等于0:你用人话在这个对话框输入一句需求,TapTap制造就会按部就班地开始制作。
一开始,它一般会先拆解需求、规划实现方案,再去代码库、模板库里搜索可实现的方案,然后启用Plan agent来设计具体的实现方案。

比如我让它做一个山海经题材的捉宠游戏,它会把第一版的计划拆分为七步来执行,涵盖底层架构、地图探索、战斗系统、捕捉系统等各个方面。之后如果有新的复杂需求,也会像这样拆解出新计划,分步执行。

这个过程,其实还是有点爽的。因为你可以看着嗒啦啦忙前忙后,也能看到她的思考、编码过程,但这个执行过程实际上都和你没什么关系……甚至还可以后台运行,出去上个厕所倒杯水的工夫,回来就能看结果了。

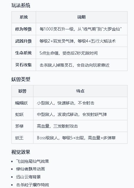
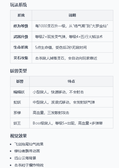
当然,测试这种工具要循序渐进。所以第一个项目,我让TapTap制造做了个难度最低,也最经典的休闲游戏——打飞机,但加了个小要求,换成修仙题材。

结果证明,这对它基本没什么难度,不到5分钟就完成了。这代表一些相对基础的玩法,TapTap制造是可以快速生成的。

让我稍微有点惊喜的是,它自己补全了很多我没提到的需求,给角色加上了等级、武器进化,简单设计了几种怪物,甚至还超绝不经意地给飞剑加上了拖尾特效……

我知道,你可能会笑它生成的画面太简陋了。但别忘了,它还能生成美术素材,所以我再多说一句话,多等5分钟,整个游戏画风就直接翻新了。

绘画过程也能在记录中查看
再加上其他乱七八糟的商城系统、道具系统、关卡设置和玩法调整,基本都只需要一句话。不到30分钟,你就能得到一个挺像模像样的小游戏了。
第一步验证成功。接下来我又提了更复杂的需求,尝试让它做一些中等难度的小型游戏,比如卡牌对战、捉宠RPG,还有俯视角探索等等。
以卡牌对战这个项目为例,我的要求是以武术对战为主题,有实招、虚招、守招、破绽四种牌型。和之前一样,TapTap制造很快自行完善了我的需求,设计了四种招式的克制关系、架构了项目的底层工程。

做出来之后,效果也基本能让人满意。比如让它加上关卡、卡牌牌面、触发时效果……都没什么问题。

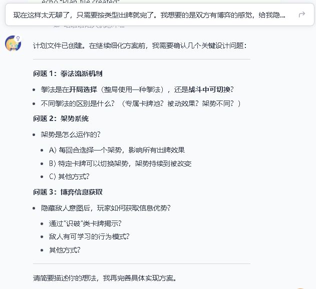
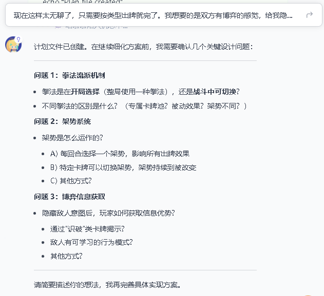
做这种相对复杂的游戏,TapTap制造花费的时间通常要拉长到10~30分钟以上。同时,它可能不会硬着头皮去执行你的所有需求,而是会和你有一些交互过程,询问你对某个设计的详细需求。
比如我让它丰富玩法,加入一些流派、架势和特殊卡牌,它就没有直接构建项目,而是先列出了几个关键问题等我拍板。

这一点也让我有点小惊喜。一方面是验证了它的逻辑深度,能很好地处理多回合状态管理,且理解能力和执行程度都不错;
另一方面,大家都怕AI凭幻觉做事。但TapTap制造会有这种交互意识,就多少能避免一些幻觉问题。
当然,做更复杂的游戏,过程中也难免更容易出现Bug。不过修Bug的事也基本不需要你多操心,只要复制错误提示,或者直接截图描述问题,嗒啦啦就会自己去找问题、自动修复了。

让我还有点意外的是,这玩意竟然连3D游戏也能做……虽然因为没时间细细打磨,我这个示例看上去会有点搞笑,但它确实像模像样,做出来的逻辑和效果是没问题的。
在直播时,黄一孟也演示了他做的3D游戏,大家可以感受一下。
总的来说,这个工具给人最大的感受就是,你能非常清晰地感受到,把脑子里的想法转化成现实,做一个完整、能玩的游戏,没想象中那么难。说人话、当甲方、提需求,让AI给你打工,花不了多少时间就能得到很好的结果。
能有这样的体验,核心就在于,TapTap制造算得上是第一批出现的,专攻游戏创作的AI工具之一。
02
如何评价TapTap制造?
因为体验时间不久,葡萄君还没完全探索出TapTap制造的上限在哪,做的案例也都有些糙。
不过在某些方面,我们已经可以对TapTap制造做出一些评价了。怎么说呢,我对它的感受也是略有些复杂的。
首先,到了今年,TapTap制造已经不是那种让人震惊的技术奇迹了。
那些最前沿的AI工具,像GPT-5、Gemini、Claude……基本都已经能做到Vibe coding了,用它们同样也能生成游戏,也一样基本只需要说话。TapTap制造也是站在巨人肩膀上,才能做到这个效果。

图源:B站 @AI异教徒
但我为什么强调专攻这个点呢?因为有人用AI专攻游戏创作应用,这件事还是很可贵的。
那些AI大模型虽然好用,但仍然需要用户做很多额外的功课,或者付费使用……毕竟AI这玩意是新时代的吞金兽。当然,用它们完全可以做出来游戏,但如果说,还有一个懂游戏开发全流程,愿意免费拿出资源、集成功能、推行产品,且能帮你把坑都填平了的角色站出来呢?这肯定更多开发者都期望发生的事。

这确实是个需要有人站出来、钻进去做的事。而TapTap就是这么一个难得专业对口的团队,在这个领域做了个专门的工具。
对TapTap来说,这也是件好事。以免费形式开启测试,就会吸引到更多创作者发布作品,这能有效地填充TapTap的游戏库,在一定程度上给平台生态形成一种正向循环。
在此前,就已经有一些用户利用TapTap制造,做出了一批品相不错的游戏,今天官方也放出了试玩入口。如果大家有兴趣,可以扫码试试看。

从目前实际情况来看,TapTap制造的能力当然还是有很多不足。不过只要你不抱一些不切实际的期望,指望用它做出个2A、3A大作,成效倒也足够令人满意了。
比如它一开始给出的画面通常都比较粗糙,BGM也基本不会自行配置,以这个灰盒状态来说,肯定是达不到商业作品的标准。但只要你肯下工夫去提需求、打磨,很快就能有不错的反馈。
像前面说的2D俯视角探索游戏,我提的题材是克苏鲁主题。一开始我还觉得没什么意思,但让它生成对应的BGM配上之后,那紧张刺激的小味儿挠地一下就上来了。
另一方面,利用TapTap制造创作的游戏,都可以一键发布到TapTap上,省去原本复杂的打包上架环节,快速获得曝光与反馈。同时也能很方便地接入TapTap生态,一键调用诸如登录、联机、云存档、社交、排行榜这样的底层能力。

直播演示的3D联机贪吃蛇
有了这些能力的游戏,本身就会比其它AI创作内容有更大的先天优势,因为它们背靠着一个游戏平台,就有了形成商业闭环的基础。

如果开发者头脑再活泛一些,他们肯定还会想到,利用其他AI应用和TapTap制造搭配,形成一个AI工作流——比如用Nano Banana生成素材,用MidJourney生成过场CG,用Suno V5生成主题曲……甚至你想不通要做什么样的游戏,都可以先跟GPT或Gemini聊明白,让它生成项目文档,再喂给TapTap制造实现。
在这些基础上,TapTap制造会成为很多人开发游戏的第一张门票。
信我,这不是伪需求。不信你去看看B站,早在2023年,就有人开始用ChatGPT创作游戏,教程的播放量超过千万,至今还有人在看。想做出人生第一个游戏却无从下手的人,数量大概率比你想象的更多。

当然,肯定也会有人说,这种工具做不出好游戏,或者做出来都是预制菜罢了。
但葡萄君一直有个观点:AI是一面镜子。
AI最好的一点在于,它往往能帮你看清自己没注意到的细节,听到你忽略的弦外之音。但再NB的AI,也没法完全代替一个想做游戏的人(至少目前是这样)。它们都是你的员工/伙伴,实现出来的结果,都是你创意和思考的投影。
在这个基础上,我们永远都需要门槛更低的工具,来引发新时代的淘金热。就好比照相机没有杀死绘画,反而引出了更多美术流派和摄影学一样,AI创作工具的未来,也一定是大有可为的。


