开发蓝贴丨2月战斗平衡性调整
亲爱的超越者们:
星尘浩劫后的废土,每一次的扣动扳机,都是与畸变共生的求存博弈。我们始终致力于维系战斗体系的动态平衡,保持战斗玩法的新鲜感与策略深度,为超越者带来持续进化的战斗体验。在2月26日更新中,我们将会对部分枪械伤害类型异常物的战技进行调整、对寻路者,焚灭之引,附加规则的伤害类型进行调整,并对鎏金覆掌进行加强。
一、异常物调整
我们关注到部分枪械伤害类型的异常物战技,在部分情况下计算暴击伤害时未能正确计算部分暴击和暴击伤害属性,使最终伤害不达预期,本次更新中我们修复了此问题,同时考虑到暴击率带来的不稳定性,提高了这部分异常物的战技伤害,以下为具体调整内容。

同时修复了极寒水母以及永恒烈阳,实际生效的易伤类型错误的问题,修复后正常生效为异常易伤。
二、武器调整
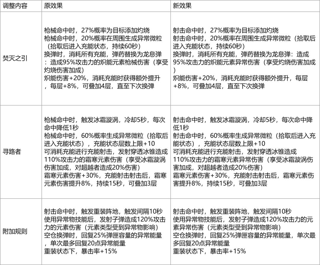
在25年12月24日战斗异常物改版中,我们将战斗异常物的易伤类型统一为枪械易伤和异常易伤。预期中,我们希望实现枪械易伤的战斗异常物搭配枪械伤害的武器,异常易伤的异常物搭配异常伤害的武器。然而寻路者、焚灭之引、附加规则这三把武器同时包含了枪械伤害和异常伤害,且绝大部分的战斗异常物无法同时对这两类伤害进行增益,进而损失部分输出。
以焚灭之引举例(截图为当前游戏内展示,非调整后):

焚灭之引可以触发灼烧关键词,同时可以充能子弹造成炽能元素枪械伤害。使用异常物附加异常易伤时,充能后的炽能元素枪械伤害无法享受易伤效果。反之使用异常物附加枪械易伤时,灼烧关键词部分无法享受易伤效果。
同时我们关注到附加规则使用异常易伤的异常物附加元素子弹后,并不能享受该异常物带来的异常易伤效果,需要额外切换成枪械易伤类型异常物。
因此,我们将在本次更新后,统一将寻路者、焚灭之引、附加规则三把武器充能后的伤害类型从枪械伤害调整为异常伤害类型,调整后依然可以享受暴击/暴击伤害,弱点/弱点伤害加成。同时为了保证武器在充能和非充能状态下都能触发关键词,将关键词的触发条件统一为射击命中时。具体调整内容如下:

三、装备及其他调整
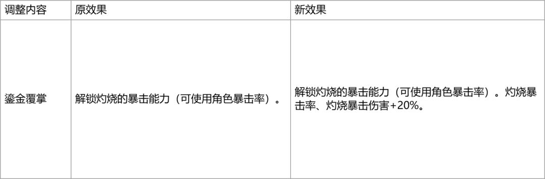
我们关注到装备鎏金覆掌相较于其他关键防具带来的增益略低于预期,主要原因在于暴击率不足使整体伤害较不稳定,本次平衡性更新对其进行增强:

同时,我们也注意到不少玩家反馈寻路者、章鱼!烤圈圈!作为高射速狙击步枪,子弹的使用相较于其他武器具有更高的成本的问题。本次更新中我们将在非禁区模式中提升狙击子弹的产量,超越者们可以更无顾虑的去使用对应武器。
*以上设计数值均为测试数值,正式上线时可能会有微调变动,具体以上线数值为准。
为了超越者们可以更好的体验,本次更新后我们将会为各位超越者发放3次蓝图转换次数。
《七日世界》项目组

