首页
排行榜
发现
云游戏
PC 游戏
动态
发布
论坛
TapTap 制造
聚光灯 GameJam
开发者中心
创作者中心
营业执照
|
沪 ICP 备 16012525 号
|
沪网文(2025)0236-071 号
|
增值电信业务经营许可证:沪 B2-20170322 B1-20204119
|
广播电视节目制作经营许可证:(沪)字第04651号
|
内容安全算法 网信算备310112119986605230015号
|
个性化推送算法 网信算备310112119986602230017号
|
TapSight 智能问答助手算法 网信算备310112119986601240015号
易玩(上海)网络科技有限公司
公司地址:上海市静安区灵石路 718 号 B1 北楼
注册地址:上海市闵行区紫星路 588 号 2 幢 2122 室
投诉举报邮箱:kefu@taptap.com
沪公网安备 31010602009551 号
违法信息举报电话:021-60727072 转 3003
网上有害信息举报专区
上海辟谣专栏
下载手机 APP
扫码下载
Android APK 下载
版本:v
App Store 下载
版本:v
下载 PC 版
Windows 版下载
版本:v
下载 TapTap
TapTap 手机 APP
扫码下载手机App
Android APK 下载
版本:v
App Store 下载
版本:v
TapTap PC 版
Windows 客户端下载
版本:v
桃酥甜糕
关注
桃酥甜糕
关注
今宵素雪礼包·元宵本命活动分析推荐-5图
02/26
220 浏览
综合
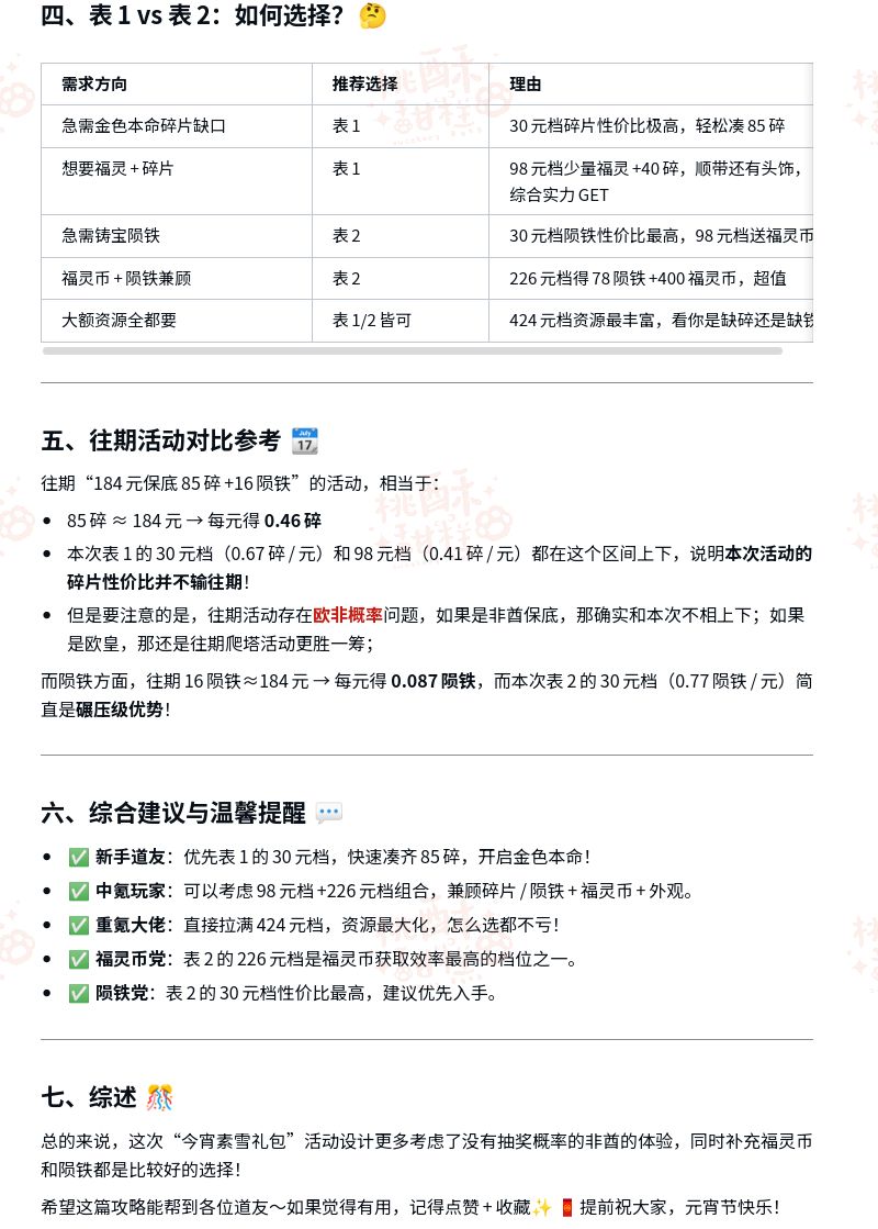
各位道友大家好呀~元宵佳节到, 节前即将上线“今宵素雪礼包”活动!是机缘转盘和本命礼包的综合活动,机缘转盘属于消耗后额外附赠这里不做单独解析,以本命礼包为重点,分为两种不同的自选礼包路线,分别侧重【金色本命碎片】和【铸宝陨铁】,结合游戏的官微直充礼包和往期本命活动数据,带大家详细拆解这两张表的性价比并做推荐✨
#一念逍遥
#一念逍遥五周年
#一念逍遥攻略
#游戏日常
猜你想搜
一念逍遥 本命礼包推荐
4
3
2