改卡池惹众怒!哼唧玩家麻了
投票5 小时前223 浏览综合
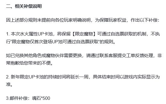
😤风之痕迹突然调整限定获取方式,补偿
不够大气玩家直接气炸了
又有大的来啦家人们!由成都六分鱼网络科技有限公司开发的像素冒险RPG游戏《风之痕迹》最近又把玩家给气到了,原因是它们竟然随意改卡池规则!
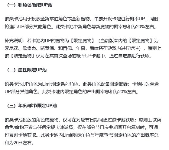
调整后的卡池规则见图,UP池分成三类,最狠的是以后限定魔物只有首次登场能自选,第二次就没了。虽然这次水火池保留自选,但玩家一看就懂了,官方这是在试探底线尝试让玩家爆更多米。
有人算了一下,以后下卡池捞货不能自选了,这等于逼迫玩家当期抽卡不能囤,还有人吐槽随便改卡池规则的游戏,活久见不敢继续玩。加上游戏最近bug频出,自动战斗啥的都出问题,玩家们近期积攒的不满情绪被这波操作点燃了
还是小厂能整活啧啧





