首页
排行榜
发现
云游戏
PC 游戏
动态
发布
论坛
TapTap 制造
聚光灯 GameJam
开发者中心
创作者中心
下载手机 APP
扫码下载
Android APK 下载
版本:v
App Store 下载
版本:v
下载 PC 版
Windows 版下载
版本:v
下载 TapTap
TapTap 手机 APP
扫码下载手机App
Android APK 下载
版本:v
App Store 下载
版本:v
TapTap PC 版
Windows 客户端下载
版本:v
流年似水
关注
流年似水
关注
【硬核向数值机制科普】威力技能的判定流程和详细计算(多图慎入)
精华
修改于
2021/03/07
7057 浏览
精品分享
更新日期:2021.3.7
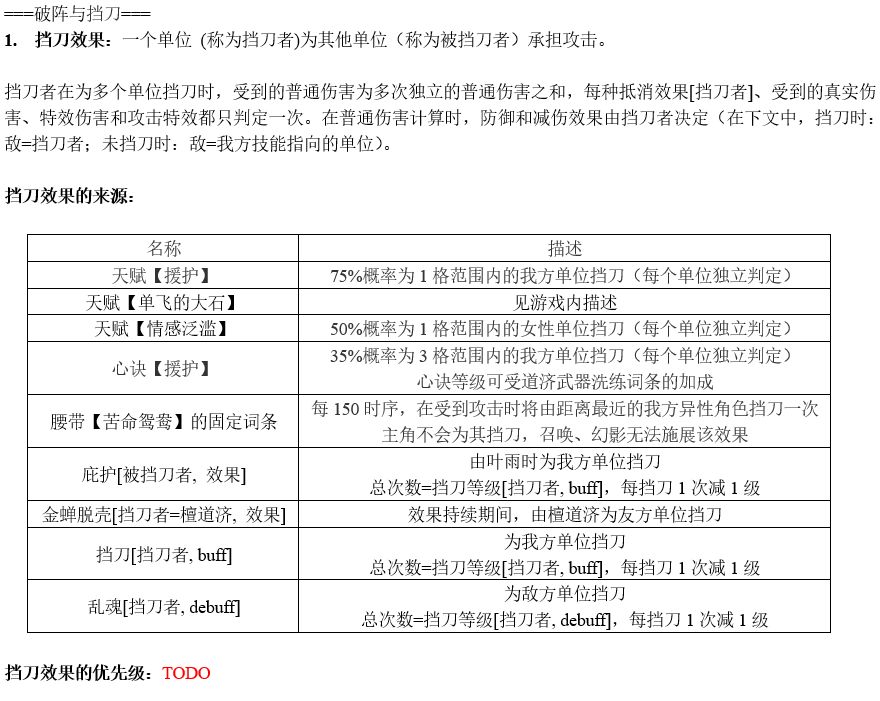
注:码字不易,如有错误请回帖指正,谢谢。
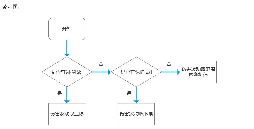
这里考虑的攻击模型为:我方单位使用威力技能攻击敌方单位,我方单位记为[我],敌方单位记为[敌]。
103
190
32