首页
排行榜
发现
云游戏
PC 游戏
动态
发布
论坛
TapTap 制造
聚光灯 GameJam
开发者中心
创作者中心
营业执照
|
沪 ICP 备 16012525 号
|
沪网文(2025)0236-071 号
|
增值电信业务经营许可证:沪 B2-20170322 B1-20204119
|
广播电视节目制作经营许可证:(沪)字第04651号
|
内容安全算法 网信算备310112119986605230015号
|
个性化推送算法 网信算备310112119986602230017号
|
TapSight 智能问答助手算法 网信算备310112119986601240015号
易玩(上海)网络科技有限公司
公司地址:上海市静安区灵石路 718 号 B1 北楼
注册地址:上海市闵行区紫星路 588 号 2 幢 2122 室
投诉举报邮箱:kefu@taptap.com
沪公网安备 31010602009551 号
违法信息举报电话:021-60727072 转 3003
网上有害信息举报专区
上海辟谣专栏
下载手机 APP
扫码下载
Android APK 下载
App Store 下载
下载 PC 版
Windows 版下载
Mac 版下载
下载 TapTap
TapTap 手机 APP
扫码下载手机App
Android APK 下载
App Store 下载
TapTap PC 版
Windows 版下载
Mac 版下载
黑雾攻略
加载中
帕斯卡契约全物品图鉴(主线/黑雾/遗忘海潮)
楼主目前已经发了两个图鉴帖子了,分别是装备图鉴和小怪/boss图鉴。后来发现还差个物品图鉴,故而准备再写一个物品图鉴帖,这样一来所有的图鉴也都全部齐了。需注意以下几点: 1、物品图鉴和游戏里的一样,分为消耗品(消耗品又分为恢复道具、强化道具、战斗道具)、经验道具、任务道具、材料四大类; 2、老规矩,所有物品图鉴会有一个统一的格式,格式为: 【序号】 名称: 效果: 获取方式(部分物品会没有): 评
黑雾攻略——每个boss掉落装备一览
这个是本人把每个boss至少刷了十次以上得出的总结,如有不足,请在评论区指正 苦修者:银光结晶 异教圣像 嗜血之眼 狩猎之爪 兽心石 毒箭木叶 邪神假面 圣父:嗜血之眼 银光结晶 狩猎之爪 异教圣像 兽心石 毒箭木叶 邪神假面 珍妮:兽心石 狩猎之爪 嗜血之眼 毒箭木叶 异教圣像 邪神假面 蔷薇骑士: 异教圣像 毒箭木叶 嗜血之眼 银光结晶 融合的司布伦格:毒箭木叶 银光结晶 嗜血之眼
《帕斯卡契约》装备图鉴及制作材料——DLC深入黑雾篇
作为被索拉斯大陆深深吸(折)引(磨)的一枚萌新,为了让以后的先驱者们能够更好的进行自己的索拉斯大陆之旅,所以,制作了这份装备图鉴及制作材料,更新不易,望各位大佬多多支持 伤痕 噩梦 抵抗 本章节只整理了顶级掉落物属性和位置,实际掉落物如有与本章极限属性不符,大概率属于开挂行为,可以举报。 整理者:King·血狱 装备位置整理:艾利克斯,北派十三叔
黑雾篡夺者新手“稳”攻略
被虐过数十次总结出的方法,超稳蹭伤害,但比较费时间 ①回手掏 等它一消失就随便个方向连续闪两下后回头输出 ②躲跳劈 用第二段长闪避去躲落地那一下。横向闪比较稳妥,注意跳劈有最大距离,挺远的,可以离远看一下有多长涨涨经验 ③水雾刃(往前飞水雾)时,别乱闪,站它水雾范围内,等刀砍下来之后前闪一次躲掉水雾,接着适当输出。特殊情况往旁边闪出范围也可以 ④光球 持续时间短,反方向闪两下的距离就消失掉了 ⑤刀
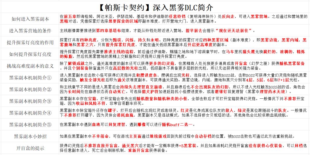
《帕斯卡契约》黑雾dlc简介
相关成就:首次通过每一层难度的黑雾副本和战胜黑雾尽头的boss掘墓人都可以获得相关成就,在此不多赘述。 #帕斯卡契约 #发现好游戏 #游戏日常 #游戏杂谈
【黑雾深渊的雷神】发育型boss—掘墓人攻略(附全20种技能展示)
先放上四个角色无伤(仅供参考,不追求速杀 ) 贝妮塔 泰伦斯 维奥拉 诺伍德 boss技能展示(不包括眩晕和秒杀技能) (眩晕和秒杀) 新版掘墓人: 杰洛尔德 诺伍德 简析:打起来非常费时间的boss,伤害一般,血量较高,且不管你用“野兽、污秽、人类”任何一种加成的装备去打他都是刮痧,而且这个boss有暴击抗性,会抵消部分暴击伤害,推荐上原石护符,毕竟目前高攻击高暴击仍然是最实际的出路,而且残血的
帕斯卡契约黑雾领主成就怎么获得
在帕斯卡契约中,黑雾领主成就只需要打通黑雾这个DLC就能获得这个成就了。在击杀黑雾的boss伊迪斯后,可以获取道具伊迪斯之核。之后返回复明海岸,再往原本封闭的路走就到迷雾森林,解锁5个迷雾森林后,即可获得成就黑雾领主。 在帕斯卡契约中,当角色击杀章节BOSS伊迪斯之后,即可以获取道具伊迪斯之核。这个boss的打法技巧首先是需要先打断两边白色的触手,再贴脸进行处决。但是建议在崩溃阶段下击杀章节BOS
二周目萌新,试图挑战黑雾
目前二周目主线推差不多了,很后悔一周目没有仔细玩,错过了很多支线,黑精的商品也没买完,现在都不敢打最终boss了。 目前装备和角色面板如下: 人物天赋练度如下: 黑雾不知道该用什么阵容来打希望大佬们能支个招,是不是该给修女和女枪刷天赋材料了……我感觉一直玩的稀里糊涂的哈哈哈,对了,地图上的铃铛我好像没开完 经常乱跑找不到地方,而且一直忘了去买不存在之靴
24:24
【1080P/60帧】帕斯卡契约 攻略流程解说 黑雾重置版 第三期
本期视频,我们将一同将阿达米亚探索完,完成小女孩的支线,杀死可恶的圣父,希望的小伙伴点点关注吧! 第四期链接:
帕斯卡契约怎么进入黑雾
在帕斯卡契约中,当人物在打通了第四章之后,就能够来到马车那个地方,去商人猫头鹰那里购买照明灯,至于其他物品的话暂时是还不需要的,主要是在升级照明灯之后,就能够就随意前往一个地图里面,往马车的反方向走,就是之前不可前往的地方,我们就可以进入黑雾之中了。 在黑雾中分别有四个域,分别为黑雾边境、黑雾内域、黑雾腹地和黑雾之穴。每个域又分四层,在黑雾中每加一层刷的怪实力也上涨。需要注意的是在黑雾内,如果理智
帕斯卡契约黑雾篡夺者怎么打
在帕斯卡契约中,想要击败黑雾簒夺者,首先在第一阶段时,需要在boss攻击抬手动作时,通过弹反进行反击,第二阶段时需要拉开距离去攻击boss。并且引导出几个硬直较大的技能去进行攻击即可。 在帕斯卡契约中,攻打黑雾簒夺者,在第一阶段时,推荐看到boss抬枪攻击时近距离直接弹反,建议使用泰伦斯,因为泰伦斯的弹反是在敌方攻击的瞬间防御,使用单反不仅不会自己造成伤害,而且还可以对敌人造成较高的伤害。弹反成功
帕斯卡契约黑雾一共几层
帕斯卡契约中,黑雾总共有4层。黑暗迷雾一共有四个域,分别为黑雾边境,黑雾内域,黑雾腹地和黑雾之穴,每个域又分四层,每上一层遇到怪物的实力也上涨。在四层都通关后会离开黑雾,并且开启下一个域,此时黑精会奖励特殊奖励。 在帕斯卡契约中,进入黑雾的资格是需要角色通关第四章基塔布才能开启,之后需要回到马车去找猫头鹰购买探照灯,然后在获得探照灯后随便找一个地图,往马铃的反方向走。之前显示当前不可前往的地方也能
25:12
【1080P/60帧】帕斯卡契约 攻略流程解说 黑雾重置版 第二期
本期探索了阿达米亚的部分地图,完成了阿达米亚的一个支线任务,并且初步体验了棺材哥诺伍德,喜欢的小伙伴记得点点关注呀! 第三期链接:
00:11
每日一个帕斯卡小技巧之黑雾化形的妙用
众所周知伊琳娜的背刺伤害很高,而通常将敌人打出虚弱时伊琳娜会处于敌人的正面位置,这个时候就要使用到黑雾化形啦!虽然没什么用,但是帅啊~
帕斯卡契约黑雾掘墓人怎么打
在帕斯卡契约中,如果想要击败黑雾掘墓人,首先需要及时打断掘墓人的技能,因为如果没有及时打断的话掘墓人会用锤子对角色进行近战攻击,然后是当角色躲避了掘墓人的攻击时,一旦距离掘墓人较远,掘墓人就会释放闪电,每放一次掘墓人的能力就增强一次,因此就需要不停地打断掘墓人的技能来攻击即可。 在帕斯卡契约中,攻打掘墓人,首先推荐走boss右边,因为掘墓人开局出招是固定的,然后站位一直在boss右边。掘墓人的三连
关于自残黑雾混伤套
我拿这套去打掘墓人了,发现其实并没有想象中好用,首先就是,像掘墓人这样,很肉的,我打不动自己,一共我才900+的血,但是单一个陶片一拳只掉30,40,倒是打到半血之后差不多大招好了,一套军体拳下去,打到自己丝血没问题 然后掉到半管以下,好像也没有比纯黑雾装伤害高,至少我肉眼没看出来,不过这套装备确实有可圈点的地方,就是丝血之后回怒很快,大招可以频繁使用 总的来说,除非是无伤速杀,不然不建议这么搭配
28:05
【1080P/60帧】帕斯卡契约 攻略流程解说 黑雾重置版 第五期
本期将会前往圣所,结识贝妮塔,最后前往山顶寻找红星碎片,击杀无头骑士夫妻,喜欢的小伙伴记得关注哟!
帕斯卡契约黑雾里面有什么
在帕斯卡契约中,黑雾里面能够获得黑雾系列装备,分别是削颅剃刀、困兽铁链、陨星手环、狩猎之爪、邪神假面、嗜血之眼、兽心石、银光结晶、原石护符、毒箭木叶、异教圣像、雾灵臂架、黄铜假面、拉梅尔之戒、极限圣徽、行刑者手套以及雄鹿对戒。 在帕斯卡契约中,伤痕类战利品推荐原石护符、削颅剃刃、困兽铁链、陨星手环。不推荐嗜血之眼、兽心石、银光结晶,因为在帕斯卡契约里面,提升黄字属性攻击不如直接加攻击性价比更高。抵
加载中