空空如也
也许宝藏只是换了个藏身之处
零氪党必看12条
撰文:老胡1.【初期主将】:好好磨练你的初期1级主将,他们看似简单,实际上每个1强主将都足够强劲,且他们是最为实用的,多多发挥他们技能的特性吧。2.【免费的强力主将】:在基本的技能都掌握熟练后,再多多练习连组的技术,在连组技术熟练后,那么就可以使用随主线任务赠送的强力主将—宣太后芈月,芈月是非常吃技术的,一旦技术熟练,她的实力足以挑战大部分的顶级主将。3.【寻访主将或宝物】:零氪党在没有积攒
这个五一很平静~
就不多说什么了,心里五味杂陈,大家节日快乐吧!
大早上的,鼓励一下自己😁
本月发布第十二次测试!
各位玩家好,我们准备于11月15日发布《战国策:群雄》的第12次测试,这次测试准备以公开的方式进行,主要更新内容如下:强化伍子胥:技能无气力要求强化魏冉:技能无行动消耗强化张仪:技能无行动消耗,默认可用高级兵,10气力强化白狼:战马不可跳过白狼强化戟兵:可侧面攻击战马与骑兵白起乐毅:气力上限各提升5点这次的调整,戟兵得到了强化,同时使战马不再那么霸道了,另外对于老手玩家来说,这次的调
写在《战国策》开发五周年之际
一个孩子的年龄从他出生开始计算,那么相信一款游戏也应当从它开发之日起算作诞生。而今天,又到了这个特别的日子,《战国策:群雄》六岁了!想起5年前的今天,游戏项目刚刚启动的第一天,心情无比的兴奋,去各个书店寻找资料,乐此不疲。现在却是异常的疲惫,前后对比差别太大了。今天已经是我们游戏开发的第6个年头的第一天,一款手游做了5、6年,相信这在全球来说都是罕有的,其实在最开始的时候游戏开发的周期只规划了
很高兴看到黄总发的这么励志的话!
让我们一起为内容加油吧!
实在不好定,有兴趣的玩家按照你们的喜好来评价一下吧
做了版样图,大家感觉这种风格如何?目前绘制的是一份草稿,还没有定夺下来。最终在游戏内的效果大概这样。
写于八测前
前些日子我们在群里进行了小范围的第七次测试,而接下来马上进入八测,辗转下来,《战国策:群雄》已经公开测试了一年多了,也是从2019年7月开始到现在,完整经历了一年的测试,主要是在调整平衡,期间有几位朋友都问过我,《战国策》在前两年给他们看的时候有什么不同,我只能回答“根据你之前对游戏的了解来说,没什么不同。”对于一款对战类游戏来说,平衡性的改善是一项非常艰巨的任务,算上之前我们内部进行的一年半的调
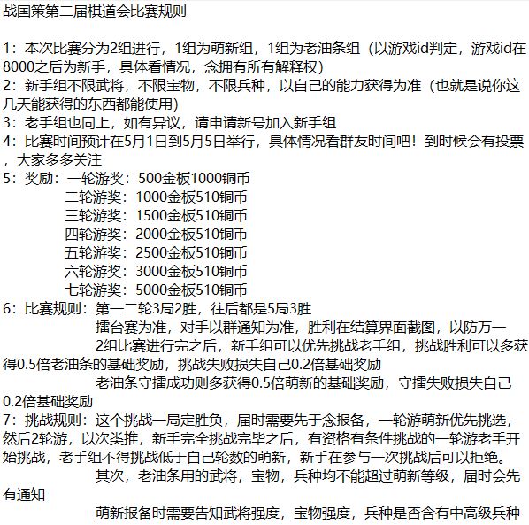
五一第二届《张国策:群雄》棋道会,欢迎老鸟和萌新们踊跃参与,金版们就在这里!
大家好!五一准备再次搞个小比赛,想参加的同学直接到群里找“念”去报名,如果还没有信心现在打比赛的,也能去观战看个热闹。
4月26日准备开始5测!(已延到周日)
经过上次第四次测试的反馈,这次又调整了一些内容,主要还是主将和兵种的特性方面的,都是为了平衡做的调整,主要包括:Ø 大幅强化了伯乐,增加了可恢复自己骑兵1点血量,且加入可消除敌方骑兵的特性功能;Ø 降低了蒙毅技能的消耗为10气力;Ø 项燕不能遣散内应和留守,魅惑和沉默都可以;Ø 齐桓公气力改为10。Ø 平原君气力改为30。Ø 夫差气力改为35,不可俘获血量高于原始血量的士兵。Ø 密探