首页
排行榜
发现
动态
云游戏
PC 游戏
论坛
创作者中心
开发者中心
聚光灯 GameJam
发布
下载手机 APP
扫码下载
Android APK 下载
版本:v
App Store 下载
版本:v
下载 PC 版
Windows 版下载
版本:v
下载 TapTap
TapTap 手机 APP
扫码下载手机App
Android APK 下载
版本:v
App Store 下载
版本:v
TapTap PC 版
Windows 客户端下载
版本:v
特性攻略
加载中
萌新玩月3吸管的资料备用,收割说明
折腾了1万5000左右的火,终于达到1万亿了 #火炬之光无限开荒 基础信息: 吸管特性:无击中,不吃附加点伤,持续2s的持续伤害池子(可以规避净化切割的负面效果,因为吸管一直在输出),对生命额外伤害对自带的持续伤害有用 萌新这个赛季才玩吸管,总结了一下经验,用于备用 省流: ------输出------ 1.引导层数:13层最佳 2.收割词条:同CD的收割同时触发,点净化切割可以让收割
00:08
攻略:月三百亿
兄弟们好,我是言作狮鸣,今天就不深夜发帖了,整一个详细一点的攻略,包括一些奇怪的bug[表情_疑惑] 首先,第一点!我追猎星芒的投射物呢?是只有我有这个问题还是大家都有? 今天测试的时候发现追猎星芒不生效,不加伤害,我才看到,那个黄色的星星不见了……我反复检查了几遍都没找到原因,永久服的角色是能正常使用“追猎星芒”的,又给我整不会了[表情_疑惑]我只能暂时用“聚焦”凑合 下面是攻略: 新的攻略有2
《火炬之光无限》ss9赛季新手职业推荐
#火炬之光无限头号通缉 #火炬之光无限 强度排行: T0:猫女1,狂人1,魔灵2,冰焰3 T1:猫女2,时空2,月女3 1.狂人1(怒火特性) 核心机制:通过被动技能「爆烈」叠加高额伤害,S3赛季增强后伤害提升显著,适合开荒及中后期输出。优势:操作简单,成型快,装备需求中等。 2.猫女1(艾瑞卡特性) 核心机制:攻速削弱但后期伤害稳定,新赛季技能与连续攻击联动优化。 优势:高爆发且生存能力强,适
月3不到两万超性价比过20BD攻略
首先个人觉得本赛季20层对于输出的要求远大于生存,boss的技能多为单次击中大伤,可以有很多手段来完成避免,无伤通关大佬也是不计其数,因此做了这么一套特性化BD用来过20,昨晚也是2星“艰难”过掉了,此篇攻略仅供参考,BD整体造价不超过两万火,优化空间还有很大。 整体思路:迷踪凋零闪电风暴 输出思路:技能选择闪电风暴,简单介绍就是一个CD2秒持续时间5秒击中10次的技能,崇高改造的加入让他可以激活
SS9关于魔灵2石头人跳跃不断档的研究
这个赛季生命回复大削弱 不得不研究下这个问题了 [表情_尬笑][表情_尬笑][表情_尬笑][表情_尬笑][表情_尬笑][表情_尬笑][表情_尬笑][表情_尬笑][表情_尬笑] 注: 截图是上赛季的 ① 已知骑着魔灵时每秒消耗20%血量 ② 每次大招消耗13%血量(3级特性1) 石头人的最佳手感是900%攻速, 攻击频率为1秒6次, 每秒消耗13%*6=78%血量 总计每秒消耗98%的血量 由
公正可以偷,月3原地起飞
一条灵动+1等于2层亵渎,1.15的平方是1.32,也就是一条灵动+1就是32%more,没有任何稀释,乘算。 初始3层亵渎,堆灵动+9,坚韧+4,就有聚能+9,这个时候刚好就是25层亵渎。同理,坚韧+9,灵动+4,也可以达到聚能+9来叠25层亵渎。如果这都不理解,那么你不用玩月女3,你也玩不明白的。 那么,怎么堆球? 天赋怪力灵动+1,坚韧+1,聚能+1 左戒指基底灵动+1,解梦灵动+1,打造灵
给我等萌新开个贴
首先,能来玩这游戏起码还是有点热爱(手机党真没有替代品),不要信什么赛季末的鬼话,我们正常玩就行了,起码现在赚个下赛季的手册钱轻轻松松。但是你现在都还想着暴富的话,那我建议出门左转,双色球2块一注,比賭三中未定都靠谱。 接下来说一下我的BD,大半抄的,小半自己研究的,买进卖出浪费了差不多三分之一的火。火炬这玩意细节实在太多了,不懂原理抄BD真就很难复现得一模一样。 比如最容易陷进误区的趋光手,不是
火炬之光无限SS9赛季:新英雄罗莎解析
《火炬之光:无限》SS9赛季“头号通缉”已于7月18日热血开启,全新英雄与玩法,为玩家带来不一样的游戏体验,下面为大家详细介绍。 新英雄:罗莎 - 无垢之刃 光曜·罗莎迎来全新特性“无垢之刃”,告别以往依赖格挡回复“斗志”的模式 。如今通过魔力养成,可大幅提升攻击元素伤害,法伤加成同样作用于攻击伤害。使用非引导攻击技能时,自动积攒秘银值,满值后进入“秘银姿态”,转化为“秘银净土”,对周围敌
Ss6狂人2总结
一个只玩狂2的忠实玩家心血分析 ss6版本优势 冷门职业之一,物价平稳,核心装备便宜,无炒货 爽图体验中上,适合前中期搬砖 ss6版本劣势 职业强度偏弱,上限巨低,特性拉垮,怒气问题头疼,近战技能地位尴尬,打造风波无法避免,前期投入大 流派分析 目前3套流派.(千力,耗血,千敏)几乎全是答辩,曾经的天花板经过3个版本的洗礼一落千丈,几乎看不到任何优势 千力 上限低,细节多,怒气问题难以解决(想解决
SS8六边形石头人毕业
石头人面板攻速堆到500-550,即可5档 不要学我。。怼到了4档,牺牲了太多。。 石头人3技能换成护甲有效率,还能更肉, 但是已经没必要了。。 已经无敌了,硬抗任何词缀(秒杀机制除外) 多带了只火魔灵,白嫖一个保护立场,和火焰抗性上限, 虽然伤害降低了,但是降的不多, 因为有几条魔灵数量词缀的增伤,比如坏种,特性2,魔灵2双生天命,都是魔灵数量越多,增伤越高 带一中二小未定,配合4个星轨+8条魔
罗莎牢玩家给大家解释罗莎的特性!
1,罗莎引导领域只吃施法速度不吃攻击速度。一开始是1次/秒,后来加强过4次/秒。现在重新加回来应该是和所有引导法术技能一样3次/秒。 2,引导技能都吃引导上限,罗莎技能也一样。 3,引导领域可以用守护辅助获得屏障,也可以用速决增加施法速度。 4,千万千万别对引导下限,引导领域是需要失去所有引导层数才重新释放领域。堆引导下限后就不能失去所有引导层数,也就是说不能重新释放领域来吸怪。但领域依然是存在的
关于月女3英雄特性的一点个人理解
第一条的基础,1.15*1.15*1.15=1.52088就这么多,不管是从字面理解还是对比其职业就是这么多. 45特性一般情况1.3. 60特性打Boss1.2,刷图可能还的带另外一个. 75特性,不做特殊腰带的情况下前期只点天赋4层上限(1+(0.3*9.5)÷100)^(3+4)=1.21739, 12层球上限收益约为(1+(0.3*9.5)÷100)^(3+12)=1.52428,22层球
SS8,再战魔灵2, 核心BD分享
SS7赛季眼馋电魔灵的BUF , 但是选择这个特性后, 无法续航, 还有更多的来自生存上的压力! SS8赛季,腰带的调香属性, 直接让魔灵2的75级的2个特性生效! 于是装备成型好, 可以快乐的吃到电魔灵BUF了, 代价是自身无法吃到所有魔灵之源和坏种, 生存压力巨升, 但是! 反正新赛季这2个属性被砍了, 不吃就不吃吧, 现在来分析下电魔灵这条属性能带来多少加成! 5级特性等级, 生长
通用五魔灵之源套路
原理:通过堆叠魔灵之源效果、增加魔灵之源特性来获得生存、伤害的加成。 特点:生存和伤害比起光环流更为均衡,在生存上具有得天独厚的优势。 适用:攻坚、冲榜 警告:由于伤害较光环流加成较低,其他方面细节要求和成本远高于光环流。 魔灵之源特性: 火:暴击值 华贵(技能)附加火抗性上限 冰:回血回盾 华贵附加冰抗性上限 电:伤害、攻速 华贵附加电抗性上限 土:击中减伤 华贵附加护甲非物理有效率 腐:持续减
罗莎吸怪,月女三炸怪,第一天深空!
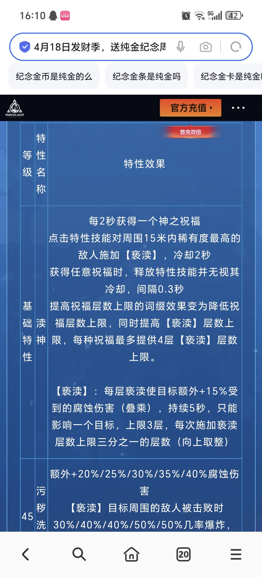
其实月女最强的特性是爆炸,之前居然一直没有人提起。 看看所有其他的爆炸,比如胸甲自制词缀,飞鸟追忆,导弹头海妖眼,创伤手,这些爆炸都是间接伤害。 间接伤害是不吃加成的。 但是月女的特性就不一样了 造成等同于该敌人最大生命 10% 的腐蚀伤害 ,他不是间接伤害,可以被 天赋和装备以及追忆上面的伤害提高,暴击几率,暴击伤害,额外加成 这些提高。并且由于他不是间接伤害,这个爆炸的腐蚀伤害也会造成恶化。 所
关于狂人爆裂档位的计算
看论坛还有好多兄弟,甚至UP都不知道狂人爆裂档位的计算,给兄弟们科普一下。 首先这个赛季常见的3个档位, 200冷却3挡,每秒10下,这个档位及以下需要匹配攻击技能的次数,呈倍数关系,比如旋风斩匹配10下,20下,30下。也可以取巧,直接拿满30下击中,这也是很多人会上一个剑雨的原因,不然你会丢失伤害。 350冷却2挡,每秒15下,此时爆裂可以自己触发自己,打满频率,无需去匹配攻击技能频率,比如旋
如何打造一套属于自己的BD(1)
这赛季玩的猫女二,电光猫影,深刻的感受到了抄作业的危害,有些装备原本无人问津,在bd发出来后立刻翻了10倍不止,特开此贴给萌新玩家一套自制bd流程。 个人认为一套好的BD主要由两方面构成,伤害与生存。此外还需兼顾单体输出,范围输出,移动速度等方面。在游戏初期,我们面临的最大问题一般是缺输出(如果一直死,并不是你的问题,策划会帮你降低难度,参考本赛季开赛一周三次削弱怪物输出。)因此我们优先提升伤害:
看到有人说冰1不行?
焚冰继火 需求等级 75 99% 冰冷伤害转化为火焰伤害 被冰结的敌人,火焰抗性固定为 % 99% 冰冷伤害转化为火焰伤害 被冰结的敌人,火焰抗性固定为 -5% 99% 冰冷伤害转化为火焰伤害 被冰结的敌人,火焰抗性固定为 -10% 99% 冰冷伤害转化为火焰伤害 被冰结的敌人,火焰抗性固定为 -15% 99% 冰冷伤害转化为火焰伤害 被冰结的敌人,火焰抗性固定为 -20% 这
从0到1冰1通关20层记录,约4w5火
真从0到1,新号,靠成长之路和签到水晶抽的宠物,过年活动送的八哥都没有。运气还行战斗卡池抽了诅咒契灵 算上绕的弯路总花费5w1,大部分开销都记下来了,差一两千可能。在打20层前已经卖掉或者下掉没戴着的7000火,所以最终不考虑价格变动在4.3-4.5左右 最后一次调整完打了1个半小时通关,算上前面练习机制可能在3小时通关差不多。 bd码:W2rIHg7CEfCZ+AAAAAAAPQ== 数值情况 木
这一世拿回一切
当我从虚空裂隙的剧痛中苏醒时,手机屏幕正显示着"2025/04/17 23:59"的倒计时。空调外机在春夜里嗡鸣作响,《火炬之光:无限》的更新公告弹窗刺破黑暗——距离SS8沙海大亨赛季开启仅剩10小时,而我的指缝间还残留着前世被深渊触手撕裂的幻痛。 上辈子误信了月女3的32倍伤害加成神话,却在时刻8的沙暴迷宫里折戟沉沙。那些标价100000火的"核心传奇"、天价"调香",让我的账号在开服第七天就陷
加载中