首页
排行榜
发现
动态
云游戏
PC 游戏
论坛
创作者中心
开发者中心
TapTap 制造
聚光灯 GameJam
发布
下载手机 APP
扫码下载
Android APK 下载
版本:v
App Store 下载
版本:v
下载 PC 版
Windows 版下载
版本:v
下载 TapTap
TapTap 手机 APP
扫码下载手机App
Android APK 下载
版本:v
App Store 下载
版本:v
TapTap PC 版
Windows 客户端下载
版本:v
综合攻略
加载中
莲池秘境个人通关分享
几天前更新莲花玩法后大批人在聊天时反映打不过,根据本人体验主要为扣血回复问题。给出本人五莲花配置提供参考,血量主五见配图。 莲池秘境伤害参考∶土莲一次五斗反伤22.5e木一次莲花伤害18.5e水一次半血火每次治疗扣血2e多,同时金火按生命上限扣血 1.水莲 招式∶血炼,五鬼,副五,副五,副五,主五 神通∶鬼圣 飞剑∶玄鱼 灵兽招式∶三回血,后发10主五,固体术 元神天赋∶剑∶一剑灭生,剑破万法,
修仙之路漫漫兮,吾将上下而求索
最近刷到很多主五破亿的大佬都自称零氪,我都被误导了,更别说比我晚入行的道友了。为了以正视听,我把角色属性和充值金额发出来,以供萌新参考,顺便记录一下,大佬请绕道。
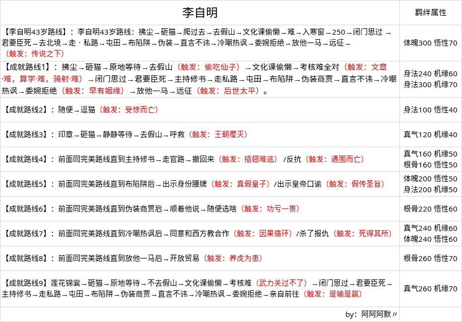
问道 最新最全攻略整理(更新羁绊属性)
首先感谢大佬们的攻略 我重新整理了一遍 希望能帮助到给我道友 前期扫荡金箱子资源很重要,羁绊属性有悟性前期也很重要,所以可以一次扫荡一次去完成成就。
《第六届攻略大赛投稿+飞升后修仙玩法总指南》
这是我的接引码ZJ1#62QZM2 欢迎填写,可以领取资源助力修炼嗷! 2023.5.21补充p7 2023.5.23换图,加目录 2023.10.2 补充一下,版本更新后[五转圣功]从可用仙玉购买变为境界礼包,RMB直售获取。因此可以等需要用的时候根据自身能力考虑购买即可,也可以使用[青元剑诀]代替五转。
新手入坑须知/流程攻略全介绍/从入门到精通/氪点坑点/更新建议
辣鸡策划,溜了溜了,萌新劝退别玩这游戏,特别是氪佬 未完待续#游戏日常 #发现好游戏 #游戏杂谈 #游戏攻略 #欧皇附体 #浅评一下
《寰极殿攻略组》第三章:图谱研究及五斗反伤套最大化收益
应很多道友要求,先插个队讲讲图谱规划和五斗核心套的内容。第二章的游戏机制和前期发展思路稍后会补上。 先说图谱,首先图谱自创招式分为两大类: buff和输出 buff可以6回合或者31回合增加五行,输出为回血和加一点点伤害。 每个人的主五图谱有十张,越高级加成越高,8,9,10加成一样。 从效果和后期实战可以轻松看出图谱给buff加成收益很大,可以影响接下来所有五行技能增益,而伤害技能只是单回合会一
水莲花低属性攻略
过了那么久还是没人做低属性水莲花的攻略,那我就稍微说说我的打法吧!不喜勿喷哈,第一次做攻略是玻璃心捏 打法思路讲解思路为水莲每3回合强制掉血包括首轮每次不超过敌方最高血量百分之50,首轮受魔祖罗睺水莲影响掉血百分之50,触发自愈回复百分之10血量达到百分之60血量,魔祖罗睺第一刀通过剑刃格挡来预防卡血造成影响,在第3回合再次受到水莲扣除百分之50血量达到卡血条件,卡血两刀打掉一半血量通过血练回满血
00:26
分享一个百分百过神鹿的打法
因为一直不够换,所以用身法流在门派试过,胜率很低,包括现在也是,然后今天无意中用剑左试了下,胜率高达百分百,也有可能是属性到了,但是比偷稳定太多了,属性再低一些估计也能过,扛不住的话可以罗燕换斗转 灵兽技能不重要,不像用身法偷还需要会心,这个基本不会掉到那么低的血量。 今天过十二点就去削它!
仙玉购买道侣选择参考
防新手踩坑,怕无极倒闭,发个资料参考参考~ 目前版本来看,有忘忧果种子的肯定优先,然后是寻宝令、天通令、次数卡等 1、加修为的只对新区前几天有用,一般不推荐,氪佬随意 2、炼丹、炼器加成类前中期发育有用,只是不是后期毕业类道侣 3、每天可以双修12人,后面像加速卡、灵兽卡、灵童高级修为丹等不缺时可以替换灵髓类道侣 4、时光坊老道侣们要3000仙玉一个,还没进入时光坊的活动类道侣一般2250仙玉,运
门派职位升级贡献
找了半天没找到职位升级所需贡献的贴,怕叛教后不能直接升到掌门,导致掌门传功断了,自己写个贴记录一下各等级门派职位升级所需贡献,每个职位都从0开始计算,方便自己叛教后能直接到掌门 零级门派(七铉门): 外门=>内门弟子:300; 内门=>亲传弟子:600;亲传=>供奉:1000;供奉=>护法:2000 共需3900 一级门派: 外门=>内门弟子:500; 内门=>亲传弟子:1000;亲传=>供奉:2
03:10
朱雀阴阵
先让此攻略主角登场亮相,有没有很熟悉的感觉?对,很像天妖那个绿油油的反伤,回血,免疫怪[表情_微笑] 这个怪没别的本事,就两点:反伤和回血,是不是觉得很简单?这样想的话,曾经一刀秒自己和30回合打不死怪的朋友已经多的绕赤道一周了[表情_大笑] 言归正传 攻略此关之前,请确保你已经具备以下两点: 1.阴阳境已经是阴50。 2.具有清风剑诀和眨眼剑诀两个技能,等级不要太低,最好满级。 配置:此配置是经
00:29
镇魔八-星神夸父_通关记录
帮坐化的“未央神君”道友日常扫荡快 2 月了,属性也提了近 2 百万,抽空将镇魔八打完了,记录一下。 技能配置参考“通天”等道友的思路,因看属性跟他之前差不多。用的杀神+兽左卡血,我这里为了减伤圣躯用的女娲套,剑胎纵横,技能如下: 主要看卡血触发灵兽技能和七鬼卸甲命中,血炼被偷的话回不了血 13 回合就寄了,运气也是一部分: 参考文献: 镇魔八星神夸父机制打法(剑心已部分修复) - TapTap h
《问道攻略》
注:该图为所有成就路线,个别成就已合并。 已修正完毕,如有错误,评论区留言!#问道攻略
01:31
高难玄武山艮
配置 四幻境:常 本命神通:杀神 本命飞剑:羲和 本体技能:罗烟诀,五鬼迷踪诀,五岳固神咒,玄冰葬,断浪龙印,癸水封海咒(随着词缀升级,技能顺序会有调整,尤其是“五岳固神咒”的位置) 仙兽技能 元神天赋:剑天赋-左边 兽天赋-右边-后发制人 法则 法则注释:因受到的伤害与自己总血量有关,是否使用“三心幽庇”或“言天话死”取决于卡血的需要。 视频
莲花系统毕业所需耗材
莲花升级材料如图所示,单种莲花升满需720朵莲花以及6605莲华露。 扫荡掉落多为碎片,所以看碎片总需求,为720*50*5=180000,实际需求更多一点,毕竟掉落不是均衡的,毕业遥遥无期[表情_嫌弃] 莲华露总需求6605*5=33025; 通关掉率如图 不买次数,纯靠混的情况下,莲花露倒是两年差不多能搞完,碎片是真长期工程,不继续增加获取途径得搞好几年(次数买满,活动道具也买满一样是按年算)
兑换码大全
新兑换码:蛇年祥瑞伴新岁(快换,二十六号过期) 帮孩子填一下接引码吧家人们 接引码 D62#8P79N3 输入后给二十抽 TYLB0401 无极仙途 无极微博专属福利 仙途快手粉丝专享 无极仙途抖音点赞 无极视频号关注礼 进说领加群福利 Fzlgame TYLB7839 TYLB0227 XZALG789 xiuzhen666 潇洒仙途广交友 同心协力探秘境 WUJ
抵达合道,又过金莲
神通带九阴,剑带纵横或者玄鱼 昨晚看群友顺手点点过火莲,上线试了下,居然也靠狗运过了金莲(感觉是合道后境界压制减少才过的) 金莲效果是3回合一次大反伤,我们血量相比于伤害偏少,所以得靠血炼吸血稳血线,用后发剑右打伤害,用剑破万法删对面的增伤buff。我是第30回合极限反杀过的,很看运气(正常过关属性是主五3000w,血量20e) 可惜手快了没截屏击杀结算,大伙可以参考我的属性,希望对你有帮助[心动小镇_点赞]
00:36
玄武地坤最后几关终于过了
感谢芸姐,最后几小关卡了快一个月了🥲,一抄马上就过了[表情_送花] 飞叶飘花还真加闪避/命中🐶,这个卡血也好卡[表情_开心] 前面用五岳+血炼还能扛过去,后面 80 亿血了都扛不住,后发力透又命中不了。还得是芸姐出品😘
关于纯萌新零氪微氪的一些建议
这期是关于新手入坑仙途,微氪和零氪党的一些建议和经验。 新手微氪开局推荐寒门,零氪推荐孤儿。寒门可以让你在前期的炼器快人一步,孤儿可以让你在前期招式战力快人一步。 微氪党可以在金丹中期氪一个198 的官职,可以让游戏体验感飙升。在金丹前期渡劫时不用百分百渡劫率,失败了会完成成就。 门派:新手推荐在霸山门,升到护法后拿取罗烟诀。我最近也是在新服开了个号,碰到的新手的一个问题就是,不知道改怎么切换
加载中