首页
排行榜
发现
云游戏
PC 游戏
动态
发布
论坛
TapTap 制造
聚光灯 GameJam
开发者中心
创作者中心
下载手机 APP
扫码下载
Android APK 下载
版本:v
App Store 下载
版本:v
下载 PC 版
Windows 版下载
版本:v
下载 TapTap
TapTap 手机 APP
扫码下载手机App
Android APK 下载
版本:v
App Store 下载
版本:v
TapTap PC 版
Windows 客户端下载
版本:v
综合攻略
加载中
高能手办团|号没了?是你的打开方式不对
我最近回坑的时候,看了看《高能手办团》的最新评价,发现很多玩家都在说自己的号成了新号。 其实,不是号成了新号,而是你进了新服!没错,你很可能已经忘了这游戏是分服务器的。更换服务器的入口在这儿: 在【推荐服务器】中,就有创建过角色的老号,以及游戏所推荐的新服。在底部,还有上次所登服务器的提示。 而这游戏会在你回归时,自动登入新服,加上服务器界面的入口十分不显眼,所以给人一种号没了的错觉。[表情_喷]
御三家阵容推荐
游戏中御三家层数越高,除了每通关一层,能拿到较多奖励,通关39层就会开启手办专属装备,专属装备能给手办增加专属技能效果,从而进一步提升手办的技能威力,通关42层会开启手办定制,通过获取的材料,就可以给手办做专属刷不出来的装备了,所以快速通过39,会对部分手办产生质变,通过42层,自由度就更高一些了。 初期其实不用讲究太多搭配,因为品牌手办数量还不多,而且资源都要倾向于主力推图队伍,因此利用后宅同步
经验心得分享。咨询必回哦 (24小时内)。
大家好 我是十尾狐 现在改名字咯 花伽是个小玩物 老玩家咯 写点自己的心得给大家 不要喷我 2022-10-26 贝歌无敌 绮梦一般般 蔡文姬本期圈战buff太逆天 不得不抽了一些 氪金说明 1、白嫖到底很有意思 我有5个每天在玩的纯白嫖号 2、新进玩家重氪(20万以上预算)也有机会战胜老区玩家 但是很多绝版卡没有很吃亏 唯一途径是 每个月拉满有关后宅的所有礼包 大概5000-6000块一个月 当
01:42
通关参考不知道会不会有人看到我
上一把被秒了,换了下阵容,龙樱不被秒后续能抗住就能过,只养到粉3的龙樱。
高能手办综合性梯度榜(能力值+出镜率)
(2023.4.28更新)手办培养建议
2023.04.28更新, 新手办出了不少, 因此更新一下 闪卡: 获取难度大, 升星要用黄黑猫, 前期不建议培养, 除非官方有升星活动, 可以考虑冲粉4 (因为粉5不能重置了且难度大), 其中, 诸葛孔明和曹操是工具人, 甚至前期留一张黄星1都可以临时借用效果, 大后期再考虑升 联动卡: 目前没有返场的例子, 退场后没获得过的就不能获得了, 一般强度还可, 部分超模, 建议有条件的至少粉5 (或
【圣地巡礼】全关卡三星布阵
我胡汉三又回来了! 【圣地巡礼】所有关卡三星布阵,萌新福利 ① 1-1 1-2 1-3 1-4 1-5 1-6 ② 2-1 2-2 2-3 2-4 2-5 2-6 ③ 3-1 3-2 3-3 3-4 3-5 3-6 ④ 4-1 4-2 4-3 4-4 4-5 4-6 ⑤5-1 5-2 5-3 5-4 5-5 5-6 ⑥ 6-1 6-2 6-3 6-4 6-5 6-6 ⑦ 7-1 7-2 7-3 7
高能手办团角色原型(仅供参考)
即使一直摆烂,时间也会使你从局外人变成局内人
磨坊堡新手攻略
新手向 今天是可以带3个手办了, 我带的是 杏和渚 阳子 然后开打 打小怪的羁绊我是 4超凶的 4毒 2蘑菇 2 超负荷 2幻想 其他的你可以自己选, 打boss的羁绊就不多说了 很多攻略都已经分享过了 1-39关基本都选特殊关 当然有宝箱选宝箱的 机遇什么的都别选 宝箱就围绕杏选 全体攻击 攻击大招什么的都行 然后是渚的护盾 最后是术士的攻击 没宝箱 就选术士的 把星洛 记者 还有 皇后凑
【攻略】普卡升星、涂装、璀璨印记系统解析
游戏:高能手办团 作者:宛游 素材提供:宛游、萧萧、海棠 -------------------------分割线-------------------------- 本篇攻略是普卡的升星、涂装、璀璨印记系统解析(普卡即御三家的手办)。 开头是表格汇总,中间的三个部分分别是每个系统的详细说明,最后则有每一个阶段所需材料的截图展示。(注意,前方多图预警!!) 升星总览: 手办涂装&璀璨印记:
拼手速的时候到了,兑换码在下
我不咋玩这游戏,就送大家了,领了的记得在评论区回一下,以免别人走空了。 兑换码 NHRFBP4YFSD5
手办团装备心得【萌新不懂装备好坏的可以看看字多】
高能手办团装备心得【感谢群友达飞奇大佬分享 ========================================================== 重点!重点!重点!:万物皆可奥义!(貌似富婆群主就是这么认为的!) ============================================================ 先讲装备的主属性1,帽子,衣服,饰品,这三个装备
00:45
伽拉御三家过关记录 保姆级流程
先来个50层录像 蔡文姬 伤害拉满 装备专属技巧暴击爆伤攻速都行,先刷暴击爆伤再刷命中,通用火力布景黑暗之曜 貂蝉 伤害拉满 装备技巧暴击爆伤奥义都行,先刷命中再刷暴击爆伤,梦魇徽章 周瑜 装备能量套,刷满支援,加攻速吸血布景,轮战徽章 真乃 全程冰冻 装备攻速套,刷满命中,白翼徽章,最好再用上加被动概率的布景 曹操 装备6防御,免死徽章,通用术士吸血布景 潮玩灵感 贴纸 开局貂蝉的额外被动挂坦克
手办全维度节奏榜
最近大家都迷上了做节奏榜,这个是我见到最全面的了。 S级评定建议优先培养 ,C级评定可以考虑做狗粮,B级评定建议最高升到3星。 感谢内容提供 :巴里安托忒
找寻预言之人|“辛德瑞拉·焕梦新生Ver.”出荷情报公开
来自《仙履奇缘》“辛德瑞拉·焕梦新生Ver.”是一位个性独立,行事极其有主见,从不盲目追随他人的看法的女孩。她将化身为1/7比例模型加入手办团! “午夜的钟声响起,美丽的童话即将就此终结。告诉我,预言中的命定之人,你看到我的水晶鞋了吗?” 一、技能简介大招-午夜魔咒 辛德瑞拉以大招攻击为核心输出手段,释放后持续施法5秒,每秒随机攻击2个敌人,可直接造成高额伤害。每次大招攻击都有一定几率造成额
【送给萌新的一点心得】持续更新有问必答
目前比较好使以及常用的金卡手办 火力:伊迪丝 尤兰达 吕布 神宫 蔡文姬 重装:蒂娅 梅根 彩音 斧子 真田 奇萝 辅助:海伦 真恋 链子 所有辅助必练优先这三(柔嘉辅助里面的透明人除了特殊关卡平时都是冷板凳坐穿) 术士:薇薇安 蓝莎 哈莉 冈田桜介 貂蝉 冲锋:凛 伊达政宗 (酒井唯有初音的话最佳) 召唤流的手办我就不提了 没初音输出不太行 联动以及限定也就不提了已经绝版 有这些手办的都是佬玩家
萌新收藏家应该如何正确上路?这份指南请收好!
因为初音联动,肯定有不少萌新闻讯入坑。虽然《高能手办团》这款游戏本身并不复杂,但是为了让新玩家能够快速上手,老司机还是义不容辞地推出这本新手攻略,希望能帮助到大家! PS:由于老司机本人是一个零氪玩家,所以只能给出零氪和小氪的玩法建议,欢迎氪佬玩家在评论区补充 【我的进度】 目前入坑《高能手办团》5个多月,至今零氪;主线推进到31-12;已有7个[粉色5星]以上手办,其中狩猎者[钻石2]、格雷豪斯
太极化生万物归一 | “汐音·两仪谐律Ver.”出荷情报公开
来自《格斗学园》东方神秘小岛,传承太极精意的少女——两仪谐律·汐音,即将以1/7比例模型加入手办团!作为太极传人,汐音自身拥有可叠加的高额减伤,阵法展开时可为周围手办提供反伤、暴击暴伤等增益,开启大招“万化归一阵”后还能为自己提供护盾、治疗,并通过发动高额的反击伤害借力打力。 一:技能简介 被动-问卜四象 汐音在战斗开始后,根据队伍中所包含的不同职业,可以获得【四象球】,不同的职业在释放大招时,
《高能手办团》“菈冬·寂墟猎手Ver.”出荷情报公开!
来自《终焉地平线》的战场清道夫“菈冬·寂墟猎手Ver.” 即将化身为1/7比例模型加入手办团。没有人能阻挡她对赚取金币的热情,她于战争废墟间为自己堆砌了一座黄金般的理想乡。 一、 技能简介 普攻-龙爪切割 普攻能够触对目标施加持续性的伤害,同时治疗自身,提升伤害的同时也能提高自己的生存能力 被动-机械拆解 菈冬的被动可以使攻击目标身上的持续伤害不断提升,并且提高自身回能速度,使得大招释
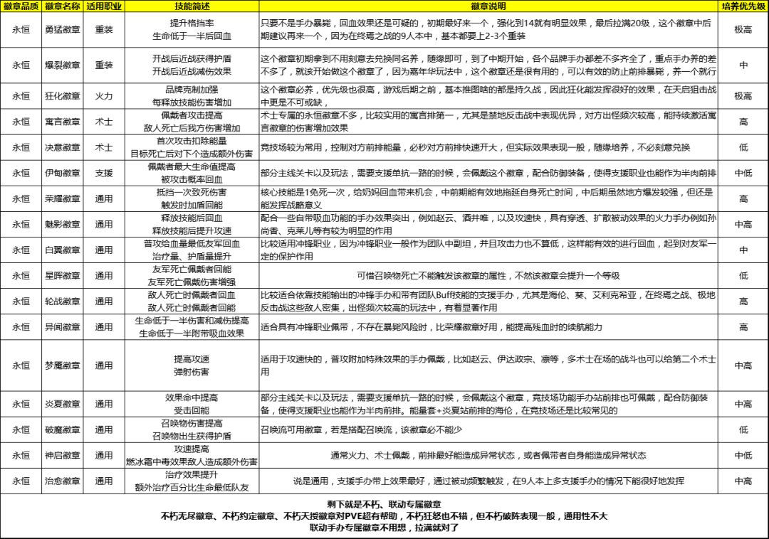
游戏徽章养成建议
手办团中的手办大多数在不同的玩法中,都有上场的机会,也有个别是万年冷板凳,但是好在培养比较简单,而且养成所需资源还算丰富,但徽章就不一样了,徽章所需的强化材料比较稀缺,而且徽章突破还要同名徽章,不朽的更是需要70周年卡,因此选择对徽章就尤为重要,不然会浪费宝贵的资源,拖慢成长脚步 细细来说,从玩法角度去说,徽章分为竞技场类型和推图闯关类型,从品质角度去说,徽章分为出版、限定、终焉、永恒\不朽\觉醒
加载中