首页
排行榜
发现
云游戏
PC 游戏
动态
发布
论坛
TapTap 制造
聚光灯 GameJam
开发者中心
创作者中心
下载手机 APP
扫码下载
Android APK 下载
版本:v
App Store 下载
版本:v
下载 PC 版
Windows 版下载
版本:v
下载 TapTap
TapTap 手机 APP
扫码下载手机App
Android APK 下载
版本:v
App Store 下载
版本:v
TapTap PC 版
Windows 客户端下载
版本:v
综合攻略
加载中
三国戏魏传攻略3.0版——64关全攻略(第一关-第十一关)
7.戏魏64关全攻略 教学关(共20回合) 宝物:3级长刺(穿透攻击2格),5级剑,5级铠 单挑:单挑:夏侯渊VS张飞(降攻防) 没什么好说的,为了防止萌新打不过,大可特意添加了我军自动回血,属性上也是碾压敌军,想打不过都难。夏侯渊单挑张飞,张飞减攻击防御能力。 击退刘关张,进城对付董卓。占据有利地形,抢占城池和兵营,轻松团灭对手。胜利条件是到达地图右侧。 戏魏游戏正式开始!满级模式我军全人物都是
三国戏魏传攻略3.0版——炼狱超级果掉落及技能书掉落
2.炼狱超级果掉落 第四关 北邙山之战 大武力果+1 第五关 洛阳逃亡战 大智力果+1 第七关 河内擒逆战 大防御果+1 第十四关 濮阳攻夺战一 大敏捷果+1 第十六关 巨野奔袭战 大士气果+1 第十七关 句阳讨伐战 大武力果+2 第二十三关 寿春合围战 大智力果+2 第三十二关 三县保卫战 大防御果+2 第三十三关 冀州进取战一 大敏捷果+2 第四十三关 赤壁败退战 大士气果+2 第四十四关 南
《三国戏魏传》2.0版内测攻略(上篇)-作者:by风雪黄昏
写在开头:一定要买将传记!抢滩登陆价,只要398。。。398元宝,买不了吃亏,买不了上当! 由于版本更迭,装备掉落以及成就达成有许多变化,故而有了新攻略的诞生。感谢82年的萌新阿峰,思晗小姐姐,刀狂,儁乂的支持和鼓励。 本攻略所含内容:武将重要单挑对话内容、技能书掉落、剧情装备掉落、成就达成条件,具体关卡过关思路(仅供参考)。 难度区别:休闲、普通难度敌军较弱,但是我军武将没有能力重算,即吃果培养
《三国戏魏传》2.0版内测攻略(下篇)-作者:by风雪黄昏
第三十三关 冀州进取战一(共30回合) 宝物:风神盾(辅助攻击法术格挡20% 全灭敌军) 成就:1、《一鼓作气》冀州进取战一中全灭敌军过关 2、《作壁上观》冀州进取战一中撤退过关 单挑:徐晃VS汪昭 战场:开场我军出现在右下角,第四回合徐晃部出现在汪昭营寨背后的河里,河边的四个骑兵混乱,徐晃单挑汪昭。不过一般玩家都不会等到伏兵出来,直接进攻汪昭的寨子就是了。消灭了汪昭部,大部队靠近袁谭营寨,进入营
三国戏魏传新人避坑攻略,新人萌新必看
戏魏这游戏挺好玩的,也挺废新手萌新的,新人没人指导的话100%会踩坑的,下面我讲一下新人需要注意的一些避坑知识。 第一 不要用元宝买商店内的任何东西 商店内的东西都是没有购买价值的东西,新人容易被商店内的装备和各种物品所迷惑,实际上有价值的东西都在转盘里,所以元宝可以换成转盘里的金砖,用金砖购买自己所需要的东西,以前攻略里有推荐司马买幽冥套装的,千万记住不要买,都不如转盘和专属装备。 第二 将传记
02:11
#零氪普通关卡新战报上(前32关)
所在渠道:tap 特殊说明:4399论坛的攻略是本人所做,非抄袭 怀念当初玩同人的战旗游戏看的一堆战报了,所以标题不用攻略用战报,以作缅怀 tap现在官方摆了俩攻略,一个是断层,一个有些内容和版本对不上,最坑的是官方复制粘贴竟然还少字!我直呼 闲话少说,上攻略 首先提一下元宝买什么,因为tap新手七天送了几千,陆续又送了不少,可以卖点东西了。推荐607即吕玲绮,非常实用。领的十字穿透也可以给她。再
00:13
戏魏后32关战报
上篇 #零氪普通关卡新战报上(前32关) - TapTap 时间隔着有些久,因为一些个人原因没时间写下去,最近偶然翻到之前的草稿,游戏也凉了,也没打算续的想法了,就半篇发出来也挺好 【第33关:冀州进取战】 单挑:徐晃VS汪昭 对话:曹操和袁尚 宝物:风神盾(全灭获得) 本关进攻可获得风神盾,同时跳过下一关。撤退进入下一关,可获得宝物思召剑。 开局曹操带部分人马出发在右下,第四回合徐晃等四个人在汪
《三国戏魏传》玩家攻略(下篇)-作者:玩家W
23.寿春合围战 单挑:张飞vs纪灵,夏侯惇vs桥蕤 开场,选择与孙策借粮,回合上限+10,全灭敌军过关。选择斩首粮官,则击杀袁术过关。 由于玉玺的获得条件是全灭敌军,而三尖刀要求杀纪灵,所以建议借粮。 这一关没有白鹄马真的不好打,夏侯惇配上白鹄马打先锋去单挑,这关建议带上荀攸、郭嘉、于禁、乐进这些远程兵和法师,会好打很多,尽量先用这些人把远程兵清掉在往里突进。袁术本军的那一块友军卡位很烦人,没什
司马懿玩法攻略
退群一段时间,回来群风日下,清一色的司马懿+套路,那司马懿到底该怎么养,做个攻略,本攻略适合每月一发以下,十发封顶,司马懿本来就属于微氪才能耍的爽存在,废话不说,从属性角度分析,开撸 首先 司马懿最低配置是一转加法必加专属武器,一转要10888金砖转盘,但是等档期,白嫖要搞司马懿的话,你就慢慢憋吧, ①要有10888以上金砖; ②要等,运气好近期,运气不好可能等大几个月; ③就是充一发648那个金
三国戏魏传攻略3.0版——推周及隐藏关卡
由于版本更迭,装备掉落以及成就达成有许多变化,故而有了新攻略的诞生。感谢82年的萌新阿峰,思晗小姐姐,刀狂,儁乂的支持和鼓励。 本攻略所含内容:武将重要单挑对话内容、技能书掉落、剧情装备掉落、成就达成条件,具体关卡过关思路(仅供参考)。 难度区别:休闲、普通难度敌军较弱,但是我军武将没有能力重算,即吃果培养不加成长,只有在下周目加入时才会重新计算能力。困难、噩梦、炼狱我军武将获得能力重算。其中休闲
【攻略】培养人物初窥
【本攻略将同发布于4399论坛,非抄袭】 在如戏曹等同人战旗游戏中,培养人物的选择是非常重要的,究其原因,主要在于:人物属性的不平衡、出场次数的不平均、特技强度的参差不齐等等 除此之外,在具体游戏里还要具体分析,要综合考虑到人物转职获取道具的难度、多周目下培养策略等众多因素! 所以呢,我总结了人物培养的以下法则: 1.人物可出站次数(即登场早) 2.人物基础属性高(减少培养的果子消耗) 3.零氪向
《三国戏魏传》玩家攻略(上篇)-作者:玩家W
0. 华夏之战 单挑:典韦vs吕布 这关没什么多说的,直接硬推就行,刘备那边难打一点,可以让郭嘉攒个必杀,进攻刘备时候放出来,sl诸葛亮和刘备禁咒不被解开就很好打,实在打不过的sl关张的定身不解开,慢慢打就行 1.谯县奇遇战 单挑:无 练果子的推荐战前买个皮甲给曹操,早练统帅果,衣服练出来是经验果(比较贵,可以卖了去买统帅果,不过给曹操吃果的时间就要往后调了,自己取舍)功勋就无所谓了。一上来就曹操
炼狱难度下技能书及各种果子获取(截止到22年8月12日)
戏魏炼狱难度下技能书及各种果子获取,之前论坛里有好些攻略,随着游戏的调整和变更,技能书的阐述也跟着改变,截止到22年8月12日,现整理如下: (1)北邙山之战:10回合内双帝逃脱后,全灭敌军(超级武力果*1),出场随便武将带辅助“撒豆成兵”,曹操带辅助“绝影马”。 参考打法:1回合曹操对话闵贡,展开剧情,带“撒豆成兵”武将给曹操“撒豆成兵”,曹操往东边村庄移动后给自己“再接再厉”,进村庄待命激发剧
01:01
7月挑战攻略
7月挑战已经出了,相比其他有些挑战需要很多技能和果子,这个月的挑战就比较有意思了,不需要什么技能支持只需要动点脑子就能过了(最好有把三阶白炎斧),大概说一下机制吧 1、敌军都会穿有一个无限复活的甲,只有当踩了陷阱以后甲才会消失,这时候杀了他就不会复活了。(踩过了甲就会失效。挨下来即使离开陷阱也没事) 2、开局老百姓不会移动,之后等敌军全死了才会走。 3、敌军有真伤20%,所以不要看友军护甲很高而且
平民玩家推周主力武将参考攻略
大家好 我是一个默默无闻的小果农,玩这游戏有点时间了有一点点小心得 想写点平民玩家关于推周培养主力的选择,不一定适合每一个人 具体情况还是要看自己的选择了。 众所周知咱们平民玩家没有那么多钱充值拿资源 这时候想要玩的爽 就一定要在前期就确定好自己的主力 免得把元宝果子和各种资源浪费了。 首先对于平民来说推周首先考虑的是什么 是主力的出场情况和强度(性价比)。 一般平民来说养两个主力就可以推周了 一
三国戏魏传攻略3.0版——推周武将推荐、元宝分配、练果教程
4.推周武将推荐: 对于主力武将的选择,毕竟一代版本一代神,可能目前很强以后就说不准了,大概的思路是不变的,都是选择一个前63关都能出站的武将,然后选择一个最后一关能出战的武将。前63关基本上商城能买的内购武将(吕玲绮,司马懿等)和活动送的武将(王元姬)以及外传送的武将(王异)等这些武将都可以63关都出站,然后选择一个最后一关能出战的武将,蓝线由于不能死人加上被动回合我方曹洪等人才能出场,技能书也
05:16
云顶攻略~当阳不养武将怎么过
配置思路 利用龙鳞甲先手法力复苏套路用法力防御 ①夏侯尚 武 器 召思剑 推周拿 铠 甲 龙鳞甲 推周拿 法力复苏 辅助装备(一月挑战) 转盘等 附 魔 向日葵(一个铜票价值) 因为敌军有弓骑兵,攻击范围是向日葵 ,所以必备 ②曹 纯 恶路马 推周拿 ③操作如图,这样操作是为了防止后来上来的弩兵把夏侯尚打死,稍微配置个眩晕 活的就更6 ④视频忘记看装备了,补上一张图放封面了
防坑教学
本人目前玩了两个周目,说说自己对游戏的部分理解 1,专业名词篇 奋战:额外攻击敌人,奋战1代表额外攻击1名敌人 引导:击杀敌人才可额外攻击敌人 激斗:额外追加真实伤害(固伤) 地形适应:分移速和属性,即原属性和移速x适应值 复仇:死队友增益(垃圾技能) 原力护盾:神技,百分比保护血线 掠夺:故名思议,抢敌人属性化自己,金钱的好 终伤提升:这个故名思议 N提升及N辅助M提升:故名思议,强化属性 能力
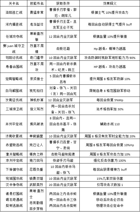
《三国戏魏传》炼狱难度特技书掉落汇总-作者:风雪黄昏
炼狱难度特技书掉落 亲爱的魏迷曹粉: 大家好!一转眼咱们的《三国戏魏传》tap服已经开服2周啦,不知道各位主公已经刷到几周目了咩?来自官方的温馨提示,冲周活动12月31日(今天)就要结束啦!!!相信伴随戏魏传首发,玩到现在的玩家朋友们的武将现在已经有了基础的练度,准备开始向更高难度的游戏冲击了,从二周目开始,戏魏传会开启【炼狱难度】哦,有兴趣的友友可以试着挑战一下,高难度对应着高回报,【炼狱难度】
《三国戏魏传》练果教程
三国戏魏传又可称为是一个练果游戏,而所谓练果就是“通过攻击、挨打、拖回合(在有装备升级道具的情况下)获取装备经验,从而提升金币商店出售的装备等级,最后将店装贩卖后获得五维果”的一种玩法。 1.要练果,我们首先要在出战界面的点击买进。 2.然后购买店装,现阶段戏魏传所有的店装都是0金币,那么只要买攻击最高防御最高的店装就行了,例如,这边曹老板就买了自己能用的龙泉剑和明光铠;想获得最大化的练果效果的话
加载中