首页
排行榜
发现
云游戏
PC 游戏
动态
发布
论坛
TapTap 制造
聚光灯 GameJam
开发者中心
创作者中心
营业执照
|
沪 ICP 备 16012525 号
|
沪网文(2025)0236-071 号
|
增值电信业务经营许可证:沪 B2-20170322 B1-20204119
|
广播电视节目制作经营许可证:(沪)字第04651号
|
内容安全算法 网信算备310112119986605230015号
|
个性化推送算法 网信算备310112119986602230017号
|
TapSight 智能问答助手算法 网信算备310112119986601240015号
易玩(上海)网络科技有限公司
公司地址:上海市静安区灵石路 718 号 B1 北楼
注册地址:上海市闵行区紫星路 588 号 2 幢 2122 室
投诉举报邮箱:kefu@taptap.com
沪公网安备 31010602009551 号
违法信息举报电话:021-60727072 转 3003
网上有害信息举报专区
上海辟谣专栏
下载手机 APP
扫码下载
Android APK 下载
App Store 下载
下载 PC 版
Windows 版下载
Mac 版下载
下载 TapTap
TapTap 手机 APP
扫码下载手机App
Android APK 下载
App Store 下载
TapTap PC 版
Windows 版下载
Mac 版下载
综合攻略
加载中
攻略 剧本记录31-40
仿照前人攻略统计了31-40出场角色的各种属性
新人攻略,不是我做的,只是整合一下
申明,不是我自己做的,下面的内容没有一个字是我写的,只是把论坛里目前能用得到的整合起来,以便自己查找,如果有不合适,我就删了,别骂我~(本来想标注出处,但是发现论坛里有挺多一样的,我不知道哪个是原版,所以就都不标了,但是都不是我写的) 1.菜谱2.突破心得3.剧本4.伶人5.声望6.一同演出7.庙会价格8.客人喜好文字版9.客人喜好图片版10.剧本专属角色 1.菜谱 白色 绿色 绿色还有 古
菜谱汇总
首先说明一下研发机制:食材必须完全正确,不然必定失败。食材选对之后研发有一定的成功率。影响成功率的因素是稀有度和厨艺,即稀有度越高,成功率越低;菜馆总厨艺比研发所需厨艺超出越多,成功率越高。金锭提高50%成功率是成功率*1.5,而不是成功率+50%。建议作者把具体成功率公示出来。 以下是菜谱,标绿底的食材是只能商店买的 绿色漏了个 古井凉糕:糖 糯米 5.25更新修复:宫保鸡丁:大葱、花生、鸡肉
【新手攻略】第一次继承戏园子
一.创档 ——开局选角: 『江南才子』招募费360万,百级突破后可解锁扮相要求(比较建议)。 『游者』招募费36万,可担任戏园班主,但会卡突破。 『司乐』招募费126万,可担任戏园场面。 『京城名厨』招募费90万,可担任菜馆总管。 (随着版本更新招募费可能会变化) 选好继承人后跟着指引过新手教程。 到比赛这里教程中断,需要把1图过完才会继续。 『做菜』——解锁『菜馆』。 『种植』——『菜园』,解锁
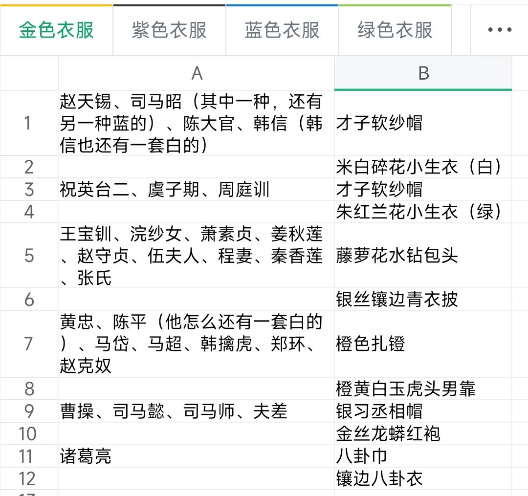
攻略 更新40剧本前提下衣服对应的角色
不完全版,过段时间再继续更新() 感谢大佬过去做的攻略,图文并茂,送衣服前不用在制作头盔衣服的地方检索。我懒人,暂且只搞一下文字版。同时有部分角色有重复,可能只适配甲剧本or乙剧本,拉了表但是还没怎么试,我会下次更新掉的 贴一个大佬的链接 1.6版本收录,专属角色(55)伶人(64)剧本(30) https://www.taptap.cn/moment/408936981171537354?sha
1.6版本收录,专属角色(55)伶人(64)剧本(30)
追求长剧本高收益的可以吃长剧本的专属,盯着一个剧本薅!!!基本都有专属,戏服目前是110/126。 我很多没给衣服,剩下的可以看着给,现在剧本很多衣服都适配一堆人。 霸王别姬(论坛搜霸王别姬伯仁有配图),项羽虞姬高属性就行。 锁麟囊2个妹子主角占比高,其余都差不多占比,得上很多人。如果人不够还是建议霸王别姬,毕竟时间短,效率高。 1.6又更了个长剧本拿高登,20伶人36分钟,武生终于有用武之地,具
霸王别姬票房攻略+职位安排
票房并不是越往后越高,每个角色的权重也不一样,其中霸王别姬的票房是最高的,因为戏服只能穿一套,所以就只需专啃这一个剧本就够了 数据不一定完全准确,但不难看出前面几个角色的占比是非常高的,后面则是按照属性分配的角色以及搭配技能 项羽的占比是极高的,倾城舞优是目前上限最高的武属性角色 兵卒出场次数高但票房占比很低,府尹之女的天赋招财4+4500票房出场一次就加一次,加成反而很可观,其他位置的就没什么必
角色培养指南
角色的属性取决于角色等级+珍宝等级,400级以后角色需要的经验直线上升且戏曲大师无法加入其他流派,紫色以下的角色停留在400级反而更好,正确的培养角色能节约不少资源和时间。 角色是固定的,一共64个,不同品质的角色升级所需的经验相同,所以培养品质越高的成长越高的角色收益越高,以下是部分角色的成长及技能 金色角色和金色以下的特技角色都可以练到400 400以后值得练的就不多,这里推荐几个 江南才子(
关于突破这点事(个人心得)
开局选个江南才子,因为他最贵,对于前期贫穷的老板们来说最划算了 然后来讲突破,重点是看清属性呀老板们!首先点开你小伶人的属性页面,看看那个属性最高,包括()里面的加点,你就大概明白这货是什么路线,文戏高的选文戏,武戏高的选武戏!重点就是看清楚!!突破词条是可以更换的!选个合适他们的就行,前期突破无难度,选对就行。 [表情_开心] 接下来就是买才女!升才女!!突破才女!! [表情_开心] 突破顺序是
简易攻略~人物喜好&菜谱配方…
①人物喜好②菜谱配方③商店特供④自种⑤心得条件⑥剧本人数 ①人物喜好↓ ②菜谱配方↓ ③商店特供↓ ④自种↓ ⑤心得条件↓ ⑥剧本人数↓#攻略
全角色职位篇
以下数值为角色满级满珍宝面板数值,纯手打可能存在偏差 穷经秀才的扮相只差了前两位20,但这几位都不适合其他职位,因此穷经秀才就没必要大力培养了,纯粹是江南才子的下位替代 行政属性五位带天赋的面板属性也是一骑绝尘,美男子可作为多个职位的过渡,还是值得培养一下的 除了七位带天赋的角色外最高面板厨艺是逃荒妇女 然而天赋只在加成上生效,在做菜时并不生效,因此目前最后一道菜是做不出来的 戏园新人有很可观的乐
如何才能经营好戏园子
#TapTap年度游戏大赏应援 喜欢听戏曲不?戏曲可是咱中国传承千年的文化瑰宝,听戏都融入咱血脉啦。今天要给大家安利的就是经营戏园子的养成游戏——继承了一座戏园子。 咱先选角色,有四种类型呢,我果断选了厨子开启经营之旅。经营戏园子前,得先招一批唱戏厉害的高级技师。招募条件一是咱经济实力,二是声望,所以短期内只能用些不入流的乐手。游戏特色是走穴,就是去不同地方比赛,比赛用不同剧本,演绎时会有评委评
票房攻略+菜谱
一个大剧本由许多小剧本组成,而每一个小剧本的票房收益是不同的,在闯关时票房越高的小剧本属性要求也越高,在票房收益更高的小剧本上属性更好的角色总体票房更高。同一个角色可能在多个小剧本中出现,给出现更多的角色上更高属性也能带来不小的收益。 票房的上座率很关键,上一场的上座率会以10%转化到下一场,最高能到111%,一般角色点亮了就一定会全来。 最强角色兰映秋,就是开局送的两个角色中的女角色,新手光环的
锁麟囊票房(简易攻略)
图里几个比重高的戏,我的伶人安排。 数据我就不多写了,我不会还懒[表情_嫌弃] 最重要就是把虞家小姐和公主互学,虞家小姐唱薛湘灵,公主唱赵守贞,技能和珍宝拉满,专属穿上,随随便240万以上票房,不懂可以问哈 虞家小姐(薛湘灵)穿!! 公主(赵守贞)穿专属! 旧宫妃子(梅香)可上专属 才女(碧玉)不用穿专属 绣娘(赵禄寒)可穿专属,霸王别姬也有专属位置 书馆老板(卢天麟)可穿可不穿 师太(薛夫人)专
剧本属性及人物(属性和衣服)
我只通到10关,只所以只做到剧本10 有一些衣服我还没刷出来,借用了别人攻略的数据@FyGod 有时候想角色培养,我这种戏曲小白根本不知道哪个是哪个,做个表清楚一点
技能搭配分享
我目前没穿任何专属,但长剧本翻倍票房也有1000多万,发现很多人忽视了技能互习的作用,尤其是很多新手突破的时候优先穿专属挺浪费资源的。 在前期,为了突破用,可以先点满金色角色直接加属性数字的技能,然后给要突破的角色互习,后期突破400一般属性超过10000了就互习加百分比的技能。 然后关于后期互习,金色人物有很多特定行当的技能,比如青衣,花旦之类的。这种就和加属性的角色互习,这样两个人物能有享受行
[攻略] 伶人招募&培养&突破
陆陆续续玩了一段时间了,感觉可以写一点攻略(虽然我也只是萌新),解答一些常见的困惑,也让大家少走弯路~ 个人感觉伶人系统是最核心的养成系统,比起菜谱、钓鱼、衣服图纸那些单纯的收集系统有更深的深度,因此优先做了这部分攻略。(如何开局、赚钱技巧之类的内容可能会另开新帖,如果大家感兴趣的话) 伶人招募篇 先说结论: 突破:优先招募江南才子·星十冬(建议开局选)、倾城舞优·语绯; 推图:优先招募和培养高品
不同时期怎样挣钱的小介绍,给新人
这个游戏没有重开的必要,因为不存在练废一说。接下来说说我在不同时期主要的挣钱方式,给新手,大佬们请绕路。 1、开局初期,穷,那么就要认穷,商店里,每次广告10万,每天看三次,就是最主要的收入了。那么这一天三十来万拿来干嘛呢,就一件事,买服装图样,如果钱够,就连菜谱一起买干净,每天中午十二点,晚上六点,和半夜十二点,三次更新商店,扫荡图样,反正花钱优先级就是衣服图样,菜谱,不需要买菜。辅助手段就是钓
分享一下我的24级的种植方案
很多菜谱还没有研发出来,暂时卖这些菜。[表情_微笑] ps:之前乱七八糟做的太多了 第三张的东西在慢慢攒(例图) 下面附所需各种食材比例,按需种植最好。 一、菜名及材料 1糖油果子:芝麻糯米(糖)。 2花菜回锅肉:辣椒(花菜猪肉)。 3小炒肉:小葱辣椒(猪肉)。 4桂花糕:桂花糯米(糖)。 5土豆饼:小葱土豆(鸡蛋面粉)。 6老鸭汤:生姜小葱(鸭肉)。 7醋凤尾:大蒜莴笋(酱油醋)。 8西凤酒:高
加载中