首页
排行榜
发现
云游戏
PC 游戏
动态
发布
论坛
TapTap 制造
聚光灯 GameJam
开发者中心
创作者中心
营业执照
|
沪 ICP 备 16012525 号
|
沪网文(2025)0236-071 号
|
增值电信业务经营许可证:沪 B2-20170322 B1-20204119
|
广播电视节目制作经营许可证:(沪)字第04651号
|
内容安全算法 网信算备310112119986605230015号
|
个性化推送算法 网信算备310112119986602230017号
|
TapSight 智能问答助手算法 网信算备310112119986601240015号
易玩(上海)网络科技有限公司
公司地址:上海市静安区灵石路 718 号 B1 北楼
注册地址:上海市闵行区紫星路 588 号 2 幢 2122 室
投诉举报邮箱:kefu@taptap.com
沪公网安备 31010602009551 号
违法信息举报电话:021-60727072 转 3003
网上有害信息举报专区
上海辟谣专栏
下载 App
下载手机 APP
扫码下载
Android APK 下载
版本:v
App Store 下载
版本:v
下载 PC 版
Windows 版下载
版本:v
下载 TapTap
TapTap 手机 APP
扫码下载手机App
Android APK 下载
版本:v
App Store 下载
版本:v
TapTap PC 版
Windows 客户端下载
版本:v
详情
评价
7360
攻略
论坛
佣兵之旅
测试
热门攻略
综合
新手攻略
新版本
萌新专用——前中期配对
话不多说,直接看图 目前只有这个阵容前中后期都强 开局 第一章第二章反复刷歌星和雷神(重置到上一层),除了法师其他的金币英雄先不买,刷到歌星10⭐,开始割草到40层左右 站位: 通用站位:雷神一号位,御风二号位,歌星三号位 割草站位:歌星一号位 其余站位根据实际情况自行安排 养成优先度: 49层前优先歌星,49后主养雷神 其余有就买,城主先不买 养成人物: 常驻位:五法(不包括山使) 补位:盾卫,
新版本阵容装备推荐
看了好多人都还在用五法一战,三战三法等阵容,自己也尝试了下当前版本强度确实一般 同等战力等级的情况下比较吃亏 为了让宝子们少走弯路 推荐一套新思路 核心三天界:雷神 如来 鬼将 天界羁绊的附加伤害加成非常明显贵有贵的道理 雷神伤害高有沉默 城主爆发最高的法师 这几个基本是固定的不动 核心输出影卫高爆发带个连击武器秒后排用(遇到物反厉害的替换成法师) 替补歌星(前期开局优先养升级快便宜全体群攻到后期
全部「综合」的攻略
如何
维护攻略
?
申请成为论坛版主,
帮助开发者一起维护攻略
申请版主
游戏内容集合站
资讯
59 篇精选内容
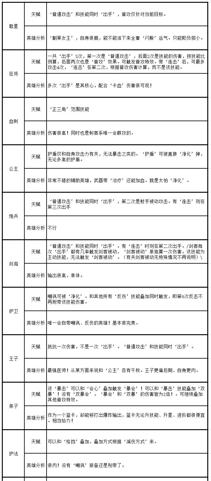
英雄天赋技能说明
佣兵与羁绊图鉴
福利
7 篇精选内容
目前版本1.0.6钻石来源
萌新礼包码
已经到底了
论坛