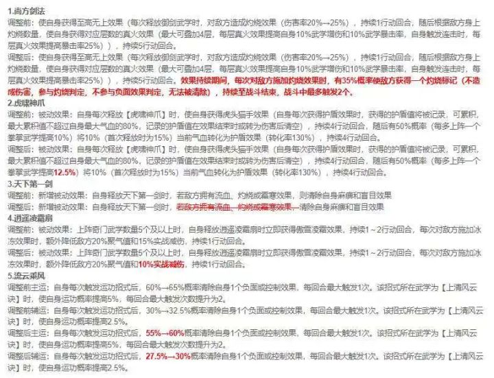
:
这下赤练影蛇拳成最弱绝世,东岐为了天下第一,就练这么个玩意
劝退贴,不哭弱。因为策划游戏都不玩,更不会来看tap。
本贴没有攻击其他流派的意思,冷门流派加强是好事。不过策划水平确实差,也根本没规划好各流派特色是啥。偶然看到别人视频,庆幸自己跑的早,奉劝剑剑人及早跑路,何必充钱挨打还被别人调侃调天一。
:
这就对了,熟悉的调和剑灭门回来了
v16乱敌奋起调和剑被双卡阴刀乱杀
调和剑逆内息打不过阴拳(被越)阴刀(被越),打不过同水平阴奇,同内息和调和奇55,略优调和拳,打不过调和刀,顺内息除了阳奇小优其他大优,调和剑真的有这么强吗?现在刀一门三系都超模还加强,还在喷剑搞不懂。
:
一门三至尊?阳刀超模🐎,现在都是张口就来,说阴刀就阴刀,把阳刀带上干嘛



![[表情_吃瓜]](https://img.tapimg.com/market/images/d07b262774c8a022a7dddbc39683da6b.png)





,玩游龙阴刀不香麽?







