好久没见人发调和剑套路了,自己目前用的比较全面舒服的一套,有条件的金顶换掉万马cEc+wMJh03U47e9oQ88Q1nB59GZqH77O5BAP7j9yaa5N7co3YBAw8yG79Dy63Ch26tt5ZX # # 复制本代码,在游戏中-布阵导入
丐版铁面游龙阴刀
cEc+wmJh01x16L8EI39a6Xp76k8un47E5Hm36A7Yan5Q4pl15yO39CAW4jL9zXH1zJn79E # # 复制本代码,在游戏中-布阵导入豆包给我配的 实战能力非常可以 超级能扛 兄弟们可以试试
目前在用的套路
第一套(弱阴剑,调和拳)cEc+wmjH02v37e8QO73h7yaa5b1Nap7O7jL75N5iAt2w7CamybAwzXm58yK46yL2zHT53C # # 复制本代码,在游戏中-布阵导入第二套(弱调和奇,调和拳)cEc+WMjh02Ap7e9oq81n8qv37y3haT7j5BAA7o5NL77C2WaMYbAwzXm58YK43cl2Zht56Y # # 复制本代码
锐评所有拳稀有武学优缺点
天竺镇楼!曾几何时,提到拳稀有武学,拳拳人们总能毫不犹豫的说出天竺点穴指,可随着环境风云变幻,现在的拳拳人是否还有 能毫不犹豫选择的稀有拳武学。
新年第一欧,希望新年好运常来。
#新年第一欧 新年第一欧,也许对运气好的人来说,这不算啥,但是对我来说,两个月来第一次,希望好运常来。 以前和几个好友,玩了一个叫武林至尊的页游,后来停运了,辗转几年过去,好友说很想重温一下,找了很久很久,终于发现无名江湖的武学设计很贴近,画风也很贴合我们的需求,玩了一会欲罢不能,果断入驻。可惜运气没有好友好,他都N个绝学了,我却一直不能如愿,我要转运,我要转运,祝点赞的人个个新年转大运
零氪,大佬推荐一下后面玩什么流派好
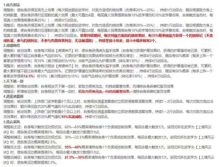
【20251216】无名江湖阴拳大型指北
【1217补充】新招式,推荐增加主运 潜龙(解麻痹散功,高额系防)、三步招风(白嫖警惕,没惕厉的玩家可以考虑)、气贯透骨(主运是辅运4倍收益,打刀刀人用)、祥龙(长轴推荐)不推荐流云乘风,阴拳的运功位置实在太少,又没有合适的运功轻功使用,主运的收益个人认为不够高作为一名平平无奇的打拳玩家,坐标 云飞烟灭,id毛线,简单评价一下当前版本阴拳面对各流派的体验,以及提供一些当前版本阴拳的配招思路高
无名心经对吸内的利弊分析
小弟斗胆来分析一下主无名心经对吸内的影响。先恭喜吸内终于有可以拉的绝世了,但遗憾的是自家吸星被ban。不过不要担心,无名心经对吸内利大于弊。吸内是利用回合结束比血量高的机制来获胜,吸蓝只是获胜手段之一,高恢复,快节奏,多控制,上内伤加阻脉这些手段这次都没有受到影响。副吸星主心经,吸星只有30%几率触发,要遇阻脉才上散功,非常不稳定。副吸星触发几率不变,少吸4%的内力换来的却是稳定ban掉对面
四系迅疾阴刀可玩性分析
四系迅疾阴刀是刀门中的邪修,由于投入大,玩众少,而鲜有大佬们来开发,虽然霸王,苏打,大力均研究出来一些配招,但却不像阳刀那样,有黑子大佬,狸猫大佬等提出一系列指导思想,丰富,拓宽阳刀的可玩性作为四系迅疾阴刀玩家,以及各种所需装备日渐完善的情况下,根据四系阴刀特点,浅谈四系阴刀体系发展,想为正在迷茫的四系阴刀玩家,打开一道窗口!接下来进入正题:四系迅疾阴刀为啥玩的人少?第一,迅疾阴刀最大的致命问
前期招式阴(算是半吊子游龙?)
我是小乞丐,一个阳刀玩腻了准备玩阴刀的萌新,由于我大号养成歪脖子树了,而且也玩了两个多月了,感觉有些自己的理解了,于是开了个小号玩阴刀,阴刀前期确实牢,但是感觉上在锦衣卫开始有所好转,仅仅好转那么一点点而已,目前刚开波斯,第三套是我目前在用的,算是半个阴剑,金钟加石破防阳刀阳奇这类暴击伤害的,如果没有卷帘西风可以换寂灭刀法的招式,常山剑法主要是给寂灭刀上后手增伤的,而且还可以回春续航,图中大多出手
空空如也
也许宝藏只是换了个藏身之处