兵种神练觉醒
二半夜睡不着,总算把步兵觉醒完了。目前进度离2048差1万规模,陆续更新一下兵种神练战损,注意属性为重置后的!!!注:所有打的都是用500倍神速 和卡扫荡打的注:装甲装备有问题哦!我用的加特林,你们自己换迫击炮吧!懒得改了!2.20更新魔术2.21更新宇航2.21更新电磁2.23更新藤甲3.2更新长枪
手把手从入门到量子
一、参考文献:论坛精品贴。感谢各位大佬们的总结,能看明白精品贴的可以当我在这儿脱裤子放屁二、部分步骤夹杂个人习惯,如有优化望轻喷
记录旧日1亿米
运气好强化出两红,未来直接来了个克苏鲁八连杀,第九只克苏鲁战损54w不给我结算了,后续步行打到1亿米。没藏着啥好东西,依旧小刀神性物。#
终于啊。量子了
我靠,终于亮紫了,兄弟们。多长时间了都?
为什么我这里只刷出来杀戮之神
存档没了
今天一上线存档就没了
发育记录
2026.3.2游戏更新210版本了,前期在极限之上多了神炼,对于萌新提升很大,打满200星,尤其是未来、重骑、长枪的神炼技,下面内容有点过时了,仅供参考提几句注意的点,量子后装甲转未来的这个过程中,较新的认识是装甲过10m后即可转未来,简单做个资源差异对比,装甲过100m的优势是这段时间异兽和外域会高1 2k杀左右,神域可打前四神卡6000;未来过100m的优势是旧日的省规模和神主的提前,以及
目录
这就是个目录,方便萌新查各种攻略。萌新查找关键词:攻略,简单,兑换码,蒸汽,电力,电气,核能,试炼一、二、以模块划分的攻略 1、 2、 3、 4、 5、 6、 7、 8、(New)有没放的欢迎补充,有不支持放链接的也可以说一声,我给撤了。V1.0.12724.03.03————————————————————————————以防不熟悉和网络不好等情况,下边的留着了。
放置时代新手攻略(神话前的技巧总结)
前言:量子前发育推荐参考《手把手从入门到量子》,本文基于《【放置时代】精打细算(抠抠搜搜)的技巧总结》修改补充,帮助萌新少走弯路,提升发育节奏。1/18:更新了新手攻略1.1和2.0版,多倍离线会封号不建议卡。1.杀戮值与收益:每100杀戮值奖励有一次小幅度增长,每1000杀戮值奖励有一次大的增长。外域基础1麒麟;神域基础1麒麟/朱雀/玄武/青龙,2000+杀戮2麒麟,4000+杀戮3麒麟,6
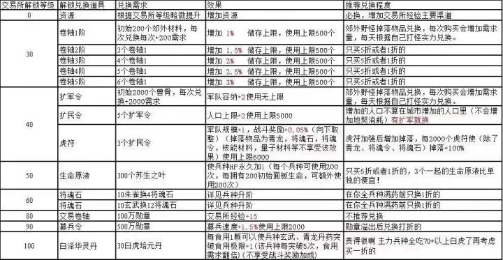
部分来自群聊的攻略(6)(杂项)
图一来自笑容大佬图二三四来自梦里大佬图五来自碎欲不武大佬图六来自岚大佬图七八九来自笨猫大佬新增如下徙云:广告券x5,升级次数为一,增加次数为0,有上限(60应该),无每日奖励,别点蒸饼饼:断裂之箭×1(旧日死亡人数上限+1%)升级次数为5,增加次数为3,上限为1,最大可拥有200。建议早点点个人对明日之辉点击推荐t0:杀心净化剂,杀卡,虎符t1:星变,募兵令,小刀,断裂之箭t
空空如也
也许宝藏只是换了个藏身之处