首页
排行榜
发现
动态
云游戏
PC 游戏
论坛
创作者中心
开发者中心
聚光灯 GameJam
发布
下载手机 APP
扫码下载
Android APK 下载
版本:v
App Store 下载
版本:v
下载 PC 版
Windows 版下载
版本:v
下载 TapTap
TapTap 手机 APP
扫码下载手机App
Android APK 下载
版本:v
App Store 下载
版本:v
TapTap PC 版
Windows 客户端下载
版本:v
综合攻略
加载中
【课表分析】2025年1月【白月魔女】
马上就是新的一年啦,先祝大家元旦快乐[表情_开心] 1月课表如下 1.聚乐第 2.1联队战 ~海边的战前合宿~ 先是合宿(纯任务和部分2~5倍经验),然后是活动副本 经验加成还是不错的,期间限定任务每天解锁一个,但是可以最后一天一次性完成,记得在【任务】中领奖励 2.2联队战 ~海边之阵~ 新刀 剑·丙子椒林剣 点送 3.新年福签 (下面是2024的,每年都差不多,登录就送,先送福签,要等8周年才
[攻略]国服3.6夜花攻略及稀有掉落
看到论坛很多人问就单独开一贴解答! 稀有掉落: 太阁左文字,大般若长光(日常不可获得) 日本号,不动行光,小狐丸,浦岛虎彻,岩融(普图可捞,锻刀炉常驻) 不那么稀有的: 老四花,蜻蛉切,御手杵等部分7.8图常驻掉落 平野藤四郎,厚藤四郎 另外,双倍经验刀如上图! 夜花每次的掉落刀都不一样,此掉落仅限国服3.6夜花 本活动为真实伤害,无需小判 仅王点会掉落刀,王点优/特胜必掉落刀 本活动难度非常低!
【进阶攻略】刀装选择、如何组队、实际机动计算
刀装 刀装选择 短刀 打击低,远程砸不掉敌军刀装——重步 无高速枪/白板可以跑过高速枪/即使带轻步也跑不过高速枪——远程 远程优先铳兵 8-3带投石 带轻步能跑过枪——轻步 带重步/铳兵白刃战削不掉3个刀装——等级不够 胁差 远程能打掉刀装——远程 优先弓兵,敌军远程多可考虑投石 防御低(敌军攻击非-1-1-1)——盾 带弓不能削掉2个刀装——等级不够 打刀 远程能打到刀装——投石 防御低(敌军攻
【攻略】人间无骨联队战(御岁魂)2024.4.25
◆虚拟伤害 需要门票(300小判) ◆队内全员经验一致,有誉有疲劳增减,但无经验加成 ◆在有队友存在的情况下,队长不会成为攻击目标(但薙刀可以攻击到) ◆队长重伤会强制回城 ◆直接战斗 无地图扔骰子无索敌无阵型选择 ◆只有最后一场掉落刀剑 (AS胜必定掉落,BC胜概率掉落) ◆掉落刀剑与SABC胜无关 ◆可以在进入下一场战斗时更换部队 ◆无法选择已战斗过的部队 (氪金道具采配可选择战斗过的部队) ◆
【攻略】秘宝之里~花牌收集阶段
与乐器收集阶段的相同点 ◆虚拟伤害,无特殊战场,需要门票 ◆除薙刀外,全队剩余刀剑≥2时,不会对队长造成伤害 ◆队长重伤/败北会强制回城 ◆强制回城获得玉数量变为1/4 ◆在活动结束后,乐器不会消失,玉会消失 ◆乐器可在【景趣】→【乐曲兑换】中换近侍曲 ◆全部奖励发到信箱 与乐器收集阶段的不同 ◆仅BOSS点可获得乐器 ◆乐器掉落率极低 ◆需选择路线 ◆敌军包括短刀、脇差、打刀、太刀、大太刀、枪和
中伤碰瓷流&真剑必杀攻略
♦Q:什么是碰瓷? ♦A:依靠【真剑必杀】打敌军 ★优点: ·不用修刀节约资源 ·可以越级战斗 ·演练场实测,碰瓷几乎可以稳赢高十级以上的极刀(我用的是极太极大太)(如果你脸黑,没触发真剑必杀那大概是对面打不死你,你也打不死他,另这种情况下是『败北』) (视频) ·BOSS打不死你,你也打不死BOSS可以试试 ☆缺点: 1.碎刀装(与6极短相比) 2.容易重伤(如果有枪的话)(如果没枪还受到伤害就
【课表分析】2025年3月【白月魔女】
3月课表如下 1.夜花 稀有掉落 不动行光、太阁左文字、浦岛虎彻、大般若长光、日本号、小狐丸 2.秘宝之里 3.限锻 鬼丸国纲 all500 4:00:00 其他获取方式:地下城(概率)、兑换所 拔丸 all 700 3:20:00 其他获取方式:联队战(必定)、兑换所(明年) 4.极化 丰前江 5.远征2倍 6.其他 景趣 惊蛰、春分、清明 新景趣 谷雨 特别提示 记得登录呀~ ⭐惊喜掉落⭐ 八
【攻略】文久土佐藩 陆奥守吉行特命调查 活动时间2周 真实伤害 真实伤害 真实伤害 【奖励】 一周目通关赠送二花胁差肥前忠广 二周目通关赠送二花打刀南海太郎朝尊 0氪靠免费步数和赠送的七福骰可以轻松拿到新刀和一套极化道具 tips:特命调查回想不需要把陆奥守编入队伍 【难度】 分为一周目难度和多周目难度 第一次打文久土佐藩或上次活动没跑完第一圈boss战,这次活动都是你的一周目 难度大约相当于
【攻略】江户城(京吉正宗)
◆该活动难度极低,且为虚拟伤害,需要门票 ◆战场类型为室内战,远程只有铳兵可攻击,马无效,大太薙刀只能攻击一个单位,还有部分战场远程都用不了 (具体战场介绍我的攻略合集里有) ◆很容易完全胜利s,为控花,如果均可以跑过胁差&一刀切,不建议带铳兵 ◆该地图非常适合刷樱吹雪 ◆地图不会掉落刀剑 ◆队中有物吉贞宗打败boss可以获得一把钥匙 ◆宝库一有物吉贞宗 ◆只要不是太非,每天给的门票可以拿到所有奖
【课表分析】2025年2月【白月魔女】
祝大家新年快乐呀[表情_开心] 1.特命调查 文久土佐藩 (我只是攻略的搬运工 2.江户城 3.锻刀 概率up 小龙景光 3:20:00 其他获取方式 8-1boss、日常锻刀、新年兑换所 限锻 石田正宗 all700 3:00:00 其他获取方式 対大規模戦強化プログラム 限锻 八丁念佛 all700 3:00:00 其他获取方式 戦術強化訓練 ~かぼちゃ大作戦~(概率) 4.远征2倍 5.经验
(2025.1.30更新)全刀剑获取方式(捞刀表) 刀帐顺序
详细盘点,这个更全 本贴一般月底更,日服新刀可看这个帖子,更新比较及时 2025.1.30更新了 道誉一文字 极·山姥切长义 2024.10.24更新了太刀·云生,以及太刀·八丁念佛、枪·人间无骨获取方式 2024.8.27 增加了九鬼正宗;石田正宗活动获取途径 2024.7.3 更新了 丙子椒林剣 2024.4.24 加了日服主线点送的刀,另孙六兼元5月限锻 2024.4.21 时隔一年我又更新
[攻略]纯新人用,名词解释向,帮助你看懂别人的攻略!(又名攻略链接合集)
本篇靠下的位置附有捞刀表。 我大致翻看了一下攻略区,认为这篇攻略对于新人来说是有必要的,因为玩久了的大家有一套专业名词,这对刚刚入坑或者想凭借攻略入坑的玩家很不友好,所以有了这篇攻略。 以及,本篇底下我引来一些攻略链接,点击可以直接进入。 (活动地图篇里,多数活动的解释下方引有其攻略链接,以作参考) [郑重提醒]禁止晒碎刀相关,请去看出阵——普通地图篇 第31条 一、锻刀与日常篇 新人入坑第一件大
【攻略】战力扩充计划
1.无需小判购买门票 2.不限次数 3.真实伤害(会碎刀) 4.击破BOSS点80次可以获得对应刀(在任务-活动任务领取) 5.活动有一套极化道具 6.战斗中退出游戏,下次上线可以继续战斗 以下『机动』=刀剑自身机动+刀装机动+马匹机动 在通常情况下就是编队页面显示的面板机动 举例: 乱舞8【极·博多】+2轻步兵·特上+18马 通常情况下 最大面板机动=147+10+18=175 街道战 马匹属性
总结了一下江户城走法
如果如果足够幸运,步数足够多,可以按照红线所标进行全部踩点。(见图2) 不过经过个人实践,蓝线所标路线更为普遍(见图3),按照蓝线的走法,基本可以保障走完在26左右(见图5) 实在步数特别少的可以按照(图4),可以保障在15左右。 且这些路线是最容易在你中途步数不足的时候直达终点的。请根据实际情况进行调整,按照图例标注大致前行。 希望婶婶们能有所收获。
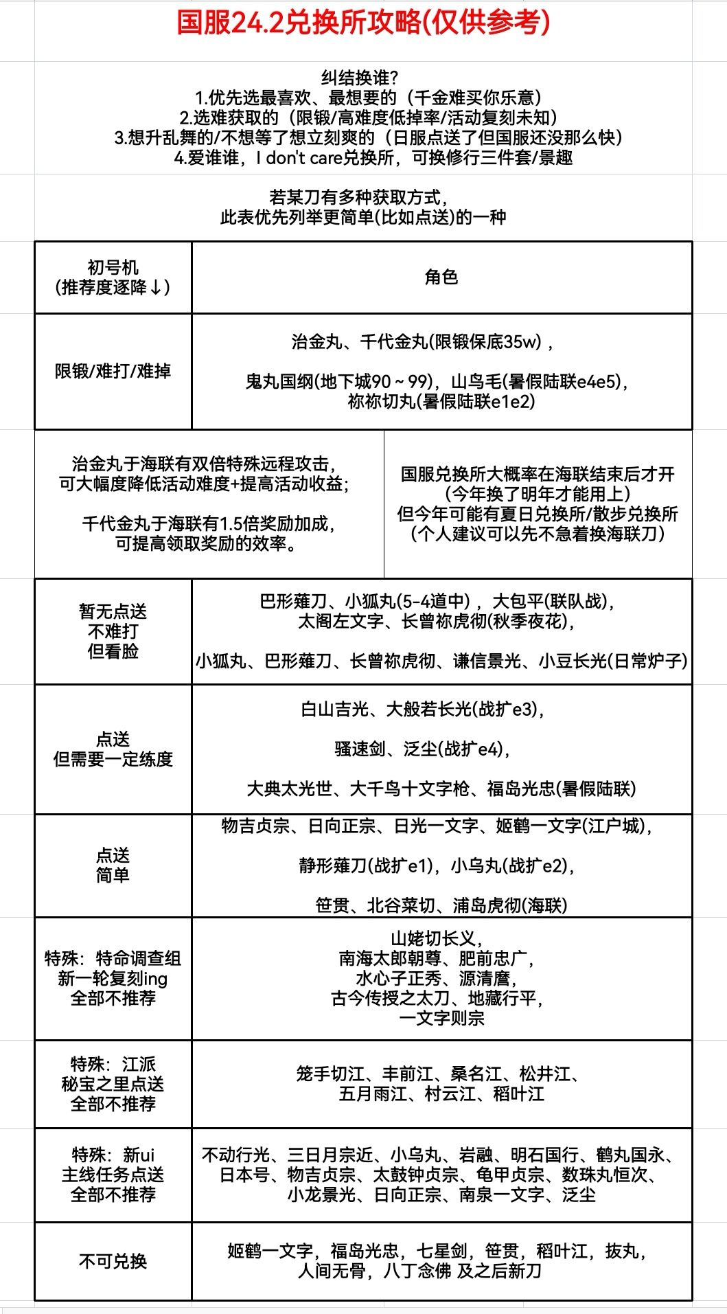
最新兑换所攻略(代发)
【高亮】【建议在兑换所结束前夕再决定换谁,尽量多看国日两服的课表安排】 兑换所是每年周年庆左右官方开放的一个福利活动 每年兑换所开启的前12天开始每日登录抽签,通过抽签一共可获得12张贴纸,加上官方送的9张,在兑换所开放时每个账号最多可获得21张贴纸 兑换所的开放时长约持续一个月 在兑换所中可以换到的东西: 每12张贴纸可换任一位当期兑换所里的刀男 每3张贴纸可换任一极化道具(纸笔/衣装/道具) 每
【已结束】1月16号丙子海联咸鱼表
重磅介绍本次点送枪儿子的大爹(灬ºωº灬)♩ 丙子椒林剑,重点啊,必肝的,错过了这次下次就不知道什么时候复刻了 还送海联常驻三位加成刀刀哦www(不用等限锻了好耶) PS:这次表做的稍微有点花里胡哨的() PSS:好像日服复刻了,是all700的限锻,这次千万补药错过啊 完蛋,大漏特漏,肝到治酱才发现遗漏了丙子的每阶段标记,抱歉抱歉,已替换放心肝(擦汗)(1.16)
【攻略】特命调查·聚乐第
稍微更新了一下 ◆真实伤害,消耗骰子,自己控制队伍前进方向 ◆【中断】审神者可回本丸,但该队伍将一直留在副本,不可进行其他操作,下次可继续 ◆【撤退】队伍回到本丸,下次进入从头开始,除非打不过,否则不要点 ◆『骰子』 不可通过小判购买,每天早上和下午5点恢复3个,可扔出1~6个行动点,不可购买 ◆『七福骰』必定扔出7个点 氪金道具,活动奖励,官方赠送 ◆『胜栗』可恢复未破坏刀剑、刀装(包括进图前的
分享一下这个好用的公式,在世界履历里找到的,小号一个十连三个薙刀,还有江雪和鹤丸,太棒了吧#刀剑乱舞online
【攻略】从今天开始努力全刀帐吧(下)已更完
海联是联队战~海边之阵 联队战是御岁魂的 我下面就不多说了 静形薙刀 日常池有,日常图不掉 南泉一文字 猫猫 前·江户城常驻人口,之后两次江户城都没有 战扩点送 8-3boss点掉落 日常池没有 打水仗三人组,联队战~海边之阵常驻刀,除了限锻就是海联 下次海联三振点送 千代贝壳1.5倍 菜菜送一个彩色贝壳 治金丸水炮兵打两轮(强无敌的技能,练级效率质的飞跃) 特命调查的刀,活动复刻按这个顺序 每一
【记录贴】自家本丸的地图捞资源偏好及效率测试~
为丙子屯资源,测试一些捞资源的普图,顺便记录一下自家本丸的进沟喜好。 计划测试的地图: 3图:3-2、3-3、3-4 4图:4-1(带路、不带路)、4-3、4-4 5图:5-3、5-4 7图:7-1、7-3 8图:8-1、8-2、8-3、8-4 测试过程在回复碎碎念,测试结果汇总在这里~ 8-4 不进boss点,最长过了木炭点回,测试12.5h,捞资源效率1652.4/h(木炭388.8 玉刚31
加载中