首页
排行榜
发现
动态
云游戏
PC 游戏
论坛
创作者中心
开发者中心
TapTap 制造
聚光灯 GameJam
发布
下载 App
下载手机 APP
扫码下载
Android APK 下载
版本:v
App Store 下载
版本:v
下载 PC 版
Windows 版下载
版本:v
下载 TapTap
TapTap 手机 APP
扫码下载手机App
Android APK 下载
版本:v
App Store 下载
版本:v
TapTap PC 版
Windows 客户端下载
版本:v
详情
评价
221
攻略
论坛
繁花似锦
热门攻略
综合
新手攻略
兑换码
🌸仙门有礼🌸礼包码大合集🎀+攻略精华📖+客服通道💌戳这里~
[表情_可爱]叮~欢迎━(*`∀´*)ノ亻!仙主大人来到神荒大陆~ [表情_星星眼]玲珑恭候多时啦,特奉上仙务府大礼包,助仙主大人早日逆袭! [表情_比心]速戳下方链接,开启您的绮幻修仙之旅吧! 🌸领取礼包码?看这里!🌸 sj6666 sj7777 sj8888 vip666 vip888 fh6666 fh8888 兑换方式:游戏主页面左上角【头像】-【设置】-【兑换码】 [表情_佛了]TapT
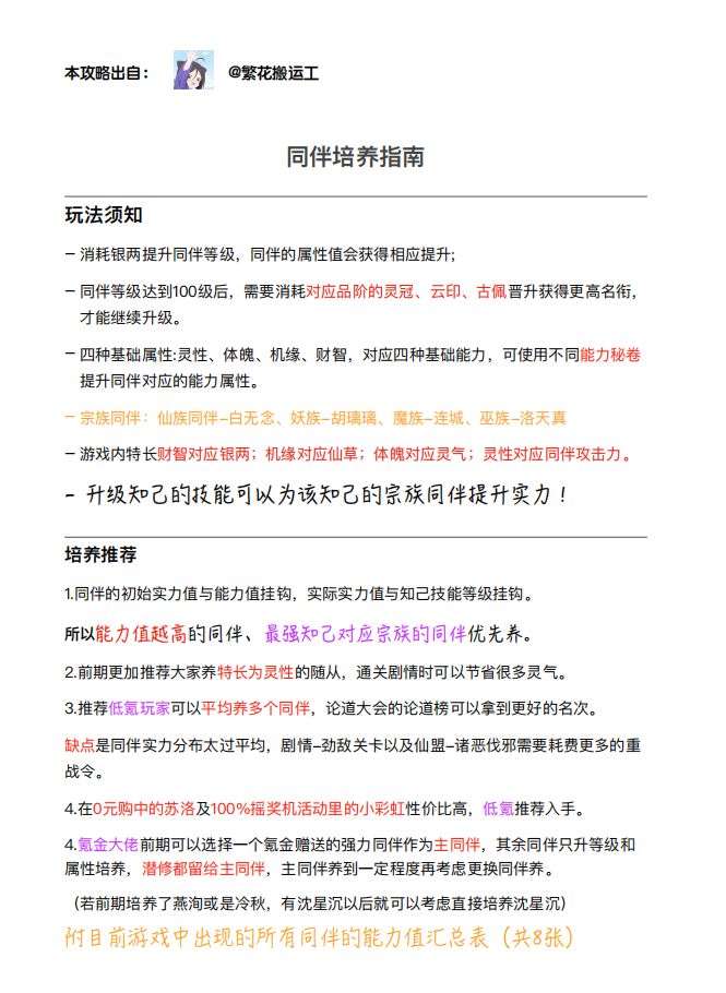
同伴培养攻略,磨磨蹭蹭好久终于肝出来了。 想说的话都在第一张图了! 纯属个人经验分享,如果有别的见解和看法按照自己的来就好~ 转发随意,转载需要我授权哦~有bug或其他问题欢迎留言! 后八张图是自己汇总的同伴表表,希望能帮到大家。
全部「综合」的攻略
全部攻略
秘籍
1 篇精选
4576
仙门
1 篇精选
4576
仙主
1 篇精选
4576
如何
维护攻略
?
申请成为论坛版主,
帮助开发者一起维护攻略
申请版主
以下内容更新时间:2024/8/1
仙门告示栏
仙门快报
知己图鉴
攻略合集
同伴随笔
新服公告
每月签到
仙裳鉴赏
仙裳鉴赏 | 荒雪刀影
仙主大人们好(๑>ڡ<)☆ 今天给大家带来的是「御灵竞速」限定套装——荒雪刀影~ 目前活动仍在进行中,喜欢的仙主大人千万不要错过哟! ❀❀❀荒雪刀影❀❀❀ 夜幕之下,漫天飞雪缓缓而落,寒风刺骨。 头戴银冠,容颜清丽,神态自若,独立于雪中。 她眼中闪烁着坚定的光芒,已决意要斩尽世间之恶。 所过之处,风雪为之变色,草木为之低头。
仙裳鉴赏 | 瑶海琉瓶「星芒预言」
仙主大人们好(≧∇≦) 今天给大家带来的是瑶海琉瓶「星芒预言」限定套装——星芒·星象师、星芒·观星师~ 目前活动仍在进行中,喜欢的仙主大人千万不要错过哟! ❀❀❀星芒·星象师❀❀❀ “暗夜将至,星辰将指引人们前行。” 她的指尖划过刻满远古符号的占星盘,仿佛能够穿透时光的壁垒。 她观察着星座的排列,感受着星光的强弱,聆听着星辰的呼吸。 缓缓闭上眼,捕捉着那些难以捉摸的预测信号。 她的每一句预言都是与
全部「仙裳鉴赏」的攻略
仙姿影像
00:20
仙裳鉴赏 | 玄幽赤蝶
清香肯以无人减,幽艳惟应有蝶知。 「圣灵试炼场」仍在进行中,参与即有机会获得限定套装:玄幽赤蝶!
00:55
仙裳鉴赏 |「白无念生辰」愿望系列
若似月轮终皎洁,不辞冰雪为卿热。 瑶光宗便是你的家。 「白无念生辰」愿望系列仍在进行中,参与即有机会获得限定套装:香雪忆华、白无念-千山霜华!
全部「仙姿影像」的攻略
已经到底了
论坛
活动
前往 App Store