首页
排行榜
发现
动态
云游戏
PC 游戏
论坛
创作者中心
开发者中心
TapTap 制造
聚光灯 GameJam
发布
下载手机 APP
扫码下载
Android APK 下载
版本:v
App Store 下载
版本:v
下载 PC 版
Windows 版下载
版本:v
下载 TapTap
TapTap 手机 APP
扫码下载手机App
Android APK 下载
版本:v
App Store 下载
版本:v
TapTap PC 版
Windows 客户端下载
版本:v
综合攻略
加载中
来自900W战力玩家的宠物理解学到就是赚到
今天来讲点宠物的进阶内容,后面会再做一篇关于PVP的,因为目前来讲宠物还是为了提供属性给人物进行PVP的。由于之前内容都较为硬核且宠物本身有些问题新手也不好理解,故本篇内容以群内常见的问题用Q&A的行式进行讲解。 Q1:什么时间开始做宠物? A:由于宠物前期对面板的提升较为有限且需要成体系才能发挥实力,因此对于0氪小氪玩家,可以考虑前1个月或者2个月不操心宠物,专注攒资源,存经验和球再进行合
活动-地精攻略!(9月地精又来袭)
真神:榴莲骑士 不能带闪避装备,靠榴莲技能反伤地精。获取渠道:元素神殿 次神:狂战士 靠闪避疯狂攻击,需要带闪避装备,和榴莲冲突。有榴莲带榴莲,无榴莲带狂战士 优秀英雄:铸造师、女娲、虎先锋、鲁班、李白、冰姬 铸造师一技能给队友加冰圈,持续攻击地精 备选英雄:魔剑、许仙、敖广、阿波罗、女巫 这是冷却短的元素英雄,元素各算各,就算带同元素也不影响 根据自己拥有的英雄搭配,以上英雄适合平民,由于我自己
童话大乱斗——零氪攻略(必看)
金币活动是四天,纹章活动是三天,七天一轮回。 第1、2、3、4周的金币活动分别是契约骑士、擎天大圣、霜语冰姬、魔剑领主。 第1、2、3、4周的纹章活动在上一个金币活动结束后增加上次金币活动英雄的纹章。 第四周结束后,第五周开始契约骑士金币活动,四周一轮回。 第一周金币活动 第一周金币活动不建议屯金币,因为要发育推图。金币招募消耗能做几轮算几轮,做不满四轮不勉强。零氪不建议花钻石争夺排名,还是有计划
来自老区智慧的结晶,关于英雄强度的深度分析!!
由于目前很多新手玩家对英雄强度有一些盲目的认知固出此篇来和大家介绍和理性探讨讲解目前英雄的强度情况。首先先说个结论不是氪金英雄才强!金币英雄和某些圣影英雄也很强!!不要存在误区!而且不同氪度玩家也不要都追求同一套阵容由于资源后期的不够用导致发育的畸形。这里的PVP指的是阵容成型后同发育的情况下的表现(因为PVP系统没有具体伤害排行这里为老区讨论过后的主观感受),PVE站桩测试是同练度下(转职后英雄
宠物攻略1.0
如何合出一个满资质的橙宠? 总共有四个步骤(比如合巨龙) 1、准备材料:合出一个满资质巨龙大概需要准备1400个宠物球,600次融合所需要的宠物经验。这是最低品质白宠合到满资质橙宠所需要的材料。要是有几十个、上百个超级球,上面所需要的宠物球和宠物经验材料都会降低。 2、抓胚子:先用宠物球抓白宠水蛇资质胚子,抓的时候边抓边合。 先用宠物球抓够八只白宠水蛇资质胚子(后面讲白宠资质胚子)抓到的白宠水蛇资
童话大乱斗——资源获取与使用(必看)
红水晶:主要用于解锁队伍人口。 获取途径:每周任务*1、通过守护之灵*1、神秘商人199钻石*1(每日晚上八点)、每日18元充值*1、每日精选299钻石*1、特殊节日活动。 注:解锁到队伍十人口,红水晶就没用了,前期卡关可以购买。 绿水晶:主要用于解锁训练营右边属性。 获取途径:等级礼包和新手七天每日礼包、还有购买特权卡可获取少量,绿水晶材料礼包、每周丰碑挑战扫荡和擂台挑战积分奖励可获取大量。注:
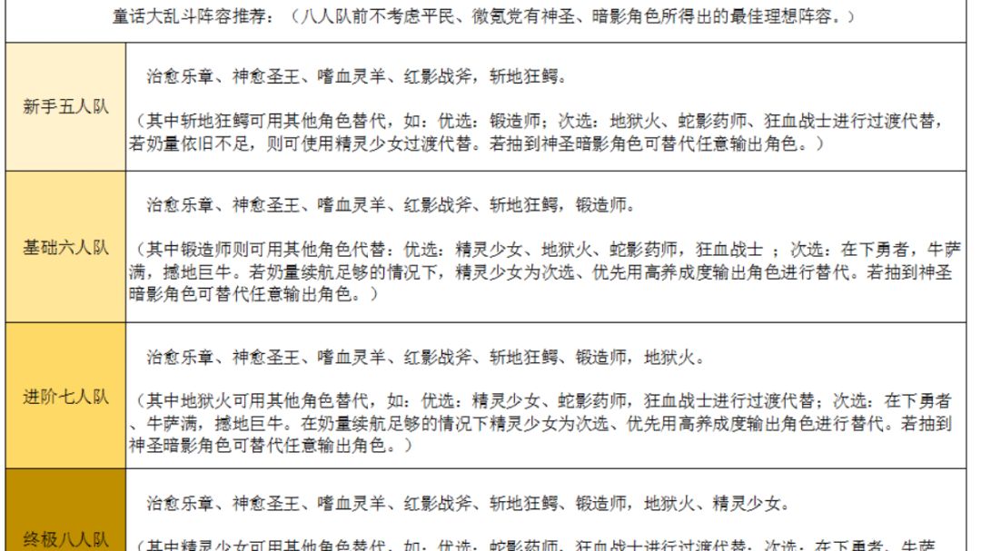
童话大乱斗——英雄强度推荐(必看)
T0 魔剑 无头 女娲 句芒 黑猴 T0. 5 光矛 冰女 兔子 白蛇 许仙 敖广 T1 双刃 魔女 猴子 国王 T2 契约 棺材 吸血鬼 野猪 神灯 魔剑:常驻最强英雄,“ 裁决之刃 ”技能cd很短,释放频率很高(推荐转职) 无头:群体最强英雄,在满级纹章的情况下大招持续时间很长,伤害也很高(推荐转职) 女娲:一技能四种效果随机一种伤害而且伤害挺高,大招也有控制比较适合打辅助,目前没出转职强
宠物攻略
1、宠物获取 在宠物岛内击杀怪物,有概率出现可以捕捉的宠物,消耗宠物球捕捉宠物。 2、宠物品质 宠物分为白、蓝、紫、橙4个品质,可以通过融合提高宠物的品质(如上图) 3、宠物分解 分解宠物可以获得宠物印章,宠物印章可以在宠物商城购买各种宠物相关道具。 4、宠物资质 宠物品质越高,资质上限越高,每种资质都可以通过药剂提升1次,资质影响每次升级增加的属性。 5、宠物融合 注:宠物融合也叫“ 合宠 ”才
童话大乱斗——微氪攻略(必看)
金币活动是四天,纹章活动是三天,七天一轮回。 第1、2、3、4周的金币活动分别是契约骑士、擎天大圣、霜语冰姬、魔剑领主。 第1、2、3、4周的纹章活动在上一个金币活动结束后增加上次金币活动英雄的纹章。 第四周结束后,第五周开始契约骑士金币活动,四周一轮回。 第一周金币活动 第一周不建议屯金币,因为要发育推图。金币招募消耗尽量做满四轮,差点金币就买上右图片这100钻石和500钻石礼包,1000钻石要
从入门到入土的极简攻略(精简版)
该攻略致力于为萌新避坑。(因字数受限,所以进行一定的简化,如果有不懂的可以在评论区问我。) 1、抽卡时除了圣影用三倍抽卡,别的角色一律一倍。 2、金币请在金币周使用,可以参与周活动。 3、红水晶建议每晚八点去神秘商人处购买。 4、前期角色不多时,国王,红影,灵羊,勇者这四个卡是不错的选择。 5、强度榜 限定:魔剑>猴子=契约>冰姬 常驻:光矛>月兔>棺材>猪猪=吸血鬼>老登 活动:双刀(已绝
【新手攻略】【阵容推荐】+【抽卡攻略】+兑换码
一、【阵容推荐】 [表情_微笑]原则上必带: 前四个必带,后三个等待 [心动小镇_点赞]1.【圣光系】契约骑士 活动获取(又疼又硬,防御恢复输出) [心动小镇_点赞]2.国王(新手战神,范围法阵治疗40级有控制) [心动小镇_点赞]3.灵羊(易得顶级辅助,弹射治疗加攻加攻速) [心动小镇_点赞]4.红影战斧(累计登陆可得,拖拽控制,高输出频率和伤害,技能范围大) [心动小镇_点赞]【圣光系】猴子#发现好游戏
玩一周充了一千多,对新人建议(真实)
#童话大乱斗 #童话大乱斗运气王 #浅评一下 刚开始是从tap推荐里面看到这个游戏,主推挂机轻松,然后我就入坑了。 玩了一周了 充了一千多,我相信我说的话具有一定代表性,我在这区基本样样都是霸榜第一。 1.游戏可玩性3分(满分十分): 游戏可玩性一般,挂机游戏基本都这样,不充钱就卡关很久很久,每日白嫖的道具简直毛毛雨,挂机基本零提升,就算你挂机二十四小时除了用不完用不出去的肉、矿、木材以外基本0
我在童话的发展史(含攻略)
24年11月23日开始接触这款游戏,刚开始排名很靠后,很多资源都拿不到,第一次金币活动(契约),直接没捞到东西[表情_惊恐] 攻略:每周7天,前四天金币活动,后三天钻石活动。 金币活动:限时福利只买免费的,前期冲榜不勉强,比不过氪佬,抽3万6金币,把四轮奖励拿满就行。 钻石活动:限时福利买100档和500档,钻石活动需要囤心愿钥匙和恶灵本源,一个钥匙100分,一个恶灵本源是90分,钻石活动能抽到2
01:18
通话大乱斗
好玩的游戏#童话大乱斗 #童话大乱斗运气王 #童话大乱斗攻略
最全宠物指南🧭——从入门到精通
更新时间🗓:2025/1/24 宠物系统到现在差不多一周的时间,从宠物技能到融合玩法再到底层逻辑,老舅也是到现在才算玩明白,第一时间把攻略分享一下[表情_举手] 希望大家也多多分享自己的心得,帮老舅查漏补缺,新玩法离不开大家的踊跃讨论与解析[表情_加油] ——————————————————————— 主宠推荐:顶氪变异巨龙,大氪巨龙海王火女,中氪极冻领主,小氪女皇峰,零氪幽灵统领 内圈宠推荐:
来自700W战力玩家的资源分配理解!钻石篇
一直想做一个攻略给这个游戏,想过很多方面但是最终还是觉得先做一个较为深度的资源利用性攻略更为实在,希望能帮助到正在成长中的你尽量少走弯路。其中有一些资源的详解写给一些喜欢弄清楚原因的玩家,如果想看结论直接看每个资源后的总结即可。 钻石篇:钻石是这个游戏我认为最良心的系统!钻石可以买目前除了限定英雄碎片以外的一切资源,从另一方面讲也可以说一切皆可白嫖!!这也就是这个游戏0氪能玩的原因。 PS:当
装备攻略
左三件装备词条有:暴击,暴伤,攻击,血量,攻速,吸血 右三件装备词条有:闪避,攻击,血量,防御,移速 左三件词条推荐:暴击>>暴伤>攻击或者攻速(吸血必带一条) 暴击100%之前,有暴击选暴击,暴击达到100%,暴伤优选,后期装备只需要有一条吸血词条足够 右三件词条推荐: pvp:闪避>攻击≈血量>>其他 pve:攻击>血量>闪避>>其他 套装推荐:暴怒+裂天,伤害最强套装 前期50级和60级装备
谁说平民不能玩宠物系统,攻略!
本次宠物活动我只氪了30块的紫色统领,后面经过计算影响不是很大,可以忽略不计。 这是我玩了4天的结果,大家可以发现宠物攻击力其实不比英雄差多少的。 那么该怎么做呢? 我的做法是搞一大堆30级宠物站擂台加战力,都是平民了你还想搞什么满值宠物,前期就是要量,而不是质。这样你的主宠物攻击力就能加很多。 对于攻击力加成其实也有小技巧,我发现公告所说的内圈有50%的属性加成,其实真正加的只有攻击力和血量,所
【新手攻略】全网最全最细-角色强度/阵容抉择 顶级理解
角色强度分析: 1.最强T0系别?毋庸置疑的是拥有最高加成属性的暗影类与神圣类角色,所有系别对其生效(英雄每五级提升系别类英雄强度5%的成长属性,三系均对这两者生效) 2.神级T0 :治愈乐章 唯一一个与暗影、神圣相媲美的角色,不仅仅是其治愈手段突出,更拥有复活队友与解控的能力是当前版本当之无愧的T0辅助。 3.当前版本角色现状:目前还未能做到百花齐放的情况,由于boos攻高血厚为游戏主体攻克目标
加载中