首页
排行榜
发现
动态
云游戏
PC 游戏
论坛
创作者中心
开发者中心
TapTap 制造
聚光灯 GameJam
发布
下载手机 APP
扫码下载
Android APK 下载
版本:v
App Store 下载
版本:v
下载 PC 版
Windows 版下载
版本:v
下载 TapTap
TapTap 手机 APP
扫码下载手机App
Android APK 下载
版本:v
App Store 下载
版本:v
TapTap PC 版
Windows 客户端下载
版本:v
芯片攻略
加载中
新手攻略,比红芯片还好用的金芯片
00:58
47芯片新打法(录像15838)
核心打法是通过芯片狙击指令来让4号位角色再动,也就是德华每回合都能叠2次[表情_星星眼] 注意:芯片不能是5级,5级只能调技能,没法每回合都动。 缺点:得上全部破甲才行,黑虎打低抗怪几乎0加成 优点:因为狙击不用装输出身上,所以输出还能装其他强力的芯片 下面是攻击顺序 一回合群攻(弱, 二回合回血, 三单体(强, 四群攻(强, 1,5,9,13,17,21,25,29群弱 2,6,10 ,14,1
01:27
深渊123
深红配荧火如意和复仇芯片,攻坚每回合都能满盾,可惜对面攻击太变态,满血满盾防御也抗不住。
朱雀芯片&阵容仅供参考
五号位腐朽六号位狙击,游侠连协同排调用四号朱雀两次同时调用六号位狙击后狙击调用四号位一次,然后再动攻击一次调用六号狙击攻击触发连协再次调用四号位,然后特十白蚁调用四号位一次,同时调用五号位攻击触发腐朽连协六号位攻击一次触发连协调用四号位攻击一次,然后白蚁用道具再次使四号位调用一次,最后就是自身攻击一次
攻略:战车搭配芯片攻略
【攻略】芯片副本的群友攻略
😃😃😃
一分钱不用花的芯片和万年高价的高级生肖
一张赛季转化图36元子,现在又开始搞赛季轮回,意思就是嫖满几个轮回后芯片都可以免费嫖到,所以芯片上花一分钱都是亏的,跟蓝图一样,高级生肖还不如白送的ss套装,还万年648元子一个,我看谁还要再买高级生肖[表情_吃瓜],这平衡性跟没有差不多,平民玩家切记,嫖就行了[表情_斜眼笑][表情_斜眼笑][表情_斜眼笑][表情_斜眼笑]。
芯片
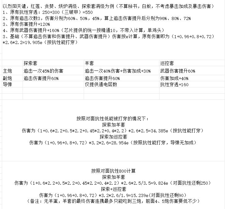
发现很多人不清楚芯片精通/抵抗,xx增伤/减伤的计算方式 武器全面精通,全面就是指携带者的所有武器 主炮精通,只针对携带者的主炮 抵抗同理 以5级质朴为例,武器全面精通+5,看图介绍,对应40%,也就是提升40%伤害(独立乘算,注意,此武器伤害非武器面板上的那个概念,官方不严谨),同时所有武器攻击时加15暴击 而生命增伤和护甲增伤共同存在且数值相同时,像质朴,就视为提升50%伤害(独立),伤害倍率
芯片-自设1
灭绝(s,无限制) 我方全体,造成伤害时,附加重伤,持续2回合(除装备者外限一次) 我方全体,附加重伤时,若目标已有重伤,则重伤叠层加1(持续时间不变),当重伤叠层达到3时,移除所有重伤并对目标附加禁疗,持续三回合 我方全体,对有重伤及禁疗的目标造成伤害时,伤害提升16%/20%(叠层二)/25% 当敌方受到重伤/禁疗的目标恢复生命值时,将恢复量的75%/100%施加给装备者 轮次开始时,若敌方前
已经到底了
加载中