• 首页
  • 排行榜
  • 发现
  • 动态
  • 云游戏
  • PC 游戏
  • 论坛
  • 创作者中心
  • 开发者中心
  • TapTap 制造
  • 聚光灯 GameJam
  • 发布
下载手机 APP
扫码下载
Android APK 下载
版本:v
App Store 下载
版本:v
下载 PC 版
Windows 版下载
版本:v
下载 TapTap
TapTap 手机 APP
扫码下载手机App
Android APK 下载
版本:v
App Store 下载
版本:v
TapTap PC 版
Windows 客户端下载
版本:v
login

农场攻略

加载中
【新手攻略】农场祈福篇截图
【新手攻略】农场祈福篇
更新于:2026年2月4日 本帖分为四部分 1.祈福介绍; 2.词条种类; 3.霍掌的词条推荐; 4.洗练方案。 第一部分:祈福介绍 祈福一共可以有7个词条,第一次开启祈福,初始状态只有一个格子,格子数量会随着农场等级升高而逐渐解锁,每解锁一个格子,都会使出现高品质词条的概率提升。在8个格子都解锁后,可以花费100香火对8个词条进行一次洗练,此时8个词条同时刷新,如果出现好词条,可以锁定
@ 子兮
9864
2026/2/18
已经到底了
加载中
下载手机 APP
扫码下载
Android APK 下载
版本:v
App Store 下载
版本:v
下载 PC 版
Windows 版下载
版本:v
下载 TapTap
TapTap 手机 APP
扫码下载手机App
Android APK 下载
版本:v
App Store 下载
版本:v
TapTap PC 版
Windows 客户端下载
版本:v
login
武侠大明星icon
武侠大明星
6.1
轻度Roguelike解压国风
前往论坛
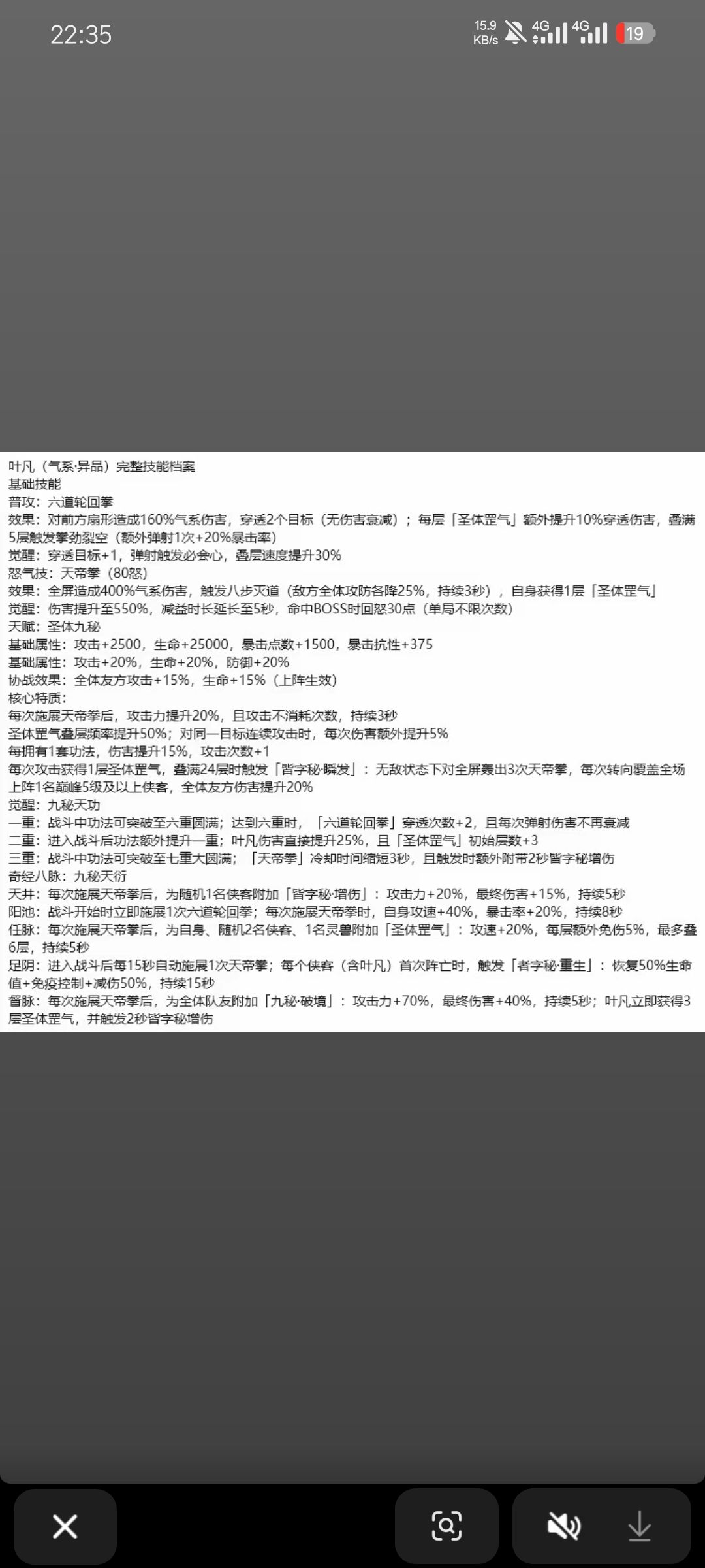
新气异叶凡技能介绍截图
新气异叶凡技能介绍
抖音刷到的,不保真
@青淮
16 赞
·
23 回复
05:38
掌命推图的快感叶凡给不了…截图
掌命推图的快感叶凡给不了…
掌命的流畅感其他角色给不了吖!3600万战力,87-2,感觉还有余力,到88应该没问题
@User754624692
3 赞
·
12 回复
【微氪党攻略】叶凡抽取建议截图
【微氪党攻略】叶凡抽取建议
「此贴仅讨论0氪微氪视角」 一、叶凡强度 经测试,0脉叶凡做主C的情况下,不论是推图,打BOSS,都远不如掌霍,但pk远强于掌霍。 1脉多了队友buff,但是对自身无提升,因此实战表现可以完全参考0脉。 2脉以上开始对自身有提升,但是想要二脉对大多数人来说至少要氪进去几百块了,本帖只面相0氪微氪,所以这里不再具体讨论。 现在PK是绝技的版本,基本上谁先释放绝技谁就赢。叶凡之所以PK比掌霍强
@子兮
24 赞
·
146 回复
在美团,262拿下一个命脉之魂截图
在美团,262拿下一个命脉之魂
一个战令加5天30元。拿到两次日榜第一,两次日榜二、三名,一次日榜第四。 最后总榜是第二名,遥遥领先第3名。 最后为了补一个累充奖励,花了12元买了一个职业特卖的珍珠。实际上没有必要。 有趣的是连我一分钱都没花的小号都能拿到总榜第六,美团根本就没有人争啊。 总结一下就是,这次圣诞活动花了262元拿下一个命脉之魂,两个自选极品侠忆。还有一堆乱七八糟的道具。比物华天宝活动都还要便宜,收获满满!
@Richard
6 赞
·
29 回复
03:52
谁说叶凡推图不行了截图
谁说叶凡推图不行了
白板叶凡带一击首通85-3视频,叶凡打法属于阵地流派,遇强则强,功法上洗髓经叶凡不间断变身,听说不上洗髓经,只上双风也能不间断变身,看这气势,一堆的太极图排山倒海地推进。我这个大号就一个一击,当时我小号用掌命首次过这个图时全队是3个一击,白板叶凡推图不弱掌命,吊打霍东阁。主气的玩家还在犹豫的赶紧抽个白板吧,这叶凡太好玩了[表情_大笑][表情_大笑][表情_大笑]
@周伯通
1 赞
·
35 回复
00:24
【新手攻略】气神兵5星后要不要升6,升的话提升有多少?截图
【新手攻略】气神兵5星后要不要升6,升的话提升有多少?
先看帖子后看视频,点右侧小箭头展开。 本贴重点讨论气神兵从5星到6星能给我们带来多少提升。 以下为具体分析: 一、从5到6增加了哪些东西? ①攻击30% 到 35% 防御40% 到 47% 破防40% 到 47% ②触发气神兵时,每次攻击增加5%伤害,持续5s(非独立乘区) 二、「②」中的提升怎么理解? 如视频中两个片段所示,在有双疾风的情况下气神兵触发期间出手次数为: ①第一段是刚刚调息完
@子兮
22 赞
·
36 回复
叶凡不弱啊,咋那么多人吐槽截图
叶凡不弱啊,咋那么多人吐槽
先说说我的配置,主C是韩力,副C西门,气系算是挂件,叶凡是一脉链接的掌命。 首先PK一脉叶凡吊打掌命,现在的版本异侠客都是侧重于PK的,从西门开始抛开绝技这种外在因素,异PK都是吊打宗师的。我之前是西门主C后面转的韩力,当时过渡的时候反复测试,发现他俩PK表现是差不多的,但是现在如果看伤害占比的话,叶凡是远强于西门的,如果这样换算,叶凡>韩力=西门,掌命就更没得比。 推图我连续测试了3把,分别是主
@颜值炸裂的单机大神
1 赞
·
22 回复
4-7毕业啦!「附特殊词条表」截图
4-7毕业啦!「附特殊词条表」
恭喜“工龄”500天的词条打工人正式退休~ 贴一下每个格子会出的特殊词条 (更新于2026年2月4日) 第一格:无 第二格:蓄力速度增加1~10% 第三格:撕裂伤害增加1~10% 第四格:会心伤害增加1~10% 第五格:治疗、护盾强度增加1~10% 第六格:攻速增加1~10% 第七格:暴击率增加0.1~1% 第八格:伤害加成1~10% 注:2026.02.03游戏更新后,新增了第8格,产出特殊
@子兮
21 赞
·
89 回复
02:25
新幻境配合厚积薄发带来的毁天灭地伤害截图
新幻境配合厚积薄发带来的毁天灭地伤害
注意看视频中最后10秒的那波绝技伤害从200万亿直接飙升到600万亿!没错这400万亿的伤害全部来自于必爆的两发功法吃满的绝技!这还是没触发霸刀连击也没有绿瓶子暴伤和新神兵加成的伤害,不然就是800万亿起步上到千万亿不封顶的毁天灭地伤害!这个新幻境一出我就知道要起飞了!之前发过两个关于彩色玉佩技能厚积薄发配合绝技打出的爆炸伤害攻略,具体的在这就不重复了可以点头像去看那两个攻略文章,这里主要聊聊新幻
@TATE
4 赞
·
25 回复
【新手攻略】绝技系统分析截图
【新手攻略】绝技系统分析
本篇通过列举现有信息、疑问解答、给出建议三个方面对绝技系统进行分析,省流直接看最后。 现有信息 绝技系统,有四点值得注意: ①绝技提供的数值,无需装配,全侠客生效(图1); ②橙绝和红绝境界突破后可以提供局内增伤,红色一重起步,橙色二重起步(图2、3); ③红绝需要解语花兑换,橙绝可以用解语花和荡剑宝牌兑换(图4、5),根据①可知,被红色替换下来的橙色绝技也依然可以为上阵侠客提供增益,所以两者
@子兮
82 赞
·
157 回复
热门游戏论坛
我的花园世界icon
我的花园世界
36 万关注
香肠派对icon
香肠派对
4312 万关注
心动小镇icon
心动小镇
3750 万关注
使命召唤手游icon
使命召唤手游
1943 万关注
大千世界2icon
大千世界2
8.3 万关注
三角洲行动icon
三角洲行动
2674 万关注
诸神皇冠icon
诸神皇冠
109 万关注
网易在研大世界游戏icon
网易在研大世界游戏
2.9 万关注
查看全部
主题设置
关于我们开发者工作机会产品建议和反馈状态页
认证品牌资源推广中心资源置换服务侵权投诉
服务协议隐私政策聚光灯计划
© 2026 TapTap
营业执照沪 ICP 备 16012525 号沪网文(2025)0236-071 号

增值电信业务经营许可证:沪 B2-20170322 B1-20204119

内容安全算法 网信算备310112119986605230015号 个性化推送算法 网信算备310112119986602230017号 TapSight 智能问答助手算法网信算备310112119986601240015号

易玩(上海)网络科技有限公司

公司地址:上海市静安区灵石路 718 号 B1 北楼

注册地址:上海市闵行区紫星路 588 号 2 幢 2122 室


投诉举报邮箱:kefu@taptap.com

icon
沪公网安备 31010602009551 号
icon
违法信息举报电话:021-60727072 转 3003
icon
网上有害信息举报专区
icon
上海辟谣专栏