首页
排行榜
发现
云游戏
PC 游戏
动态
发布
论坛
TapTap 制造
聚光灯 GameJam
开发者中心
创作者中心
下载手机 APP
扫码下载
Android APK 下载
版本:v
App Store 下载
版本:v
下载 PC 版
Windows 版下载
版本:v
下载 TapTap
TapTap 手机 APP
扫码下载手机App
Android APK 下载
版本:v
App Store 下载
版本:v
TapTap PC 版
Windows 客户端下载
版本:v
综合攻略
加载中
【游戏攻略】免费获得1万+钻石的正确姿势!
各位领主大人们晚上好,感谢各位领主大人关注《战火与秩序》的官方微信公众号,这里不光有游戏公告,资讯和攻略,更会不定期的发放游戏内丰厚福利! 下面小编告诉大家一个如何获得大量钻石及丰富道具的超级攻略!绝对不忽悠! 怎样获得免费钻石?! 1. 完成部分重要任务即可获得钻石奖励; 2. 第一次加入联盟即可获得钻石奖励; 3. 在世界中采集宝石矿洞,可以获得钻石奖励; 4. 在限时活动中可获得大量钻石奖励
【游戏技巧】完美压秒进攻,上演敌对联盟大溃败!
压秒是战火与秩序独有的“真实战斗过程”带来的玩法。 游戏中,你会发现,你去进攻别人的时候,战斗需要延续一段时间,一般这个时间至少是5-10秒,并且这个战斗过程可以实时查看。 那么压秒就很好理解了,就是你和盟友同时攻打一个目标,调整自己部队到达目标的时间,让大家几乎同时到达敌人处,所有盟友的部队就会陆续加入正在进行的战斗,合兵一处攻打敌人。 那么有这么个问题,当几个盟友离对手的距离各不相同,如何调
【游戏技巧】干货分享,装备属性一目了然!
各位《战火与秩序》的老司机们都知道,“熔炼装备”是提升战力不可缺少的环节,但是每次熔炼装备的时候都要一个个点开对比属性是个比较麻烦的事情,对于主页君这种脑容量有限看了下个装备忘了上一个装备的人来说,更是百感捉急!但是在我们广大V5的领主当中有人做了装备对比表之后,这个问题就迎刃而解了,主页君不敢独吞,拿来分享给大家~话不多说,装备对比图走起! 请大家保存后也分享给身边的小伙伴呦~ 小编熔炼去也!
【游戏攻略】1-35级完整版的资源升级大全
各位领主大人们晚上好,今天小编为大家带来了最新的城堡1-35级完整版的资源升级大全,大家开始整起来吧!
【玩家分享】1-35级兵营升级资源耗费表
各位领主们晚上好,本次游戏攻略版块小编给大家找来了详细的1-35级兵营升级资源耗费一览表,领主大人们就不用四处去寻找啦,收藏本文章即可! PS:感谢领主“武装分子”的无私分享~ 以上内容由玩家分享,仅供参考!
【游戏攻略】新手领主大人,这几招你要记好!
很多刚刚接触到战火与秩序(war and order)的朋友可能还处在新手的摸索期,为了让新手的领主大人们少走弯路,小编特意给新手的领主大人们奉上了几招小攻略: 保证前期基础的升级材料作为各种建筑升级基础材料的粮食和木材,数量一定要保证,所以在前期的建设中,一定要注意农场和伐木场的建设,并且及时升级和收割,这样其他建筑在后期的升级中才能更加顺利; 如何进行学院研究?各位领主大人可能已经注意到了,在
【玩家分享】野外最强怪的正确姿势!
想必大家对野外的怪都不陌生了,战胜它们会掉落一些资源包和实用道具,等级越高实力越强的怪掉落的东西也越好,而且首杀还有丰富的奖励!低等级的野怪大家都能轻松挑战,但是对于高等级,实力强悍的Boss级怪来说,打起来就很痛苦了!小编搜集了一些打高级怪的实用技巧,希望对小伙伴们能够有一些帮助! 废话不多说,老司机开车,坐稳!!!1、1~10弱弱的怪,只要你不是全都2级骑兵的玩家都可以轻松碾压; 2、11~1
所有兵种居量劳最高资别,如5,6级搭配我者57级搭配时此类推 2.根据模查到的敌方的兵力及兵种情况,预估己方是否后可以被打击到,如果会,建议信排带少量的低级别的炮灰人12报法),扛住伤害: 3此种战法,战法需要骑头在边路。己方兽骑直插敌方的后排法师,该种战法关键是己方灵法保证强力的输出打掉对的骑,如果不能由于已方右区战力单薄,已方的兽少将有全军等无的放险 6切记不能用人骑代势养特债用这个战法,经过测试人骑在敌方人骑被火解,优先攻击敌方的人步,天使,而不是后排人法。压秒素养和意识1,指挥说话时,所有人禁止说话2,执行命令时,反应迅速,回复迅速3,听指挥!听指挥!听指挥!压秒大概步骤1,确定目标2,发送目标位置3,向指挥报到达目标的行军时间4,指挥会指挥时间最长的一个人出兵5,其余人员自己同步第一个出兵队伍的行军时间压秒注意事项1,报时间的时候,注意按照事先配好的队伍报时间2,指挥让谁撤兵,立刻执行,执行完成,扣13,报时间,只报一次,速度要快4,盯紧联盟战争内大部队的时间5,即将到达目标时,一定要注意联盟聊天频道, 看指挥是否会发送撤退,或者加速,等命令,同 时自己也要注意观察目标状态,是否有协防,或者 开壳破壳坑兵 跳盟 三秒回兵6,自己行军时间和大部队平均时间快,或者比第一个出兵行军时间快3秒以上的,超出3秒的,自己撤回,不要让指挥提醒7,慢了的,自己算什么时候加速,或者撤回8,第一个出兵的 不要每次都让指挥给你说扣1,出发,以后改成艾特谁,“@****出”谁就是第一个出兵 ,指挥说加速秒进,所有人!3秒内必须到达目
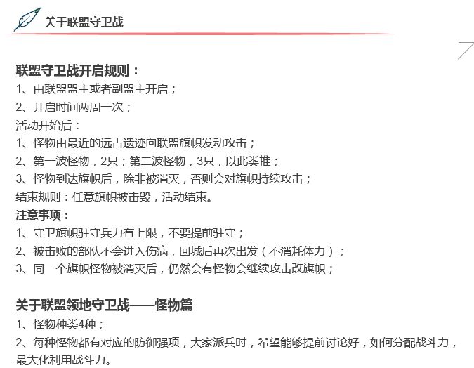
【WAO冷知识】联盟领地守卫战详解!
各位领主周四晚上好,今天特别为大家整理了关于“联盟守卫战”的小Tips,希望能够对大家有所帮助,最后祝大家游戏玩的开心! 联盟防守——联盟旗帜篇 当敌人或者怪物,进攻旗帜。然而旗帜只有坐标,你如何区分改旗帜是否已经派兵? Tips 告知各位,侦查塔,会有箭头标记告知各位是否已经再改旗帜派兵驻守。 以上问题有没有解决领主大人你遇到的问题呢?如果您还有其他问题,欢迎随时来咨询小编哦~
战火脱肝小技巧
这款软件可以24小时采物质 本人也在用非常不错
已经到底了
加载中